电脑桌面
添加蜗牛文库到电脑桌面
安装后可以在桌面快捷访问

电力工程控制测量精度分析及质量检查系统设计.pdfVIP免费

电力工程控制测量精度分析及质量检查系统设计.pdf_第1页
电力工程控制测量精度分析及质量检查系统设计.pdf_第2页
电力工程控制测量精度分析及质量检查系统设计.pdf_第3页
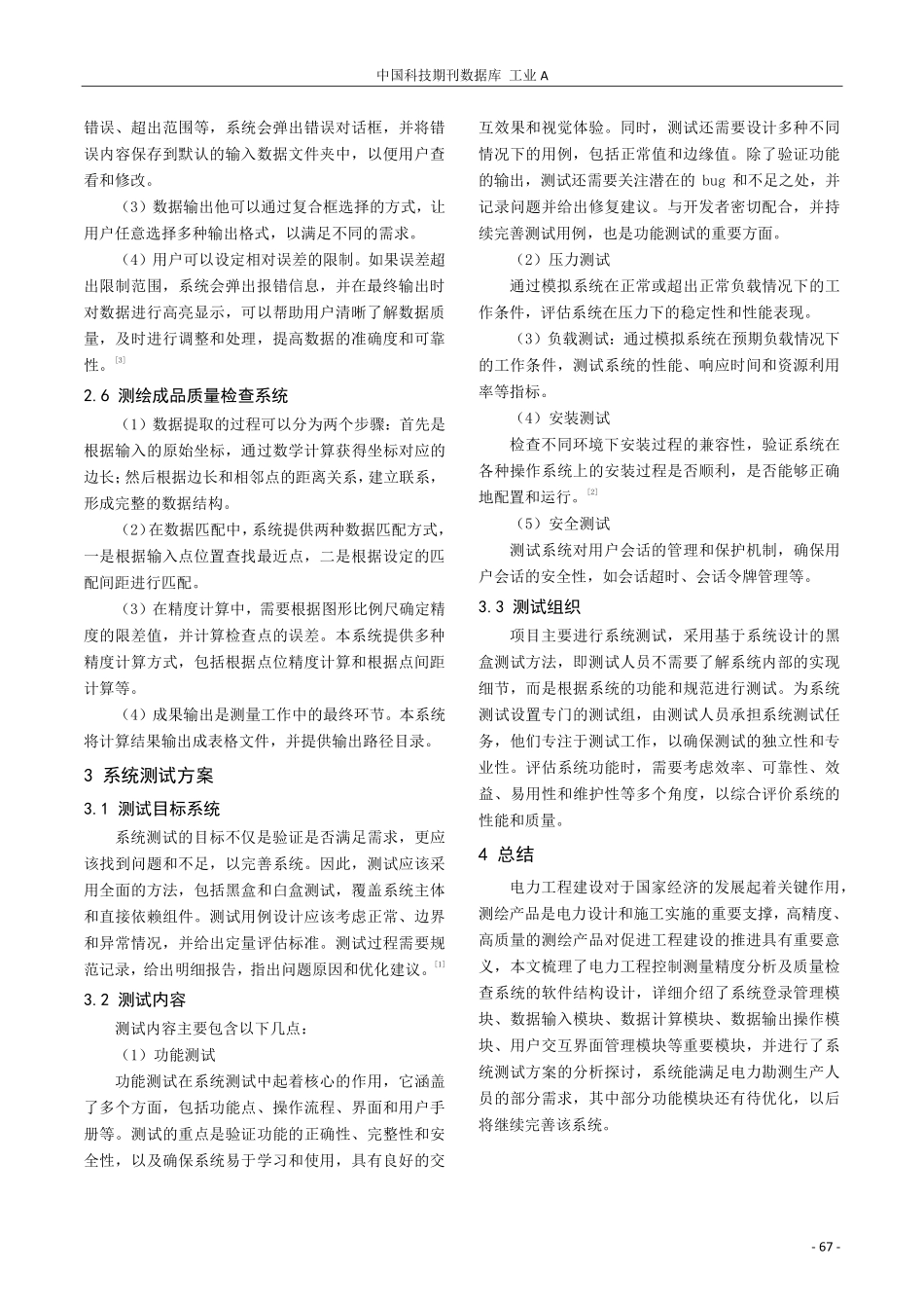
中国科技期刊数据库工业A收稿日期:2023年12月21日作者简介:李乐乐(1990—),男,汉族,硕士,工程师,研究方向为电力工程智慧安全监测;王增超(1982—),男,汉族,硕士,工程师,研究方向为电力设计。-65-电力工程控制测量精度分析及质量检查系统设计李乐乐王增超山东电力工程咨询院有限公司,山东济南250013摘要:电力已经成为社会生产生活中必不可少的能源,为了满足不断提高的电力需求,电力工程建设力度持续加大。高精度测绘产品是电力工程设计与施工开展的重要保障。本文对电力工程控制测量精度分析与测绘成品质量检查系统进行了详细介绍,描述了软件系统的结构设计、子模块程序的功能,介绍了系统测试的内容和方法,本系统有助于提高勘测设计的质量和效率,提升工程测量的质量。关键词:电力工程;控制测量精度分析;质量检查系统设计中图分类号:TU198电力工程属于民生保障工程,工程质量与电力供应稳定性、可靠性及用电安全等均存在密切关系,同时也会对民众生活质量造成深远影响,电力工程质量及建设进度备受关注。工程测量是电力工程建设项目中的关键性作业内容,电力工程设计与施工等活动,对工程测量精度具有较高要求,进行电力工程控制测量精度分析及质量检查系统的系统研发,对提高工程测量数据质量方面具有重要意义[1-4]。本文论述了电力工程控制测量精度分析与质量检查系统的总体设计,详细介绍了系统的结构及界面设计及基本的功能,给出了系统测试的方案,介绍了测试的内容和方法。本系统辅助选择满足工程需求的坐标系统,可对测绘地图进行自动检查,避免人工检查的差错及疏漏,提高勘测生产的质量和效率[5-7]。图1控制点数据转换登录系统流程图1总体设计1.1软件结构及界面设计(1)系统登录管理模块系统登录管理模块的主要功能除了注册以及登录账户之外,还包含了对账户数据库的增删改查功能,不仅实现了自主注册认证功能,还能够通过管理员账户对用户信息进行信息修改的功能,登录流程如图1:(2)数据输入模块该功能为数据操作模块,主要功能是对相关数据进行检查和修改,同时能够针对不同种类的数据格式文件进行操作,完成核心数据检查之外,其核心功能还包括坐标系统的增加识别以及中央子午线的选择。(3)数据计算模块完成数据检查之后,可以在该模块为使用者展示相关坐标系,并完成计算功能。在此基础上,利用数据计算结果实现数据转换功能以及精度评定功能。(4)数据输出操作模块本模块的主要功能是数据输出,通...

1、当您付费下载文档后,您只拥有了使用权限,并不意味着购买了版权,文档只能用于自身使用,不得用于其他商业用途(如 [转卖]进行直接盈利或[编辑后售卖]进行间接盈利)。
2、本站所有内容均由合作方或网友上传,本站不对文档的完整性、权威性及其观点立场正确性做任何保证或承诺!文档内容仅供研究参考,付费前请自行鉴别。
3、如文档内容存在违规,或者侵犯商业秘密、侵犯著作权等,请点击“违规举报”。

碎片内容

蜗牛文库的最新文档

二年级数学下册其中检测卷二年级数学下册其中检测卷附答案#期中测试卷.pdf
10.00金币
0下载
二年级数学下册期末质检卷(苏教版)二年级数学下册期末质检卷(苏教版)#期末复习 #期末测试卷 #二年级数学 #二年级数学下册#关注我持续更新小学知识.pdf
10.00金币
0下载
二年级数学下册期末混合运算专项练习二年级数学下册期末混合运算专项练习#二年级#二年级数学下册#关注我持续更新小学知识 #知识分享 #家长收藏孩子受益.pdf
10.00金币
1下载
二年级数学下册年月日三类周期问题解题方法二年级数学下册年月日三类周期问题解题方法#二年级#二年级数学下册#知识分享 #关注我持续更新小学知识 #家长收藏孩子受益.pdf
10.00金币
0下载
二年级数学下册解决问题专项训练二年级数学下册解决问题专项训练#专项训练#解决问题#二年级#二年级数学下册#知识分享.pdf
10.00金币
1下载
二年级数学下册还原问题二年级数学下册还原问题#二年级#二年级数学#关注我持续更新小学知识 #知识分享 #家长收藏孩子受益.pdf
10.00金币
1下载
二年级数学下册第六单元考试卷家长打印出来给孩子测试测试争取拿到高分!#小学二年级试卷分享 #二年级第六单考试数学 #第六单考试#二年级数学下册.pdf
10.00金币
0下载
二年级数学下册必背顺口溜口诀汇总二年级数学下册必背顺口溜口诀汇总#二年级#二年级数学下册 #知识分享 #家长收藏孩子受益 #关注我持续更新小学知识.pdf
10.00金币
0下载
二年级数学下册《重点难点思维题》两大问题解决技巧和方法巧算星期几解决周期问题还原问题强化思维训练老师精心整理家长可以打印出来给孩子练习#家长收藏孩子受益 #学霸秘籍 #思维训练 #二年级 #知识点总结.pdf
10.00金币
0下载
二年级数学下册 必背公式大全寒假提前背一背开学更轻松#二年级 #二年级数学 #二年级数学下册 #寒假充电计划 #公式.pdf
10.00金币
0下载
蜗牛文库+ 关注
实名认证
内容提供者

提供各种专业文档内容

确认删除?
QQ
  • QQ点击这里给我发消息
微信客服
  • 微信客服
回到顶部