电脑桌面
添加蜗牛文库到电脑桌面
安装后可以在桌面快捷访问

02第二章 习题.docxVIP免费

02第二章 习题.docx_第1页
02第二章 习题.docx_第2页
02第二章 习题.docx_第3页
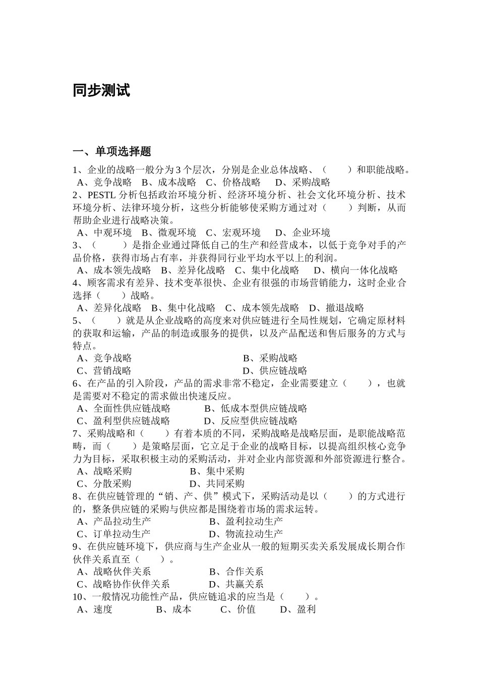
同步测试一、单项选择题1、企业的战略一般分为3个层次,分别是企业总体战略、()和职能战略。A、竞争战略B、成本战略C、价格战略D、采购战略2、PESTL分析包括政治环境分析、经济环境分析、社会文化环境分析、技术环境分析、法律环境分析,这些分析能够使采购方通过对()判断,从而帮助企业进行战略决策。A、中观环境B、微观环境C、宏观环境D、企业环境3、()是指企业通过降低自己的生产和经营成本,以低于竞争对手的产品价格,获得市场占有率,并获得同行业平均水平以上的利润。A、成本领先战略B、差异化战略C、集中化战略D、横向一体化战略4、顾客需求有差异、技术变革很快、企业有很强的市场营销能力,这时企业合选择()战略。A、差异化战略B、集中化战略C、成本领先战略D、撤退战略5、()就是从企业战略的高度来对供应链进行全局性规划,它确定原材料的获取和运输,产品的制造或服务的提供,以及产品配送和售后服务的方式与特点。A、竞争战略B、采购战略C、营销战略D、供应链战略6、在产品的引入阶段,产品的需求非常不稳定,企业需要建立(),也就是需要对不稳定的需求做出快速反应。A、全面性供应链战略B、低成本型供应链战略C、盈利型供应链战略D、反应型供应链战略7、采购战略和()有着本质的不同,采购战略是战略层面,是职能战略范畴,而()是策略层面,它立足于企业的战略目标,以提高组织核心竞争力为目标,采取积极主动的采购活动,并对企业内部资源和外部资源进行整合。A、战略采购B、集中采购C、分散采购D、共同采购8、在供应链管理的“销、产、供”模式下,采购活动是以()的方式进行的,整条供应链的采购与供应都是围绕着市场的需求运转。A、产品拉动生产B、盈利拉动生产C、订单拉动生产D、物流拉动生产9、在供应链环境下,供应商与生产企业从一般的短期买卖关系发展成长期合作伙伴关系直至()。A、战略伙伴关系B、合作关系C、战略协作伙伴关系D、共赢关系10、一般情况功能性产品,供应链追求的应当是()。A、速度B、成本C、价值D、盈利二、多项选择题1、企业战略按表现形式,可以分为()A、拓展型B、稳健型C、收缩型D、差异化型E、成本领先型2、市场渗透战略是比较典型的竞争战略,主要包括()A、转移战略B、成本领先战略C、差异化战略D、撤退战略E、集中化战略3、影响企业战略的因素主要()。A、愿景规划B、外部环境C、内部因素D、企业策略E、企业即战力4、SWOT分析以一种结构化的方法,找到某个产品或服务的关键...

1、当您付费下载文档后,您只拥有了使用权限,并不意味着购买了版权,文档只能用于自身使用,不得用于其他商业用途(如 [转卖]进行直接盈利或[编辑后售卖]进行间接盈利)。
2、本站所有内容均由合作方或网友上传,本站不对文档的完整性、权威性及其观点立场正确性做任何保证或承诺!文档内容仅供研究参考,付费前请自行鉴别。
3、如文档内容存在违规,或者侵犯商业秘密、侵犯著作权等,请点击“违规举报”。

碎片内容

蜗牛文库的最新文档

二年级数学下册其中检测卷二年级数学下册其中检测卷附答案#期中测试卷.pdf
10.00金币
0下载
二年级数学下册期末质检卷(苏教版)二年级数学下册期末质检卷(苏教版)#期末复习 #期末测试卷 #二年级数学 #二年级数学下册#关注我持续更新小学知识.pdf
10.00金币
0下载
二年级数学下册期末混合运算专项练习二年级数学下册期末混合运算专项练习#二年级#二年级数学下册#关注我持续更新小学知识 #知识分享 #家长收藏孩子受益.pdf
10.00金币
1下载
二年级数学下册年月日三类周期问题解题方法二年级数学下册年月日三类周期问题解题方法#二年级#二年级数学下册#知识分享 #关注我持续更新小学知识 #家长收藏孩子受益.pdf
10.00金币
0下载
二年级数学下册解决问题专项训练二年级数学下册解决问题专项训练#专项训练#解决问题#二年级#二年级数学下册#知识分享.pdf
10.00金币
1下载
二年级数学下册还原问题二年级数学下册还原问题#二年级#二年级数学#关注我持续更新小学知识 #知识分享 #家长收藏孩子受益.pdf
10.00金币
1下载
二年级数学下册第六单元考试卷家长打印出来给孩子测试测试争取拿到高分!#小学二年级试卷分享 #二年级第六单考试数学 #第六单考试#二年级数学下册.pdf
10.00金币
0下载
二年级数学下册必背顺口溜口诀汇总二年级数学下册必背顺口溜口诀汇总#二年级#二年级数学下册 #知识分享 #家长收藏孩子受益 #关注我持续更新小学知识.pdf
10.00金币
0下载
二年级数学下册《重点难点思维题》两大问题解决技巧和方法巧算星期几解决周期问题还原问题强化思维训练老师精心整理家长可以打印出来给孩子练习#家长收藏孩子受益 #学霸秘籍 #思维训练 #二年级 #知识点总结.pdf
10.00金币
0下载
二年级数学下册 必背公式大全寒假提前背一背开学更轻松#二年级 #二年级数学 #二年级数学下册 #寒假充电计划 #公式.pdf
10.00金币
0下载
蜗牛文库+ 关注
实名认证
内容提供者

提供各种专业文档内容

确认删除?
QQ
  • QQ点击这里给我发消息
微信客服
  • 微信客服
回到顶部