电脑桌面
添加蜗牛文库到电脑桌面
安装后可以在桌面快捷访问

14zsjc_zzfjc_ck_107_1404_j.docVIP免费

14zsjc_zzfjc_ck_107_1404_j.doc_第1页
14zsjc_zzfjc_ck_107_1404_j.doc_第2页
14zsjc_zzfjc_ck_107_1404_j.doc_第3页
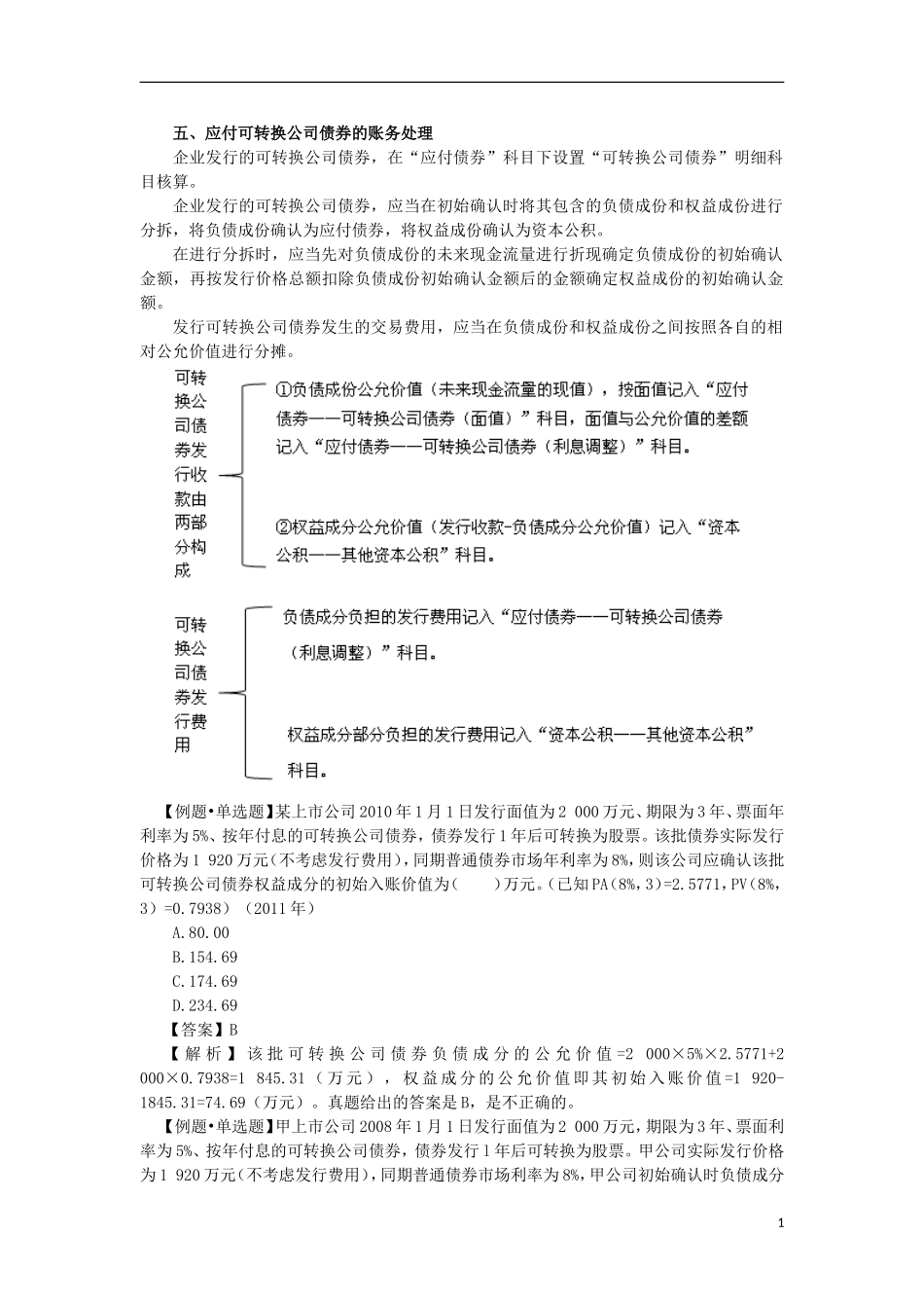
五、应付可转换公司债券的账务处理企业发行的可转换公司债券,在“应付债券”科目下设置“可转换公司债券”明细科目核算。企业发行的可转换公司债券,应当在初始确认时将其包含的负债成份和权益成份进行分拆,将负债成份确认为应付债券,将权益成份确认为资本公积。在进行分拆时,应当先对负债成份的未来现金流量进行折现确定负债成份的初始确认金额,再按发行价格总额扣除负债成份初始确认金额后的金额确定权益成份的初始确认金额。发行可转换公司债券发生的交易费用,应当在负债成份和权益成份之间按照各自的相对公允价值进行分摊。【例题•单选题】某上市公司2010年1月1日发行面值为2000万元、期限为3年、票面年利率为5%、按年付息的可转换公司债券,债券发行1年后可转换为股票。该批债券实际发行价格为1920万元(不考虑发行费用),同期普通债券市场年利率为8%,则该公司应确认该批可转换公司债券权益成分的初始入账价值为()万元。(已知PA(8%,3)=2.5771,PV(8%,3)=0.7938)(2011年)A.80.00B.154.69C.174.69D.234.69【答案】B【解析】该批可转换公司债券负债成分的公允价值=2000×5%×2.5771+2000×0.7938=1845.31(万元),权益成分的公允价值即其初始入账价值=1920-1845.31=74.69(万元)。真题给出的答案是B,是不正确的。【例题•单选题】甲上市公司2008年1月1日发行面值为2000万元,期限为3年、票面利率为5%、按年付息的可转换公司债券,债券发行l年后可转换为股票。甲公司实际发行价格为1920万元(不考虑发行费用),同期普通债券市场利率为8%,甲公司初始确认时负债成分1的金额是()万元。(已知PA(8%,3)=2.5771,PV(8%,3)=0.7938))(2009年)A.1920B.1825.31C.1845.3lD.1765.3l【答案】C【解析】甲公司初始确认时负债成分的金额=2000×5%×2.5771+2000×0.7938=1845.31(万元)。【例题•单选题】甲公司2014年1月1日发行三年期可转换公司债券,实际发行价款为100000万元,其中负债成份的公允价值为90000万元。假定发行债券时另支付发行费用300万元。甲公司发行债券时应确认的“应付债券”的金额为()万元。A.9970B.10000C.89970D.89730【答案】D【解析】发行费用应在负债成份和权益成份之间按公允价值比例分摊;负债成份应承担的发行费用=300×90000÷100000=270(万元),应确认的“应付债券”的金额=90000-270=89730(万元)。会计分录:(1)发行时借:银行存款贷:应付债券——可转换公司债券(面值)——可转...

1、当您付费下载文档后,您只拥有了使用权限,并不意味着购买了版权,文档只能用于自身使用,不得用于其他商业用途(如 [转卖]进行直接盈利或[编辑后售卖]进行间接盈利)。
2、本站所有内容均由合作方或网友上传,本站不对文档的完整性、权威性及其观点立场正确性做任何保证或承诺!文档内容仅供研究参考,付费前请自行鉴别。
3、如文档内容存在违规,或者侵犯商业秘密、侵犯著作权等,请点击“违规举报”。

碎片内容

蜗牛文库的最新文档

二年级数学下册其中检测卷二年级数学下册其中检测卷附答案#期中测试卷.pdf
10.00金币
0下载
二年级数学下册期末质检卷(苏教版)二年级数学下册期末质检卷(苏教版)#期末复习 #期末测试卷 #二年级数学 #二年级数学下册#关注我持续更新小学知识.pdf
10.00金币
0下载
二年级数学下册期末混合运算专项练习二年级数学下册期末混合运算专项练习#二年级#二年级数学下册#关注我持续更新小学知识 #知识分享 #家长收藏孩子受益.pdf
10.00金币
1下载
二年级数学下册年月日三类周期问题解题方法二年级数学下册年月日三类周期问题解题方法#二年级#二年级数学下册#知识分享 #关注我持续更新小学知识 #家长收藏孩子受益.pdf
10.00金币
0下载
二年级数学下册解决问题专项训练二年级数学下册解决问题专项训练#专项训练#解决问题#二年级#二年级数学下册#知识分享.pdf
10.00金币
1下载
二年级数学下册还原问题二年级数学下册还原问题#二年级#二年级数学#关注我持续更新小学知识 #知识分享 #家长收藏孩子受益.pdf
10.00金币
1下载
二年级数学下册第六单元考试卷家长打印出来给孩子测试测试争取拿到高分!#小学二年级试卷分享 #二年级第六单考试数学 #第六单考试#二年级数学下册.pdf
10.00金币
0下载
二年级数学下册必背顺口溜口诀汇总二年级数学下册必背顺口溜口诀汇总#二年级#二年级数学下册 #知识分享 #家长收藏孩子受益 #关注我持续更新小学知识.pdf
10.00金币
0下载
二年级数学下册《重点难点思维题》两大问题解决技巧和方法巧算星期几解决周期问题还原问题强化思维训练老师精心整理家长可以打印出来给孩子练习#家长收藏孩子受益 #学霸秘籍 #思维训练 #二年级 #知识点总结.pdf
10.00金币
0下载
二年级数学下册 必背公式大全寒假提前背一背开学更轻松#二年级 #二年级数学 #二年级数学下册 #寒假充电计划 #公式.pdf
10.00金币
0下载
蜗牛文库+ 关注
实名认证
内容提供者

提供各种专业文档内容

确认删除?
QQ
  • QQ点击这里给我发消息
微信客服
  • 微信客服
回到顶部