电脑桌面
添加蜗牛文库到电脑桌面
安装后可以在桌面快捷访问

[第12讲]多次相遇与追及(一).docVIP免费

[第12讲]多次相遇与追及(一).doc_第1页
[第12讲]多次相遇与追及(一).doc_第2页
[第12讲]多次相遇与追及(一).doc_第3页
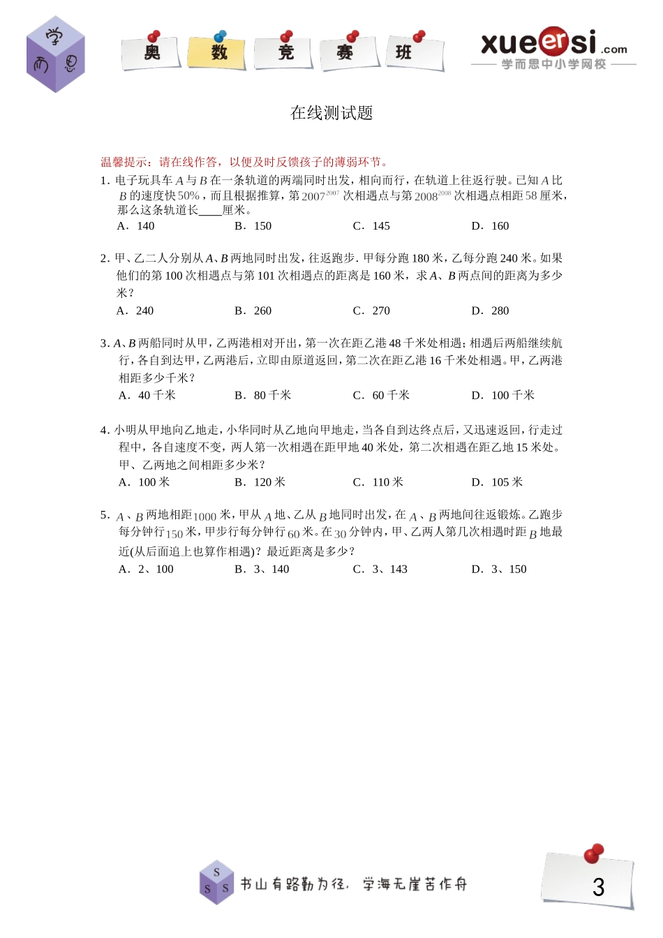
1甲、乙二人分别从A、B两地同时相向而行,甲的速度是每小时30千米,乙的速度是每小时20千米,二人相遇后继续行进,甲到B地、乙到A地后立即返回。已知二人第二次相遇的地点距第一次相遇的地点是20千米,那么,A、B两地相距多少千米。多次相遇与追及(一)★★2(小学数学奥林匹克初赛A卷第12题)甲、乙两车分别从A、B两地出发,在A、B之间不断往返行驶,已知甲车的速度是乙车的速度的,并且甲、乙两车第2007次相遇(这里特指面对面的相遇)的地点与第2008次相遇的地点恰好相距120千米,那么,A、B两地之间的距离等于多少千米?(2007年希望杯第五届五年级二试第12题,5分;第五届六年级二试第12题,5分)甲、乙两车同时从A、B两地相对开出,两车第一次在距A地32千米处相遇,相遇后继续行驶,各自达到B、A两地后,立即沿原路返回,第二次在距A地64千米处相遇,则A、B两地间的距离是____千米。小王、小李二人往返于甲、乙两地,小王从甲地、小李从乙地同时出发,相向而行,两人第一次在距甲地3千米处相遇,第二次在距甲地6千米处相遇(追上也算作相遇),则甲、乙两地的距离为千米。A、B两地相距540千米。甲、乙两车往返行驶于A、B两地之间,都是到达一地之后立即返回,乙车较甲车快。设两辆车同时从A地出发后第一次和第二次相遇都在途中P地。那么两车第三次相遇为止,乙车共走了多少千米?(2008年第六届小学“希望杯”全国数学邀请赛六年级第2试第12题)A、B两地相距950米,甲、乙两人同时由A地出发往返锻炼半小时。甲步行,每分钟走40米;乙跑步,每分钟行150米。则甲、乙二人第______次迎面相遇时距B地最近。★★★★★★★★★★★★★★★★★3在线测试题温馨提示:请在线作答,以便及时反馈孩子的薄弱环节。1.电子玩具车与在一条轨道的两端同时出发,相向而行,在轨道上往返行驶。已知比的速度快,而且根据推算,第次相遇点与第次相遇点相距厘米,那么这条轨道长厘米。A.140B.150C.145D.1602.甲、乙二人分别从A、B两地同时出发,往返跑步.甲每分跑180米,乙每分跑240米。如果他们的第100次相遇点与第101次相遇点的距离是160米,求A、B两点间的距离为多少米?A.240B.260C.270D.2803.A、B两船同时从甲,乙两港相对开出,第一次在距乙港48千米处相遇;相遇后两船继续航行,各自到达甲,乙两港后,立即由原道返回,第二次在距乙港16千米处相遇。甲,乙两港相距多少千米?A.40千米B.80千米C.60千米D.100千米4.小明从甲地向乙地走,小华同时从...

1、当您付费下载文档后,您只拥有了使用权限,并不意味着购买了版权,文档只能用于自身使用,不得用于其他商业用途(如 [转卖]进行直接盈利或[编辑后售卖]进行间接盈利)。
2、本站所有内容均由合作方或网友上传,本站不对文档的完整性、权威性及其观点立场正确性做任何保证或承诺!文档内容仅供研究参考,付费前请自行鉴别。
3、如文档内容存在违规,或者侵犯商业秘密、侵犯著作权等,请点击“违规举报”。

碎片内容

蜗牛文库的最新文档

二年级数学下册其中检测卷二年级数学下册其中检测卷附答案#期中测试卷.pdf
10.00金币
0下载
二年级数学下册期末质检卷(苏教版)二年级数学下册期末质检卷(苏教版)#期末复习 #期末测试卷 #二年级数学 #二年级数学下册#关注我持续更新小学知识.pdf
10.00金币
0下载
二年级数学下册期末混合运算专项练习二年级数学下册期末混合运算专项练习#二年级#二年级数学下册#关注我持续更新小学知识 #知识分享 #家长收藏孩子受益.pdf
10.00金币
1下载
二年级数学下册年月日三类周期问题解题方法二年级数学下册年月日三类周期问题解题方法#二年级#二年级数学下册#知识分享 #关注我持续更新小学知识 #家长收藏孩子受益.pdf
10.00金币
0下载
二年级数学下册解决问题专项训练二年级数学下册解决问题专项训练#专项训练#解决问题#二年级#二年级数学下册#知识分享.pdf
10.00金币
1下载
二年级数学下册还原问题二年级数学下册还原问题#二年级#二年级数学#关注我持续更新小学知识 #知识分享 #家长收藏孩子受益.pdf
10.00金币
1下载
二年级数学下册第六单元考试卷家长打印出来给孩子测试测试争取拿到高分!#小学二年级试卷分享 #二年级第六单考试数学 #第六单考试#二年级数学下册.pdf
10.00金币
0下载
二年级数学下册必背顺口溜口诀汇总二年级数学下册必背顺口溜口诀汇总#二年级#二年级数学下册 #知识分享 #家长收藏孩子受益 #关注我持续更新小学知识.pdf
10.00金币
0下载
二年级数学下册《重点难点思维题》两大问题解决技巧和方法巧算星期几解决周期问题还原问题强化思维训练老师精心整理家长可以打印出来给孩子练习#家长收藏孩子受益 #学霸秘籍 #思维训练 #二年级 #知识点总结.pdf
10.00金币
0下载
二年级数学下册 必背公式大全寒假提前背一背开学更轻松#二年级 #二年级数学 #二年级数学下册 #寒假充电计划 #公式.pdf
10.00金币
0下载
蜗牛文库+ 关注
实名认证
内容提供者

提供各种专业文档内容

确认删除?
QQ
  • QQ点击这里给我发消息
微信客服
  • 微信客服
回到顶部