电脑桌面
添加蜗牛文库到电脑桌面
安装后可以在桌面快捷访问

第0209讲 增值税典型综合题二_create.docxVIP免费

第0209讲 增值税典型综合题二_create.docx_第1页
第0209讲 增值税典型综合题二_create.docx_第2页
第0209讲 增值税典型综合题二_create.docx_第3页
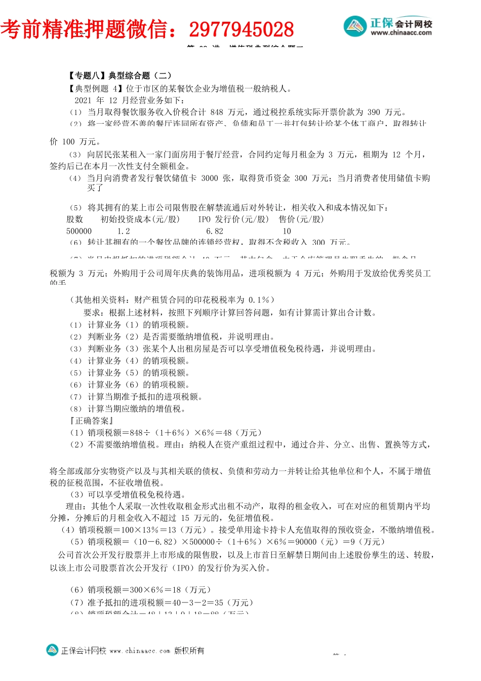
注册会计师-税第09讲增值税典型综合题二【专题八】典型综合题(二)【典型例题4】位于市区的某餐饮企业为增值税一般纳税人。2021年12月经营业务如下:(1)当月取得餐饮服务收入价税合计848万元,通过税控系统实际开票价款为390万元。(2)将一家经营不善的餐厅连同所有资产、负债和员工一并打包转让给某个体工商户,取得转让价100万元。(3)向居民张某租入一家门面房用于餐厅经营,合同约定每月租金为3万元,租期为12个月,签约后已在本月一次性支付全额租金。(4)当月向消费者发行餐饮储值卡3000张,取得货币资金300万元;当月消费者使用储值卡购买了(5)将其拥有的某上市公司限售股在解禁流通后对外转让,相关收入和成本情况如下:股数初始投资成本(元/股)IPO发行价(元/股)售价(元/股)5000001.26.8210(6)转让其拥有的一个餐饮品牌的连锁经营权,取得不含税收入300万元。(7)当月申报抵扣的进项税额合计40万元,其中包含:由于仓库管理员失职丢失的一批食品,税额为3万元;外购用于公司周年庆典的装饰用品,进项税额为4万元;外购用于发放给优秀奖员工的手(其他相关资料:财产租赁合同的印花税税率为0.1%)要求:根据上述材料,按照下列顺序计算回答问题,如有计算需计算出合计数。(1)计算业务(1)的销项税额。(2)判断业务(2)是否需要缴纳增值税,并说明理由。(3)判断业务(3)张某个人出租房屋是否可以享受增值税免税待遇,并说明理由。(4)计算业务(4)的销项税额。(5)计算业务(5)的销项税额。(6)计算业务(6)的销项税额。(7)计算当期准予抵扣的进项税额。(8)计算当期应缴纳的增值税。『正确答案』(1)销项税额=848÷(1+6%)×6%=48(万元)(2)不需要缴纳增值税。理由:纳税人在资产重组过程中,通过合并、分立、出售、置换等方式,将全部或部分实物资产以及与其相关联的债权、负债和劳动力一并转让给其他单位和个人,不属于增值税的征税范围,不征收增值税。(3)可以享受增值税免税待遇。理由:其他个人采取一次性收取租金形式出租不动产,取得的租金收入,可在对应的租赁期内平均分摊,分摊后的月租金收入不超过15万元的,免征增值税。(4)销项税额=100×13%=13(万元)。接受单用途卡持卡人充值取得的预收资金,不缴纳增值税。(5)销项税额=(10-6.82)×500000÷(1+6%)×6%=90000(元)=9(万元)公司首次公开发行股票并上市形成的限售股,以及上市首日至解禁日期间由上述股份孳生...

1、当您付费下载文档后,您只拥有了使用权限,并不意味着购买了版权,文档只能用于自身使用,不得用于其他商业用途(如 [转卖]进行直接盈利或[编辑后售卖]进行间接盈利)。
2、本站所有内容均由合作方或网友上传,本站不对文档的完整性、权威性及其观点立场正确性做任何保证或承诺!文档内容仅供研究参考,付费前请自行鉴别。
3、如文档内容存在违规,或者侵犯商业秘密、侵犯著作权等,请点击“违规举报”。

碎片内容

蜗牛文库的最新文档

二年级数学下册其中检测卷二年级数学下册其中检测卷附答案#期中测试卷.pdf
10.00金币
0下载
二年级数学下册期末质检卷(苏教版)二年级数学下册期末质检卷(苏教版)#期末复习 #期末测试卷 #二年级数学 #二年级数学下册#关注我持续更新小学知识.pdf
10.00金币
0下载
二年级数学下册期末混合运算专项练习二年级数学下册期末混合运算专项练习#二年级#二年级数学下册#关注我持续更新小学知识 #知识分享 #家长收藏孩子受益.pdf
10.00金币
1下载
二年级数学下册年月日三类周期问题解题方法二年级数学下册年月日三类周期问题解题方法#二年级#二年级数学下册#知识分享 #关注我持续更新小学知识 #家长收藏孩子受益.pdf
10.00金币
0下载
二年级数学下册解决问题专项训练二年级数学下册解决问题专项训练#专项训练#解决问题#二年级#二年级数学下册#知识分享.pdf
10.00金币
1下载
二年级数学下册还原问题二年级数学下册还原问题#二年级#二年级数学#关注我持续更新小学知识 #知识分享 #家长收藏孩子受益.pdf
10.00金币
1下载
二年级数学下册第六单元考试卷家长打印出来给孩子测试测试争取拿到高分!#小学二年级试卷分享 #二年级第六单考试数学 #第六单考试#二年级数学下册.pdf
10.00金币
0下载
二年级数学下册必背顺口溜口诀汇总二年级数学下册必背顺口溜口诀汇总#二年级#二年级数学下册 #知识分享 #家长收藏孩子受益 #关注我持续更新小学知识.pdf
10.00金币
0下载
二年级数学下册《重点难点思维题》两大问题解决技巧和方法巧算星期几解决周期问题还原问题强化思维训练老师精心整理家长可以打印出来给孩子练习#家长收藏孩子受益 #学霸秘籍 #思维训练 #二年级 #知识点总结.pdf
10.00金币
0下载
二年级数学下册 必背公式大全寒假提前背一背开学更轻松#二年级 #二年级数学 #二年级数学下册 #寒假充电计划 #公式.pdf
10.00金币
0下载
蜗牛文库+ 关注
实名认证
内容提供者

提供各种专业文档内容

确认删除?
QQ
  • QQ点击这里给我发消息
微信客服
  • 微信客服
回到顶部