电脑桌面
添加蜗牛文库到电脑桌面
安装后可以在桌面快捷访问

第60讲_解除劳动合同取得经济补偿金、内部退养、企业年金和职业年金收入.docxVIP免费

第60讲_解除劳动合同取得经济补偿金、内部退养、企业年金和职业年金收入.docx_第1页
第60讲_解除劳动合同取得经济补偿金、内部退养、企业年金和职业年金收入.docx_第2页
第60讲_解除劳动合同取得经济补偿金、内部退养、企业年金和职业年金收入.docx_第3页
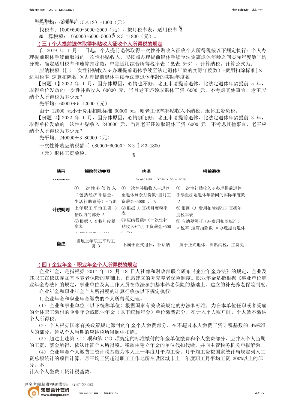
旭晟出品必属精品更多考前精准押题微信:2757123263基础班-葛玉第五章个人所得税第五应纳税额计算中的特殊问题处理(必五、对个人因解除劳动合同取得经济补偿金、办理内部退养取得收入、取得企业年金和职业(一)对个人因解除劳动合同取得经济补偿金的征税方法根据《财政部国家税务总局关于个人与用人单位解除劳动关系取得的一次性补偿收入征免个人所得税问题的通知》和《国家税务总局关于国有企业职工因解除劳动合同取得一次性补偿收入征免个人所得税问题的通知》,自2001年10月1日起,对个人因解除劳动合同取得经济补偿金按以下规定处理:1.企业依照国家有关法律规定宣告破产,企业职工从该破产企业取得的一次性安置费收入,免征个人所得税。2.个人因与用人单位解除劳动关系而取得的一次性补偿收入(包括用人单位发放的经济补偿金、生活补助费和其他补助费用),其收入在当地上年职工平均工资3倍数额以内的部分,免征个人所得税;超过3倍数额的部分,不并入当年综合所得,单独适用综合所得税率表(见表5-1或表5-3),计算纳税。个人在解除劳动合同后又再次任职、受雇的,已纳税的一次性补偿收入不再与再次任职、受雇的工资、薪金所得合并计算补缴个人所得税。3.个人领取一次性补偿收入时按照国家和地方政府规定的比例实际缴纳的住房公积金、医疗保险费、基本养老保险费、失业保险费,可以在计征其一次性补偿收入的个人所得税时予以扣除。【例题】2021年12月,老王被单位解除劳动关系,获得一次性补偿收入25万元,当地上年度职工平均工资6万元,则老王该项收入应纳个人所得税为多少元?应纳税所得额=250000-60000×3=70000(元)应纳税额=70000×10-2520=4480(元)。(二)关于企业减员增效和行政事业单位、社会团体在机构改革过程中实行内部退养办法人员取得收入的征税问题实行内部退养的个人在其办理内部退养手续后至法定离退休年龄之间从原任职单位取得的工资、薪金,不属于离退休工资,应按"工资、薪金所得"项目计征个人所得税。个人在办理内部退养手续后从原任职单位取得的一次性收入,应按办理内部退养手续后至法定离退休年龄之间的所属月份进行平均,并与领取当月的工资、薪金合并后减除当月费用扣除标准,以余额为基数确定适用税率,再将当月工资、薪金加上取得的一次性收入,减去费用扣除标准,按适用税率计征个人所得税。个人在办理内部退养手续后至法定离退休年龄之间重新就业取得的工资、薪金所得,应与其从原任职单位取得的同一月份...

1、当您付费下载文档后,您只拥有了使用权限,并不意味着购买了版权,文档只能用于自身使用,不得用于其他商业用途(如 [转卖]进行直接盈利或[编辑后售卖]进行间接盈利)。
2、本站所有内容均由合作方或网友上传,本站不对文档的完整性、权威性及其观点立场正确性做任何保证或承诺!文档内容仅供研究参考,付费前请自行鉴别。
3、如文档内容存在违规,或者侵犯商业秘密、侵犯著作权等,请点击“违规举报”。

碎片内容

蜗牛文库的最新文档

二年级数学下册其中检测卷二年级数学下册其中检测卷附答案#期中测试卷.pdf
10.00金币
0下载
二年级数学下册期末质检卷(苏教版)二年级数学下册期末质检卷(苏教版)#期末复习 #期末测试卷 #二年级数学 #二年级数学下册#关注我持续更新小学知识.pdf
10.00金币
0下载
二年级数学下册期末混合运算专项练习二年级数学下册期末混合运算专项练习#二年级#二年级数学下册#关注我持续更新小学知识 #知识分享 #家长收藏孩子受益.pdf
10.00金币
1下载
二年级数学下册年月日三类周期问题解题方法二年级数学下册年月日三类周期问题解题方法#二年级#二年级数学下册#知识分享 #关注我持续更新小学知识 #家长收藏孩子受益.pdf
10.00金币
0下载
二年级数学下册解决问题专项训练二年级数学下册解决问题专项训练#专项训练#解决问题#二年级#二年级数学下册#知识分享.pdf
10.00金币
1下载
二年级数学下册还原问题二年级数学下册还原问题#二年级#二年级数学#关注我持续更新小学知识 #知识分享 #家长收藏孩子受益.pdf
10.00金币
1下载
二年级数学下册第六单元考试卷家长打印出来给孩子测试测试争取拿到高分!#小学二年级试卷分享 #二年级第六单考试数学 #第六单考试#二年级数学下册.pdf
10.00金币
0下载
二年级数学下册必背顺口溜口诀汇总二年级数学下册必背顺口溜口诀汇总#二年级#二年级数学下册 #知识分享 #家长收藏孩子受益 #关注我持续更新小学知识.pdf
10.00金币
0下载
二年级数学下册《重点难点思维题》两大问题解决技巧和方法巧算星期几解决周期问题还原问题强化思维训练老师精心整理家长可以打印出来给孩子练习#家长收藏孩子受益 #学霸秘籍 #思维训练 #二年级 #知识点总结.pdf
10.00金币
0下载
二年级数学下册 必背公式大全寒假提前背一背开学更轻松#二年级 #二年级数学 #二年级数学下册 #寒假充电计划 #公式.pdf
10.00金币
0下载
蜗牛文库+ 关注
实名认证
内容提供者

提供各种专业文档内容

确认删除?
QQ
  • QQ点击这里给我发消息
微信客服
  • 微信客服
回到顶部