电脑桌面
添加蜗牛文库到电脑桌面
安装后可以在桌面快捷访问

第32讲_债权人的代位权、撤销权——基于债务人的积极行为而行使.docxVIP免费

第32讲_债权人的代位权、撤销权——基于债务人的积极行为而行使.docx_第1页
第32讲_债权人的代位权、撤销权——基于债务人的积极行为而行使.docx_第2页
第32讲_债权人的代位权、撤销权——基于债务人的积极行为而行使.docx_第3页
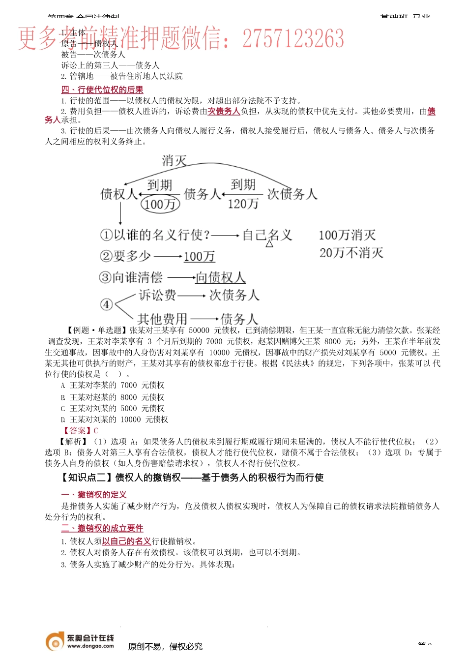
基础班-马兆第四章合同法律制原创不易,侵权必究第1第五节合同的保全本节的重点:1.代位权行使的条件、行使的具体要求2.撤销权成立要件【知识点一】债权人的代位权一、代位权的定义——基于债务人的消极行为而行使是指债务人怠于行使其对第三人(次债务人)享有的到期债权或者与该债权有关的从权利,危及债权人债权实现时,债权人为保障自己的债权,可以自己的名义代位行使债务人对次债务人的债权的权利。二、行使代位权的条件1.债权人对债务人的债权合法。2.债务人怠于行使其到期债权或者与该债权有关的从权利,影响债权人的到期债权实现的。怠于行使的判断标准:债务人不以诉讼方式或者仲裁方式向次债务人主张其享有的债权或者与该债权有关的从权利。如果债务人以书面或者口头方式催促次债务人履行债务,但没有就此提起诉讼或者申请仲裁,仍然构成懈怠。3.债权均已到期债务人的债权已到期,债权人的债权原则上也应到期。例外情况:债权人的债权到期前,债务人的债权或者与该债权有关的从权利存在诉讼时效期间即将届满或者未及时申报破产债权等情形,影响债权人的债权实现的,债权人可以代位向债务人的相对人请求其向债务人履行、向破产管理人申报或者作出其他必要的行为。4.债务人的债权不是专属于债务人自身的债权。专属于债务人自身的债权具体指:基于扶养关系、抚养关系、赡养关系、继承关系而产生的给付请求权和劳动报酬、退休金、养老金、抚恤金、安置费、人寿保险、人身伤害赔偿请求权等权利。【提示】债权人的债权不受是否专属于债权人自身的限制。三、代位权诉讼中的主体及管辖基础班-马兆第四章合同法律制原创不易,侵权必究第21.主体原告——债权人被告——次债务人诉讼上的第三人——债务人2.管辖地——被告住所地人民法院四、行使代位权的后果1.行使的范围——以债权人的债权为限,对超出部分法院不予支持。2.费用负担——债权人胜诉的,诉讼费由次债务人负担,从实现的债权中优先支付。其他必要费用,由债务人承担。3.行使的后果——由次债务人向债权人履行义务,债权人接受履行后,债权人与债务人、债务人与次债务人之间相应的权利义务终止。【例题·单选题】张某对王某享有50000元债权,已到清偿期限,但王某一直宣称无能力清偿欠款。张某经调查发现,王某对李某享有3个月后到期的7000元债权,赵某因赌博欠王某8000元;另外,王某在半年前发生交通事故,因事故中的人身伤害对刘某享有10000元债权,因事故中的财产损失对刘某享有500...

1、当您付费下载文档后,您只拥有了使用权限,并不意味着购买了版权,文档只能用于自身使用,不得用于其他商业用途(如 [转卖]进行直接盈利或[编辑后售卖]进行间接盈利)。
2、本站所有内容均由合作方或网友上传,本站不对文档的完整性、权威性及其观点立场正确性做任何保证或承诺!文档内容仅供研究参考,付费前请自行鉴别。
3、如文档内容存在违规,或者侵犯商业秘密、侵犯著作权等,请点击“违规举报”。

碎片内容

蜗牛文库的最新文档

二年级数学下册其中检测卷二年级数学下册其中检测卷附答案#期中测试卷.pdf
10.00金币
0下载
二年级数学下册期末质检卷(苏教版)二年级数学下册期末质检卷(苏教版)#期末复习 #期末测试卷 #二年级数学 #二年级数学下册#关注我持续更新小学知识.pdf
10.00金币
0下载
二年级数学下册期末混合运算专项练习二年级数学下册期末混合运算专项练习#二年级#二年级数学下册#关注我持续更新小学知识 #知识分享 #家长收藏孩子受益.pdf
10.00金币
1下载
二年级数学下册年月日三类周期问题解题方法二年级数学下册年月日三类周期问题解题方法#二年级#二年级数学下册#知识分享 #关注我持续更新小学知识 #家长收藏孩子受益.pdf
10.00金币
0下载
二年级数学下册解决问题专项训练二年级数学下册解决问题专项训练#专项训练#解决问题#二年级#二年级数学下册#知识分享.pdf
10.00金币
1下载
二年级数学下册还原问题二年级数学下册还原问题#二年级#二年级数学#关注我持续更新小学知识 #知识分享 #家长收藏孩子受益.pdf
10.00金币
1下载
二年级数学下册第六单元考试卷家长打印出来给孩子测试测试争取拿到高分!#小学二年级试卷分享 #二年级第六单考试数学 #第六单考试#二年级数学下册.pdf
10.00金币
0下载
二年级数学下册必背顺口溜口诀汇总二年级数学下册必背顺口溜口诀汇总#二年级#二年级数学下册 #知识分享 #家长收藏孩子受益 #关注我持续更新小学知识.pdf
10.00金币
0下载
二年级数学下册《重点难点思维题》两大问题解决技巧和方法巧算星期几解决周期问题还原问题强化思维训练老师精心整理家长可以打印出来给孩子练习#家长收藏孩子受益 #学霸秘籍 #思维训练 #二年级 #知识点总结.pdf
10.00金币
0下载
二年级数学下册 必背公式大全寒假提前背一背开学更轻松#二年级 #二年级数学 #二年级数学下册 #寒假充电计划 #公式.pdf
10.00金币
0下载
蜗牛文库+ 关注
实名认证
内容提供者

提供各种专业文档内容

确认删除?
QQ
  • QQ点击这里给我发消息
微信客服
  • 微信客服
回到顶部