电脑桌面
添加蜗牛文库到电脑桌面
安装后可以在桌面快捷访问

5.对分单客人的服务程序.docVIP免费

5.对分单客人的服务程序.doc_第1页
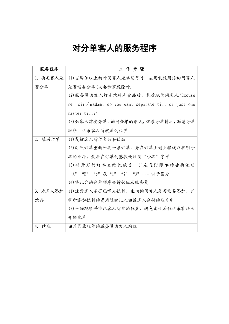
对分单客人的服务程序服务程序工作步骤1.确定客人是否分单(1)当两位以上的外国客人光临餐厅时,应用礼貌用语询问客人是否需要分单(夫妻和家庭除外)(2)服务员为客人订完饮料和食品后,礼貌地询问客人"Excuseme,sir/madam,doyouwantseparatebillorjustonemasterbill?"(3)如客人需要分单,询问分单的形式,记录分单情况,写清分单顺序,记录客人所就座的位置2.填写订单(1)复核客人所订食品和饮品(2)对照订单重新开具一张订单,并在订单上划上横线以标明分单的顺序,最后在订单的落款处注明“分单”字样(3)将开好的订单交给收款员,并在每张账单的后面注明“A”“B”“c”或“l”“2”“3”……以示区分(4)将此台的分单顺序告诉领班及服务员3.为客人添加饮品(1)注意客人是否已喝光饮料,主动询问客人是否需要添加,并将所添加饮料的费用随时记入由该客人分付的账目中(2)仔细观察并牢记客人所坐的位置,避免由于座位记录有误而开错账单4.结账由开具原账单的服务员为客人结账

1、当您付费下载文档后,您只拥有了使用权限,并不意味着购买了版权,文档只能用于自身使用,不得用于其他商业用途(如 [转卖]进行直接盈利或[编辑后售卖]进行间接盈利)。
2、本站所有内容均由合作方或网友上传,本站不对文档的完整性、权威性及其观点立场正确性做任何保证或承诺!文档内容仅供研究参考,付费前请自行鉴别。
3、如文档内容存在违规,或者侵犯商业秘密、侵犯著作权等,请点击“违规举报”。

碎片内容

蜗牛文库的最新文档

二年级数学下册其中检测卷二年级数学下册其中检测卷附答案#期中测试卷.pdf
10.00金币
0下载
二年级数学下册期末质检卷(苏教版)二年级数学下册期末质检卷(苏教版)#期末复习 #期末测试卷 #二年级数学 #二年级数学下册#关注我持续更新小学知识.pdf
10.00金币
0下载
二年级数学下册期末混合运算专项练习二年级数学下册期末混合运算专项练习#二年级#二年级数学下册#关注我持续更新小学知识 #知识分享 #家长收藏孩子受益.pdf
10.00金币
1下载
二年级数学下册年月日三类周期问题解题方法二年级数学下册年月日三类周期问题解题方法#二年级#二年级数学下册#知识分享 #关注我持续更新小学知识 #家长收藏孩子受益.pdf
10.00金币
0下载
二年级数学下册解决问题专项训练二年级数学下册解决问题专项训练#专项训练#解决问题#二年级#二年级数学下册#知识分享.pdf
10.00金币
1下载
二年级数学下册还原问题二年级数学下册还原问题#二年级#二年级数学#关注我持续更新小学知识 #知识分享 #家长收藏孩子受益.pdf
10.00金币
1下载
二年级数学下册第六单元考试卷家长打印出来给孩子测试测试争取拿到高分!#小学二年级试卷分享 #二年级第六单考试数学 #第六单考试#二年级数学下册.pdf
10.00金币
0下载
二年级数学下册必背顺口溜口诀汇总二年级数学下册必背顺口溜口诀汇总#二年级#二年级数学下册 #知识分享 #家长收藏孩子受益 #关注我持续更新小学知识.pdf
10.00金币
0下载
二年级数学下册《重点难点思维题》两大问题解决技巧和方法巧算星期几解决周期问题还原问题强化思维训练老师精心整理家长可以打印出来给孩子练习#家长收藏孩子受益 #学霸秘籍 #思维训练 #二年级 #知识点总结.pdf
10.00金币
0下载
二年级数学下册 必背公式大全寒假提前背一背开学更轻松#二年级 #二年级数学 #二年级数学下册 #寒假充电计划 #公式.pdf
10.00金币
0下载
蜗牛文库+ 关注
实名认证
内容提供者

提供各种专业文档内容

确认删除?
QQ
  • QQ点击这里给我发消息
微信客服
  • 微信客服
回到顶部