电脑桌面
添加蜗牛文库到电脑桌面
安装后可以在桌面快捷访问

劳动经济学B1答案.docVIP免费

劳动经济学B1答案.doc_第1页
劳动经济学B1答案.doc_第2页
劳动经济学B1答案.doc_第3页
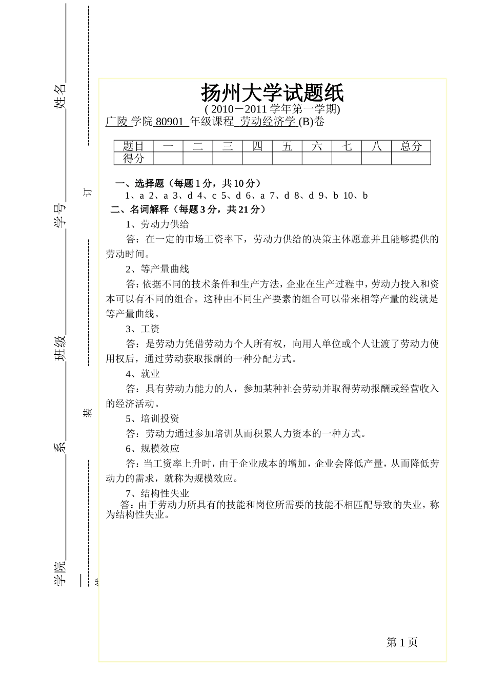
学院系班级学号姓名---------------------------------------装---------------------------------------订-------------------------------------------线-----------------------------------------------扬州大学试题纸(2010-2011学年第一学期)广陵学院80901年级课程劳动经济学(B)卷题目一二三四五六七八总分得分一、选择题(每题1分,共10分)1、a2、a3、d4、c5、d6、a7、d8、d9、b10、b二、名词解释(每题3分,共21分)1、劳动力供给答:在一定的市场工资率下,劳动力供给的决策主体愿意并且能够提供的劳动时间。2、等产量曲线答:依据不同的技术条件和生产方法,企业在生产过程中,劳动力投入和资本可以有不同的组合。这种由不同生产要素的组合可以带来相等产量的线就是等产量曲线。3、工资答:是劳动力凭借劳动力个人所有权,向用人单位或个人让渡了劳动力使用权后,通过劳动获取报酬的一种分配方式。4、就业答:具有劳动力能力的人,参加某种社会劳动并取得劳动报酬或经营收入的经济活动。5、培训投资答:劳动力通过参加培训从而积累人力资本的一种方式。6、规模效应答:当工资率上升时,由于企业成本的增加,企业会降低产量,从而降低劳动力的需求,就称为规模效应。7、结构性失业答:由于劳动力所具有的技能和岗位所需要的技能不相匹配导致的失业,称为结构性失业。第1页三、简答题(每题6分,共24分)1、简述劳动力供给的变动和劳动力供给量的变动的区别。答:劳动力供给量的变动是指在其他条件不变的情况下,仅由工资率变动所引起的劳动力供给量的变动(3分)。劳动力供给的变动时指在工资率不变的情况下,其他因素的变化所引起的劳动力供给的变动(3分)。2、简述人力资本投资的主要形式。答,人力资本投资的主要形式包括学校教育(2分)、在职培训(2分)、医疗保健以及流动(2分)。3、什么是统计性歧视?答:统计性歧视理论认为,歧视的根源在于信息的不完全性,以及获取信息需要支付成本(3分),企业在劳动力市场上受雇时,往往将求职者的群体特征推断为个体特征,这种做法会使不利群体遭受统计性歧视(3分)。4、二元劳动力市场分割的基本观点。答:劳动力市场被分割成一级和二级市场,在一级市场上工作稳定、收入高,人力资本投资具有回报(3分),二级市场上则工作不稳定、低收入,人力资本投资具有低的或没有回报(3分)5、劳动力流动的收益答:劳动力流动的收益包括直接收益和间接收益,直接收益主要表现为更高的收入水平,...

1、当您付费下载文档后,您只拥有了使用权限,并不意味着购买了版权,文档只能用于自身使用,不得用于其他商业用途(如 [转卖]进行直接盈利或[编辑后售卖]进行间接盈利)。
2、本站所有内容均由合作方或网友上传,本站不对文档的完整性、权威性及其观点立场正确性做任何保证或承诺!文档内容仅供研究参考,付费前请自行鉴别。
3、如文档内容存在违规,或者侵犯商业秘密、侵犯著作权等,请点击“违规举报”。

碎片内容

蜗牛文库的最新文档

二年级数学下册其中检测卷二年级数学下册其中检测卷附答案#期中测试卷.pdf
10.00金币
0下载
二年级数学下册期末质检卷(苏教版)二年级数学下册期末质检卷(苏教版)#期末复习 #期末测试卷 #二年级数学 #二年级数学下册#关注我持续更新小学知识.pdf
10.00金币
0下载
二年级数学下册期末混合运算专项练习二年级数学下册期末混合运算专项练习#二年级#二年级数学下册#关注我持续更新小学知识 #知识分享 #家长收藏孩子受益.pdf
10.00金币
1下载
二年级数学下册年月日三类周期问题解题方法二年级数学下册年月日三类周期问题解题方法#二年级#二年级数学下册#知识分享 #关注我持续更新小学知识 #家长收藏孩子受益.pdf
10.00金币
0下载
二年级数学下册解决问题专项训练二年级数学下册解决问题专项训练#专项训练#解决问题#二年级#二年级数学下册#知识分享.pdf
10.00金币
1下载
二年级数学下册还原问题二年级数学下册还原问题#二年级#二年级数学#关注我持续更新小学知识 #知识分享 #家长收藏孩子受益.pdf
10.00金币
1下载
二年级数学下册第六单元考试卷家长打印出来给孩子测试测试争取拿到高分!#小学二年级试卷分享 #二年级第六单考试数学 #第六单考试#二年级数学下册.pdf
10.00金币
0下载
二年级数学下册必背顺口溜口诀汇总二年级数学下册必背顺口溜口诀汇总#二年级#二年级数学下册 #知识分享 #家长收藏孩子受益 #关注我持续更新小学知识.pdf
10.00金币
0下载
二年级数学下册《重点难点思维题》两大问题解决技巧和方法巧算星期几解决周期问题还原问题强化思维训练老师精心整理家长可以打印出来给孩子练习#家长收藏孩子受益 #学霸秘籍 #思维训练 #二年级 #知识点总结.pdf
10.00金币
0下载
二年级数学下册 必背公式大全寒假提前背一背开学更轻松#二年级 #二年级数学 #二年级数学下册 #寒假充电计划 #公式.pdf
10.00金币
0下载
蜗牛文库+ 关注
实名认证
内容提供者

提供各种专业文档内容

确认删除?
QQ
  • QQ点击这里给我发消息
微信客服
  • 微信客服
回到顶部