电脑桌面
添加蜗牛文库到电脑桌面
安装后可以在桌面快捷访问

2018年高考历史(人教版)一轮复习精品讲练:第六单元 第16讲 发达的古代农业.docVIP免费

2018年高考历史(人教版)一轮复习精品讲练:第六单元 第16讲 发达的古代农业.doc_第1页
2018年高考历史(人教版)一轮复习精品讲练:第六单元 第16讲 发达的古代农业.doc_第2页
2018年高考历史(人教版)一轮复习精品讲练:第六单元 第16讲 发达的古代农业.doc_第3页
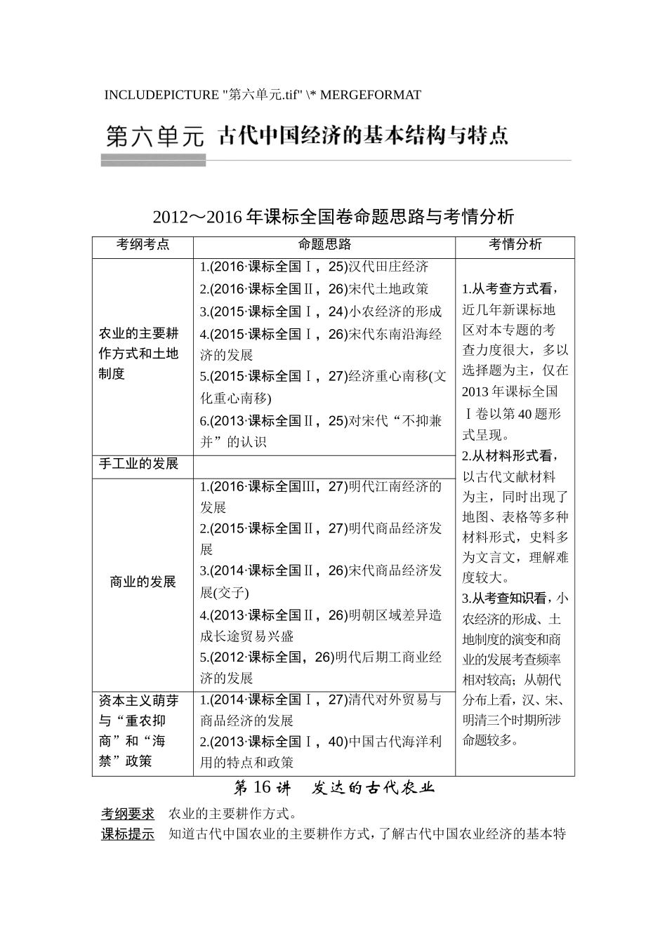
INCLUDEPICTURE"第六单元.tif"\*MERGEFORMAT2012~2016年课标全国卷命题思路与考情分析考纲考点命题思路考情分析农业的主要耕作方式和土地制度1.(2016·课标全国Ⅰ,25)汉代田庄经济2.(2016·课标全国Ⅱ,26)宋代土地政策3.(2015·课标全国Ⅰ,24)小农经济的形成4.(2015·课标全国Ⅰ,26)宋代东南沿海经济的发展5.(2015·课标全国Ⅰ,27)经济重心南移(文化重心南移)6.(2013·课标全国Ⅱ,25)对宋代“不抑兼并”的认识1.从考查方式看,近几年新课标地区对本专题的考查力度很大,多以选择题为主,仅在2013年课标全国Ⅰ卷以第40题形式呈现。2.从材料形式看,以古代文献材料为主,同时出现了地图、表格等多种材料形式,史料多为文言文,理解难度较大。3.从考查知识看,小农经济的形成、土地制度的演变和商业的发展考查频率相对较高;从朝代分布上看,汉、宋、明清三个时期所涉命题较多。手工业的发展商业的发展1.(2016·课标全国Ⅲ,27)明代江南经济的发展2.(2015·课标全国Ⅱ,27)明代商品经济发展3.(2014·课标全国Ⅱ,26)宋代商品经济发展(交子)4.(2013·课标全国Ⅱ,26)明朝区域差异造成长途贸易兴盛5.(2012·课标全国,26)明代后期工商业经济的发展资本主义萌芽与“重农抑商”和“海禁”政策1.(2014·课标全国Ⅰ,27)清代对外贸易与商品经济的发展2.(2013·课标全国Ⅰ,40)中国古代海洋利用的特点和政策第16讲发达的古代农业考纲要求农业的主要耕作方式。课标提示知道古代中国农业的主要耕作方式,了解古代中国农业经济的基本特点。INCLUDEPICTURE"自主学习.tif"\*MERGEFORMAT考点一农业生产技术的进步INCLUDEPICTURE"J163.TIF"\*MERGEFORMAT考点二男耕女织的小农经济INCLUDEPICTURE"J164.TIF"\*MERGEFORMAT[自主学习答案]考点一①刀耕火种②青铜农具③犁壁④铁犁牛耕⑤曲辕犁⑥垄作法⑦代田法⑧一年一熟⑨都江堰⑩筒车考点二①铁农具②封建土地所有制③交纳赋税④自给自足⑤基本模式⑥精耕细作[巧学妙用]漫画证史——牛耕的出现INCLUDEPICTURE"J165A.TIF"\*MERGEFORMAT图解历史——古代农业耕作方式的演变INCLUDEPICTURE"J165.TIF"\*MERGEFORMAT图示解史——耕作方式与农业经济的演进INCLUDEPICTURE"J169.TIF"\*MERGEFORMAT易错易混——自然经济、小农经济和自耕农经济的区别INCLUDEPICTURE"J168.TIF"\*MERGEFORMATINCLUDEPICTURE"对接高考.tif"\*MERGEFORMAT考法1小农经济发展的制约因素和影响【考题1】(2016·福建高三质检)宋初,民户需轮流充...

1、当您付费下载文档后,您只拥有了使用权限,并不意味着购买了版权,文档只能用于自身使用,不得用于其他商业用途(如 [转卖]进行直接盈利或[编辑后售卖]进行间接盈利)。
2、本站所有内容均由合作方或网友上传,本站不对文档的完整性、权威性及其观点立场正确性做任何保证或承诺!文档内容仅供研究参考,付费前请自行鉴别。
3、如文档内容存在违规,或者侵犯商业秘密、侵犯著作权等,请点击“违规举报”。

碎片内容

蜗牛文库的最新文档

二年级数学下册其中检测卷二年级数学下册其中检测卷附答案#期中测试卷.pdf
10.00金币
0下载
二年级数学下册期末质检卷(苏教版)二年级数学下册期末质检卷(苏教版)#期末复习 #期末测试卷 #二年级数学 #二年级数学下册#关注我持续更新小学知识.pdf
10.00金币
0下载
二年级数学下册期末混合运算专项练习二年级数学下册期末混合运算专项练习#二年级#二年级数学下册#关注我持续更新小学知识 #知识分享 #家长收藏孩子受益.pdf
10.00金币
1下载
二年级数学下册年月日三类周期问题解题方法二年级数学下册年月日三类周期问题解题方法#二年级#二年级数学下册#知识分享 #关注我持续更新小学知识 #家长收藏孩子受益.pdf
10.00金币
0下载
二年级数学下册解决问题专项训练二年级数学下册解决问题专项训练#专项训练#解决问题#二年级#二年级数学下册#知识分享.pdf
10.00金币
1下载
二年级数学下册还原问题二年级数学下册还原问题#二年级#二年级数学#关注我持续更新小学知识 #知识分享 #家长收藏孩子受益.pdf
10.00金币
1下载
二年级数学下册第六单元考试卷家长打印出来给孩子测试测试争取拿到高分!#小学二年级试卷分享 #二年级第六单考试数学 #第六单考试#二年级数学下册.pdf
10.00金币
0下载
二年级数学下册必背顺口溜口诀汇总二年级数学下册必背顺口溜口诀汇总#二年级#二年级数学下册 #知识分享 #家长收藏孩子受益 #关注我持续更新小学知识.pdf
10.00金币
0下载
二年级数学下册《重点难点思维题》两大问题解决技巧和方法巧算星期几解决周期问题还原问题强化思维训练老师精心整理家长可以打印出来给孩子练习#家长收藏孩子受益 #学霸秘籍 #思维训练 #二年级 #知识点总结.pdf
10.00金币
0下载
二年级数学下册 必背公式大全寒假提前背一背开学更轻松#二年级 #二年级数学 #二年级数学下册 #寒假充电计划 #公式.pdf
10.00金币
0下载
蜗牛文库+ 关注
实名认证
内容提供者

提供各种专业文档内容

确认删除?
QQ
  • QQ点击这里给我发消息
微信客服
  • 微信客服
回到顶部