电脑桌面
添加蜗牛文库到电脑桌面
安装后可以在桌面快捷访问

2018年高考历史(人教版)一轮复习精品讲练:第一单元 第1讲 商周时期的政治制度和秦中央集权制度的形成.docVIP免费

2018年高考历史(人教版)一轮复习精品讲练:第一单元 第1讲 商周时期的政治制度和秦中央集权制度的形成.doc_第1页
2018年高考历史(人教版)一轮复习精品讲练:第一单元 第1讲 商周时期的政治制度和秦中央集权制度的形成.doc_第2页
2018年高考历史(人教版)一轮复习精品讲练:第一单元 第1讲 商周时期的政治制度和秦中央集权制度的形成.doc_第3页
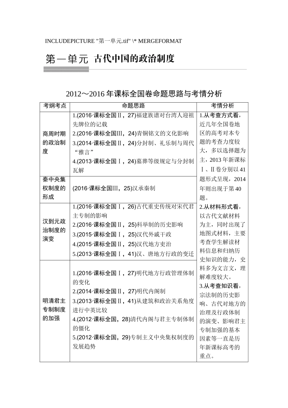
INCLUDEPICTURE"第一单元.tif"\*MERGEFORMAT2012~2016年课标全国卷命题思路与考情分析考纲考点命题思路考情分析商周时期的政治制度1.(2016·课标全国Ⅱ,27)福建族谱对台湾人迎祖先牌位的记载2.(2016·课标全国Ⅲ,24)青铜铭文的文化影响3.(2014·课标全国Ⅱ,24)分封制、礼乐制与周代“雅言”4.(2013·课标全国Ⅰ,24)墓葬等级规定与分封制瓦解1.从考查方式看,近几年全国卷地区的高考对本专题的考查力度较大,多以选择题为主,2013年新课标Ⅰ、Ⅱ卷分别以41题形式呈现,2014年则出现于第40题。2.从材料形式看,以古代文献材料为主,同时出现了地图式材料,主要考查学生解读材料信息和归纳历史知识的能力,史料多为文言文,理解难度较大。3.从考查知识看,宗法制的历史影响、古代对地方的治理及行政体制的演变、影响君主专制加强的基本因素等一直是历年新课标高考的重点。秦中央集权制度的形成(2016·课标全国Ⅲ,25)汉承秦制汉到元政治制度的演变1.(2016·课标全国Ⅰ,26)古代重史传统对宋代君主专制的影响2.(2016·课标全国Ⅱ,25)科举制的历史影响3.(2015·课标全国Ⅰ,25)汉代外戚干政4.(2015·课标全国Ⅱ,25)汉代地方吏治5.(2013·课标全国Ⅰ,41)汉、唐地方行政的变迁明清君主专制制度的加强1.(2016·课标全国Ⅰ,27)明代地方行政管理体制的变化2.(2014·课标全国Ⅱ,27)明代内阁制3.(2013·课标全国Ⅱ,41)从建筑和政治关系角度进行中英比较4.(2012·课标全国,28)清代内阁与君主专制体制的僵化5.(2012·课标全国,29)专制主义中央集权制度的发展趋势第1讲商周时期的政治制度和秦中央集权制度的形成考纲要求1.商周时期的政治制度。2.秦中央集权制度的形成。课标提示1.了解宗法制和分封制的基本内容,认识中国早期政治制度的特点。2.知道“始皇帝”的来历和郡县制建立的史实,了解中国中央集权制度的形成及其影响。INCLUDEPICTURE"自主学习.tif"\*MERGEFORMAT考点一夏、商、西周的政治制度INCLUDEPICTURE"J1.TIF"\*MERGEFORMATINCLUDEPICTURE"J2.TIF"\*MERGEFORMATINCLUDEPICTURE"J3.TIF"\*MERGEFORMAT考点二秦朝中央集权制度的形成INCLUDEPICTURE"J4.TIF"\*MERGEFORMAT[自主学习答案]考点一①王位世袭制②占卜③王族④镇守疆土⑤天子—诸侯—卿大夫—士⑥父系⑦嫡长子继承制⑧嫡长子⑨统治集团考点二①中央集权②皇帝③丞相④御史大夫⑤太尉⑥皇帝⑦官僚政治⑧中央集权[巧学妙用]构图解史——分封制实际效能及影响INCLUDEPICTURE"J6.TIF"...

1、当您付费下载文档后,您只拥有了使用权限,并不意味着购买了版权,文档只能用于自身使用,不得用于其他商业用途(如 [转卖]进行直接盈利或[编辑后售卖]进行间接盈利)。
2、本站所有内容均由合作方或网友上传,本站不对文档的完整性、权威性及其观点立场正确性做任何保证或承诺!文档内容仅供研究参考,付费前请自行鉴别。
3、如文档内容存在违规,或者侵犯商业秘密、侵犯著作权等,请点击“违规举报”。

碎片内容

蜗牛文库的最新文档

二年级数学下册其中检测卷二年级数学下册其中检测卷附答案#期中测试卷.pdf
10.00金币
0下载
二年级数学下册期末质检卷(苏教版)二年级数学下册期末质检卷(苏教版)#期末复习 #期末测试卷 #二年级数学 #二年级数学下册#关注我持续更新小学知识.pdf
10.00金币
0下载
二年级数学下册期末混合运算专项练习二年级数学下册期末混合运算专项练习#二年级#二年级数学下册#关注我持续更新小学知识 #知识分享 #家长收藏孩子受益.pdf
10.00金币
1下载
二年级数学下册年月日三类周期问题解题方法二年级数学下册年月日三类周期问题解题方法#二年级#二年级数学下册#知识分享 #关注我持续更新小学知识 #家长收藏孩子受益.pdf
10.00金币
0下载
二年级数学下册解决问题专项训练二年级数学下册解决问题专项训练#专项训练#解决问题#二年级#二年级数学下册#知识分享.pdf
10.00金币
1下载
二年级数学下册还原问题二年级数学下册还原问题#二年级#二年级数学#关注我持续更新小学知识 #知识分享 #家长收藏孩子受益.pdf
10.00金币
1下载
二年级数学下册第六单元考试卷家长打印出来给孩子测试测试争取拿到高分!#小学二年级试卷分享 #二年级第六单考试数学 #第六单考试#二年级数学下册.pdf
10.00金币
0下载
二年级数学下册必背顺口溜口诀汇总二年级数学下册必背顺口溜口诀汇总#二年级#二年级数学下册 #知识分享 #家长收藏孩子受益 #关注我持续更新小学知识.pdf
10.00金币
0下载
二年级数学下册《重点难点思维题》两大问题解决技巧和方法巧算星期几解决周期问题还原问题强化思维训练老师精心整理家长可以打印出来给孩子练习#家长收藏孩子受益 #学霸秘籍 #思维训练 #二年级 #知识点总结.pdf
10.00金币
0下载
二年级数学下册 必背公式大全寒假提前背一背开学更轻松#二年级 #二年级数学 #二年级数学下册 #寒假充电计划 #公式.pdf
10.00金币
0下载
蜗牛文库+ 关注
实名认证
内容提供者

提供各种专业文档内容

确认删除?
QQ
  • QQ点击这里给我发消息
微信客服
  • 微信客服
回到顶部