电脑桌面
添加蜗牛文库到电脑桌面
安装后可以在桌面快捷访问

专练35 细胞的生命历程综合练.docxVIP免费

专练35 细胞的生命历程综合练.docx_第1页
专练35 细胞的生命历程综合练.docx_第2页
专练35 细胞的生命历程综合练.docx_第3页
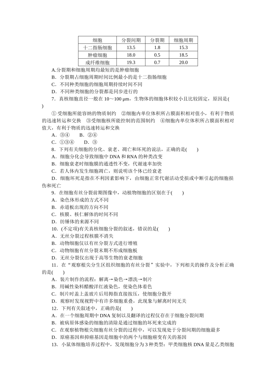
专练35细胞的生命历程综合练1.研究表明,激活某种蛋白激酶PKR,可诱导被病毒感染的细胞发生凋亡。下列叙述正确的是()A.上述病毒感染的细胞凋亡后其功能可恢复B.上述病毒感染细胞的凋亡不是程序性死亡C.上述病毒感染细胞的凋亡过程不受基因控制D.PKR激活剂可作为潜在的抗病毒药物加以研究2.[2021·河北卷]关于细胞生命历程的叙述,错误的是()A.细胞凋亡过程中不需要新合成蛋白质B.清除细胞内过多的自由基有助于延缓细胞衰老C.紫外线照射导致的DNA损伤是皮肤癌发生的原因之一D.已分化的动物体细胞的细胞核仍具有全能性3.在人的体细胞有丝分裂的一个细胞周期中,从分裂期开始时,一个细胞中的染色体数为N,核DNA含量为m,则当该细胞中姐妹染色单体消失时,此时细胞中的染色体数和核DNA含量分别是()A.2N和mB.N/2和m/2C.2N和m/2D.N和m4.下图是细胞分裂期的四个时期模式图,下列说法错误的是()A.图A中染色体正在变为细长丝状的染色质B.图B的细胞中间存在细胞板将形成细胞壁C.图C细胞内染色体上DNA总数目为8个D.图D细胞中着丝粒总数为4个,排列在赤道板上5.如图为人体细胞的分裂、分化、衰老和凋亡过程的示意图。①~⑥为各个时期的细胞,a~c表示细胞所进行的生理过程,据此分析,下列有关说法正确的是()A.细胞②与细胞①相比,相对表面积大,物质运输效率低B.细胞⑤与细胞⑥中的遗传物质不同C.细胞分化和衰老的过程均会改变细胞的形态、结构和功能D.胚胎发育过程中不发生细胞的凋亡6.下表所列为不同细胞的细胞周期持续时间(h)。据表分析可以得出的结论是()细胞分裂间期分裂期细胞周期十二指肠细胞13.51.815.3肿瘤细胞18.00.518.5成纤维细胞19.30.720.0A.分裂期和细胞周期均最短的是肿瘤细胞B.分裂期占细胞周期时间比例最小的是十二指肠细胞C.不同种类细胞的细胞周期持续时间不同D.不同种类细胞的分裂都是同步进行的7.真核细胞直径一般在10~100μm,生物体的细胞体积较小且比较固定,原因是()①受细胞所能容纳的物质制约②细胞内单位体积所占膜面积相对值小,有利于物质的迅速转运和交换③受细胞核所能控制的范围制约④细胞内单位体积所占膜面积相对值大,有利于物质的迅速转运和交换A.③④B.②④C.①③④D.③8.下列有关细胞的分化、衰老、凋亡和坏死的说法,正确的是()A.细胞分化会导致细胞中DNA和RNA的种类改变B.细胞衰老时细胞膜的通透性不变,代谢速率加快C.若人体内发生细胞凋亡,则说明该个体已经衰老D.细...

1、当您付费下载文档后,您只拥有了使用权限,并不意味着购买了版权,文档只能用于自身使用,不得用于其他商业用途(如 [转卖]进行直接盈利或[编辑后售卖]进行间接盈利)。
2、本站所有内容均由合作方或网友上传,本站不对文档的完整性、权威性及其观点立场正确性做任何保证或承诺!文档内容仅供研究参考,付费前请自行鉴别。
3、如文档内容存在违规,或者侵犯商业秘密、侵犯著作权等,请点击“违规举报”。

碎片内容

蜗牛文库的最新文档

二年级数学下册其中检测卷二年级数学下册其中检测卷附答案#期中测试卷.pdf
10.00金币
0下载
二年级数学下册期末质检卷(苏教版)二年级数学下册期末质检卷(苏教版)#期末复习 #期末测试卷 #二年级数学 #二年级数学下册#关注我持续更新小学知识.pdf
10.00金币
0下载
二年级数学下册期末混合运算专项练习二年级数学下册期末混合运算专项练习#二年级#二年级数学下册#关注我持续更新小学知识 #知识分享 #家长收藏孩子受益.pdf
10.00金币
1下载
二年级数学下册年月日三类周期问题解题方法二年级数学下册年月日三类周期问题解题方法#二年级#二年级数学下册#知识分享 #关注我持续更新小学知识 #家长收藏孩子受益.pdf
10.00金币
0下载
二年级数学下册解决问题专项训练二年级数学下册解决问题专项训练#专项训练#解决问题#二年级#二年级数学下册#知识分享.pdf
10.00金币
1下载
二年级数学下册还原问题二年级数学下册还原问题#二年级#二年级数学#关注我持续更新小学知识 #知识分享 #家长收藏孩子受益.pdf
10.00金币
1下载
二年级数学下册第六单元考试卷家长打印出来给孩子测试测试争取拿到高分!#小学二年级试卷分享 #二年级第六单考试数学 #第六单考试#二年级数学下册.pdf
10.00金币
0下载
二年级数学下册必背顺口溜口诀汇总二年级数学下册必背顺口溜口诀汇总#二年级#二年级数学下册 #知识分享 #家长收藏孩子受益 #关注我持续更新小学知识.pdf
10.00金币
0下载
二年级数学下册《重点难点思维题》两大问题解决技巧和方法巧算星期几解决周期问题还原问题强化思维训练老师精心整理家长可以打印出来给孩子练习#家长收藏孩子受益 #学霸秘籍 #思维训练 #二年级 #知识点总结.pdf
10.00金币
0下载
二年级数学下册 必背公式大全寒假提前背一背开学更轻松#二年级 #二年级数学 #二年级数学下册 #寒假充电计划 #公式.pdf
10.00金币
0下载
蜗牛文库+ 关注
实名认证
内容提供者

提供各种专业文档内容

确认删除?
QQ
  • QQ点击这里给我发消息
微信客服
  • 微信客服
回到顶部