电脑桌面
添加蜗牛文库到电脑桌面
安装后可以在桌面快捷访问

专练3一定物质的量浓度溶液的配制与计算.docxVIP免费

专练3一定物质的量浓度溶液的配制与计算.docx_第1页
专练3一定物质的量浓度溶液的配制与计算.docx_第2页
专练3一定物质的量浓度溶液的配制与计算.docx_第3页
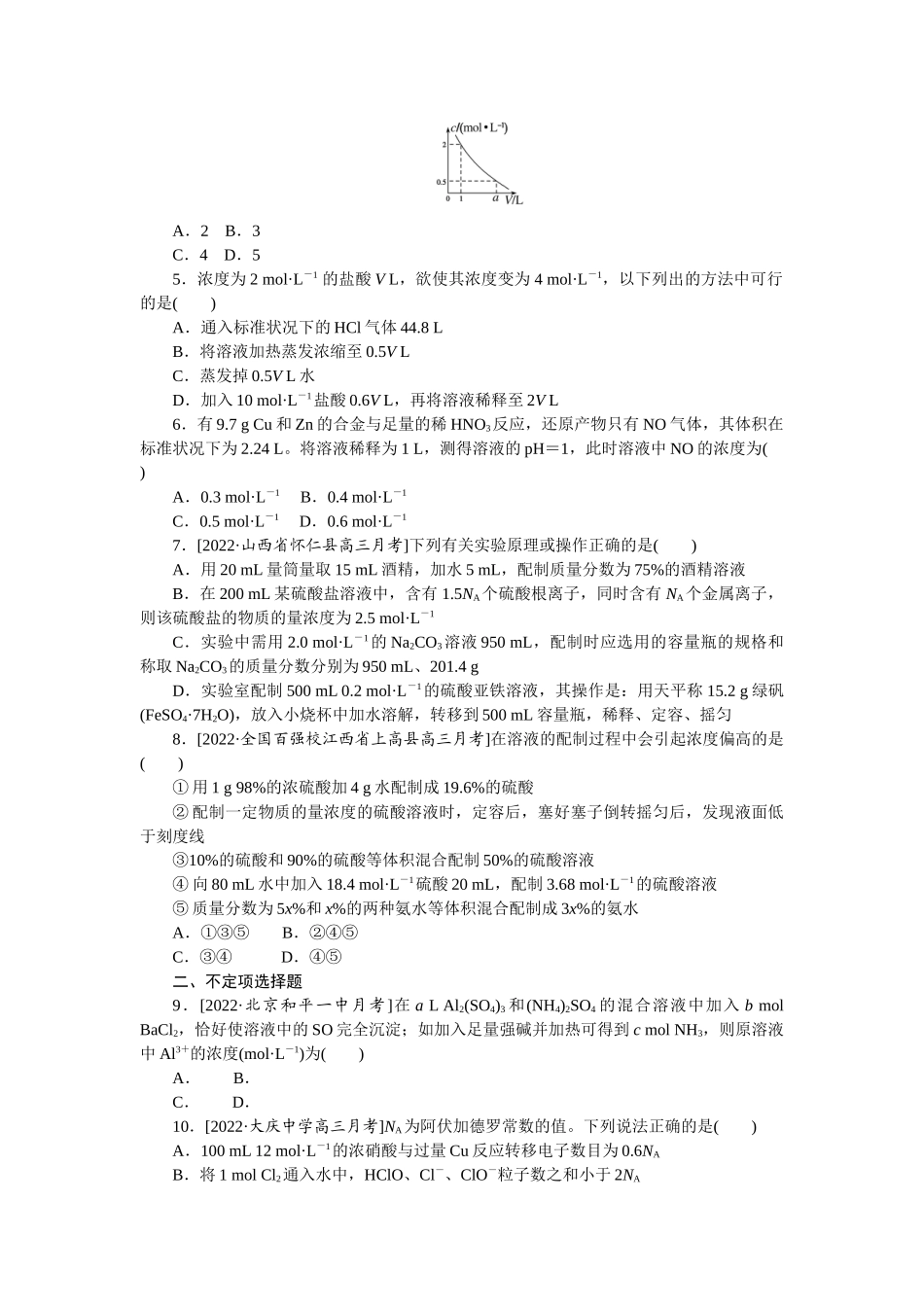
专练3一定物质的量浓度溶液的配制与计算一、单项选择题1.[2022·福建师大附中期中]下列说法正确的是()A.现需配制480mL0.1mol·L-1硫酸铜溶液,则需要称量7.68g硫酸铜固体B.100g物质的量浓度为18.4mol·L-1的硫酸溶液,用水稀释到物质的量浓度为9.2mol·L-1,需要水100gC.将10gCuSO4溶解在90g水中,可配制质量分数为10%的CuSO4溶液D.使用量筒量取一定体积的浓硫酸配制一定物质的量浓度的稀硫酸,将浓硫酸转移至烧杯后须用蒸馏水洗涤量筒,并将洗涤液一并转移至烧杯2.下图是某同学用500mL容量瓶配制0.10mol·L-1NaOH溶液的过程:该同学的错误步骤有()A.1处B.2处C.3处D.4处3.[2022·甘肃兰州一中月考]下图是病人输液用的氯化钠注射液标签的部分内容,下列说法不正确的是()A.该注射液的质量为2.25gB.0.9%是氯化钠的质量分数C.该注射液的密度为1g·mL-1D.氯化钠的物质的量浓度约为0.15mol·L-14.如图是某溶液在稀释过程中,溶质的物质的量浓度随溶液体积的变化曲线图,根据图中数据分析可得出a值等于()A.2B.3C.4D.55.浓度为2mol·L-1的盐酸VL,欲使其浓度变为4mol·L-1,以下列出的方法中可行的是()A.通入标准状况下的HCl气体44.8LB.将溶液加热蒸发浓缩至0.5VLC.蒸发掉0.5VL水D.加入10mol·L-1盐酸0.6VL,再将溶液稀释至2VL6.有9.7gCu和Zn的合金与足量的稀HNO3反应,还原产物只有NO气体,其体积在标准状况下为2.24L。将溶液稀释为1L,测得溶液的pH=1,此时溶液中NO的浓度为()A.0.3mol·L-1B.0.4mol·L-1C.0.5mol·L-1D.0.6mol·L-17.[2022·山西省怀仁县高三月考]下列有关实验原理或操作正确的是()A.用20mL量筒量取15mL酒精,加水5mL,配制质量分数为75%的酒精溶液B.在200mL某硫酸盐溶液中,含有1.5NA个硫酸根离子,同时含有NA个金属离子,则该硫酸盐的物质的量浓度为2.5mol·L-1C.实验中需用2.0mol·L-1的Na2CO3溶液950mL,配制时应选用的容量瓶的规格和称取Na2CO3的质量分数分别为950mL、201.4gD.实验室配制500mL0.2mol·L-1的硫酸亚铁溶液,其操作是:用天平称15.2g绿矾(FeSO4·7H2O),放入小烧杯中加水溶解,转移到500mL容量瓶,稀释、定容、摇匀8.[2022·全国百强校江西省上高县高三月考]在溶液的配制过程中会引起浓度偏高的是()①用1g98%的浓硫酸加4g水配制成19.6%的硫酸②配制一定物质的量浓度的硫酸溶液时,定容后,塞好塞子倒转摇匀后,发现液面低于刻度线③10%的硫酸和90%的硫酸等体积...

1、当您付费下载文档后,您只拥有了使用权限,并不意味着购买了版权,文档只能用于自身使用,不得用于其他商业用途(如 [转卖]进行直接盈利或[编辑后售卖]进行间接盈利)。
2、本站所有内容均由合作方或网友上传,本站不对文档的完整性、权威性及其观点立场正确性做任何保证或承诺!文档内容仅供研究参考,付费前请自行鉴别。
3、如文档内容存在违规,或者侵犯商业秘密、侵犯著作权等,请点击“违规举报”。

碎片内容

蜗牛文库的最新文档

二年级数学下册其中检测卷二年级数学下册其中检测卷附答案#期中测试卷.pdf
10.00金币
0下载
二年级数学下册期末质检卷(苏教版)二年级数学下册期末质检卷(苏教版)#期末复习 #期末测试卷 #二年级数学 #二年级数学下册#关注我持续更新小学知识.pdf
10.00金币
0下载
二年级数学下册期末混合运算专项练习二年级数学下册期末混合运算专项练习#二年级#二年级数学下册#关注我持续更新小学知识 #知识分享 #家长收藏孩子受益.pdf
10.00金币
1下载
二年级数学下册年月日三类周期问题解题方法二年级数学下册年月日三类周期问题解题方法#二年级#二年级数学下册#知识分享 #关注我持续更新小学知识 #家长收藏孩子受益.pdf
10.00金币
0下载
二年级数学下册解决问题专项训练二年级数学下册解决问题专项训练#专项训练#解决问题#二年级#二年级数学下册#知识分享.pdf
10.00金币
1下载
二年级数学下册还原问题二年级数学下册还原问题#二年级#二年级数学#关注我持续更新小学知识 #知识分享 #家长收藏孩子受益.pdf
10.00金币
1下载
二年级数学下册第六单元考试卷家长打印出来给孩子测试测试争取拿到高分!#小学二年级试卷分享 #二年级第六单考试数学 #第六单考试#二年级数学下册.pdf
10.00金币
0下载
二年级数学下册必背顺口溜口诀汇总二年级数学下册必背顺口溜口诀汇总#二年级#二年级数学下册 #知识分享 #家长收藏孩子受益 #关注我持续更新小学知识.pdf
10.00金币
0下载
二年级数学下册《重点难点思维题》两大问题解决技巧和方法巧算星期几解决周期问题还原问题强化思维训练老师精心整理家长可以打印出来给孩子练习#家长收藏孩子受益 #学霸秘籍 #思维训练 #二年级 #知识点总结.pdf
10.00金币
0下载
二年级数学下册 必背公式大全寒假提前背一背开学更轻松#二年级 #二年级数学 #二年级数学下册 #寒假充电计划 #公式.pdf
10.00金币
0下载
蜗牛文库+ 关注
实名认证
内容提供者

提供各种专业文档内容

确认删除?
QQ
  • QQ点击这里给我发消息
微信客服
  • 微信客服
回到顶部