电脑桌面
添加蜗牛文库到电脑桌面
安装后可以在桌面快捷访问

单元检测1.docxVIP免费

单元检测1.docx_第1页
单元检测1.docx_第2页
单元检测1.docx_第3页
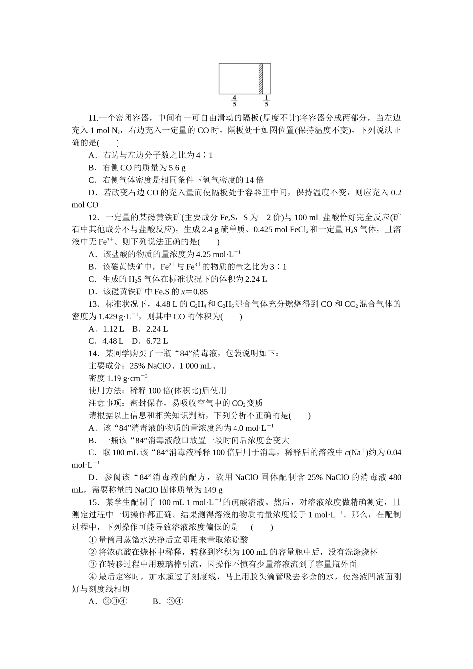
单元检测1化学计量在实验中的应用一、选择题(本题共15小题,每小题3分,共45分。在每小题给出的四个选项中,只有一项符合题目要求)1.下列有关叙述错误的是()A.物质的量的描述对象是宏观物体B.当物质的质量以g为单位时,铁的摩尔质量在数值上等于它的相对原子质量C.阿伏加德罗常数是指0.012kg12C所含的碳原子数,其数值约等于6.02×1023D.标准状况下,2mol气体的体积约为44.8L2.标准状况下有①0.112L水(密度按1g/cm3计算);②3.01×1023个氯化氢分子;③13.6gH2S气体;④0.2molNH3,下列对这四种物质的关系由小到大排列正确的是()A.体积:①③②④B.密度:④①③②C.质量:①④③②D.氢原子数:②④③①3.如图所示是某同学用500mL容量瓶配制0.10mol·L-1NaOH溶液的过程。图中所示操作错误的有()A.1处B.2处C.3处D.4处4.[2022·吉林实验中学模拟]将50g溶质质量分数为w1,物质的量浓度为c1的较浓氨水沿玻璃棒加入到VmL水中,稀释后得到溶质质量分数为w2,物质的量浓度为c2的稀氨水。若c1=2c2,则()A.w1>2w2,V>50B.w1<2w2,V<50C.w1=2w2,V<50D.w1>2w2,V<505.室温时,两个容积相同的烧瓶中分别盛有M和N两种气体(同温同压),取下弹簧夹A,使两烧瓶内的气体充分混合后,容器内的压强由大到小的顺序是()编号①②③④气体MH2SH2NH3NO气体NSO2Cl2HClO2A.②④①③B.①②③④C.④①②③D.①④③②6.相对分子质量为M的气态化合物VL(标准状况),溶于mg水中,得到质量分数为w、物质的量浓度为cmol/L、密度为ρg/mL的溶液,下列说法正确的是()A.ρ=B.c=C.w=D.M=7.同温同压下,ag甲气体和3ag乙气体所占体积之比为1∶2,根据阿伏加德罗定律及推论判断,下列叙述正确的是()A.甲与乙的相对分子质量之比为2∶1B.同温同压下甲和乙的密度之比为3∶2C.同温同体积下等质量的甲和乙的压强之比为3∶2D.等质量的甲和乙中的原子数之比一定为3∶28.阅读并分析体检报告中部分结果(1mmol=1×10-3mol,1mg=1×10-3g),下列说法不正确的是()序号项目名称英文缩写检查结果单位参考范围13*钠Na155mmol·L-1135~14514*氯Cl103mmol·L-196~11115*钙Ca0.68mmol·L-12.13~2.7016胱抑素CCysC0.78mg·L-10.59~1.0317*尿素Urea4.18mmol·L-12.78~7.1418*葡萄糖Glu5.1mmol·L-13.9~6.1A.体检报告单中提醒平时饮食要少盐B.报告单项目指标的物理量只有胱抑素C不是物质的量浓度C.根据参考值,钙含量至少需要85.2mg·L-1D.若某人血液中葡萄糖...

1、当您付费下载文档后,您只拥有了使用权限,并不意味着购买了版权,文档只能用于自身使用,不得用于其他商业用途(如 [转卖]进行直接盈利或[编辑后售卖]进行间接盈利)。
2、本站所有内容均由合作方或网友上传,本站不对文档的完整性、权威性及其观点立场正确性做任何保证或承诺!文档内容仅供研究参考,付费前请自行鉴别。
3、如文档内容存在违规,或者侵犯商业秘密、侵犯著作权等,请点击“违规举报”。

碎片内容

蜗牛文库的最新文档

二年级数学下册其中检测卷二年级数学下册其中检测卷附答案#期中测试卷.pdf
10.00金币
0下载
二年级数学下册期末质检卷(苏教版)二年级数学下册期末质检卷(苏教版)#期末复习 #期末测试卷 #二年级数学 #二年级数学下册#关注我持续更新小学知识.pdf
10.00金币
0下载
二年级数学下册期末混合运算专项练习二年级数学下册期末混合运算专项练习#二年级#二年级数学下册#关注我持续更新小学知识 #知识分享 #家长收藏孩子受益.pdf
10.00金币
1下载
二年级数学下册年月日三类周期问题解题方法二年级数学下册年月日三类周期问题解题方法#二年级#二年级数学下册#知识分享 #关注我持续更新小学知识 #家长收藏孩子受益.pdf
10.00金币
0下载
二年级数学下册解决问题专项训练二年级数学下册解决问题专项训练#专项训练#解决问题#二年级#二年级数学下册#知识分享.pdf
10.00金币
1下载
二年级数学下册还原问题二年级数学下册还原问题#二年级#二年级数学#关注我持续更新小学知识 #知识分享 #家长收藏孩子受益.pdf
10.00金币
1下载
二年级数学下册第六单元考试卷家长打印出来给孩子测试测试争取拿到高分!#小学二年级试卷分享 #二年级第六单考试数学 #第六单考试#二年级数学下册.pdf
10.00金币
0下载
二年级数学下册必背顺口溜口诀汇总二年级数学下册必背顺口溜口诀汇总#二年级#二年级数学下册 #知识分享 #家长收藏孩子受益 #关注我持续更新小学知识.pdf
10.00金币
0下载
二年级数学下册《重点难点思维题》两大问题解决技巧和方法巧算星期几解决周期问题还原问题强化思维训练老师精心整理家长可以打印出来给孩子练习#家长收藏孩子受益 #学霸秘籍 #思维训练 #二年级 #知识点总结.pdf
10.00金币
0下载
二年级数学下册 必背公式大全寒假提前背一背开学更轻松#二年级 #二年级数学 #二年级数学下册 #寒假充电计划 #公式.pdf
10.00金币
0下载
蜗牛文库+ 关注
实名认证
内容提供者

提供各种专业文档内容

确认删除?
QQ
  • QQ点击这里给我发消息
微信客服
  • 微信客服
回到顶部