电脑桌面
添加蜗牛文库到电脑桌面
安装后可以在桌面快捷访问

阶段滚动复习提升卷(十七).docxVIP免费

阶段滚动复习提升卷(十七).docx_第1页
阶段滚动复习提升卷(十七).docx_第2页
阶段滚动复习提升卷(十七).docx_第3页
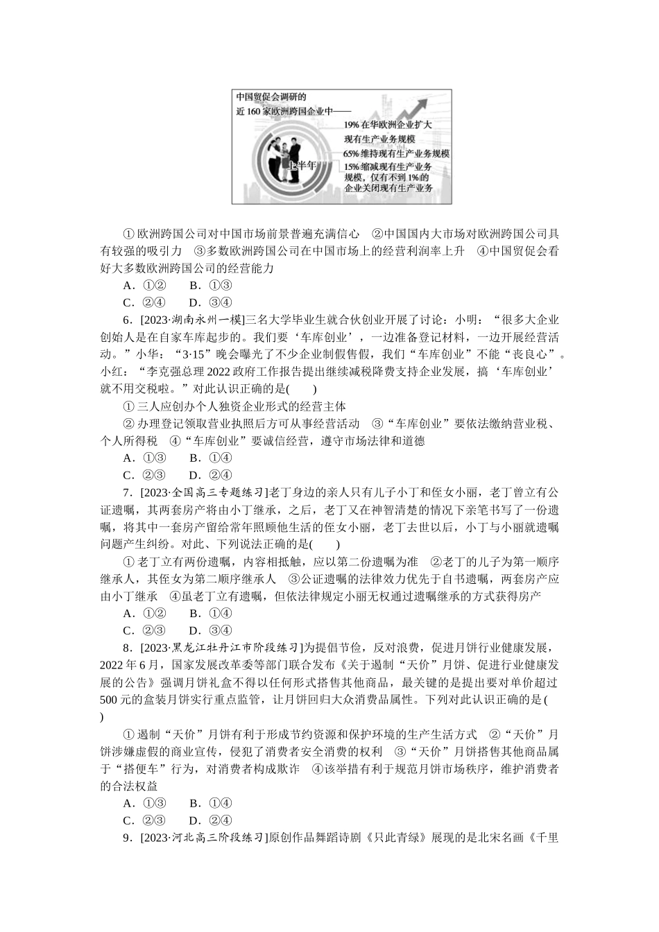
阶段滚动复习提升卷(十七)选修一+选修二+选修三一、选择题1.[2023·浙江绍兴一模]2022年美国中期选举如期举行,美国国会435个众议院席位、35个参议院席位进行改选。本次选举被提升至了“拯救美国民主”的高度,民主党宣传“捍卫民主”,共和党则想要“夺回被偷走的民主”。在两党卖力催票的同时,本次选举实际上并不能够直接回应选民目前的头等大事:高通胀等美国经济问题。这表明()A.民主党与共和党在根本利益上是对立的B.在中期选举中获胜的政党将成为执政党C.政党政治具有欺骗人民大众的根本性质D.政党通常有特定的政治目标和意识形态[2023·福建福鼎市阶段练习]2022年11月15日至16日,二十国集团(G20)领导人第十七次峰会在印尼巴厘岛举行。回答下列2~3小题。2.中国在峰会上强调要推动更加包容、更加普惠和更有韧性的全球发展,反对将粮食和能源问题政治化。中国的主张()①遵循了联合国宪章宗旨和原则②践行了人类命运共同体理念③维护了世界各国的根本利益④实现了全球治理体系的变革A.①②B.①④C.②③D.③④3.峰会期间,中美两国元首举行会晤,中方再次重申台湾问题是中国核心利益中的核心,是中美关系政治基础中的基础,是中美关系第一条不可逾越的红线。中方的态度表明()①国家主权神圣不可侵犯②我国依法享有独立权和自卫权③我国坚持独立自主的外交立场④国家间的共同利益是国家合作的基础A.①②B.①③C.②④D.③④4.[2023·陕西长安一中高三期中]下列选项对图示数据解读合理的是()①加大“一带一路”投资使我国规避了全球化风险②我国对外直接投资增速明显回落但质量有所提高③境外投资者看好中国机遇,对中国发展有信心④我国引进外资呈现出量稳质升、结构优化的特点A.①②B.①④C.②③D.③④5.[2023·全国高三专题练习]下图为中国国际贸易促进委员会(简称“中国贸促会”)开展的2022年上半年中国外资营商环境调研数据。据此可以推断()①欧洲跨国公司对中国市场前景普遍充满信心②中国国内大市场对欧洲跨国公司具有较强的吸引力③多数欧洲跨国公司在中国市场上的经营利润率上升④中国贸促会看好大多数欧洲跨国公司的经营能力A.①②B.①③C.②④D.③④6.[2023·湖南永州一模]三名大学毕业生就合伙创业开展了讨论:小明:“很多大企业创始人是在自家车库起步的。我们要‘车库创业’,一边准备登记材料,一边开展经营活动。”小华:“3·15”晚会曝光了不少企业制假售假,我们“车库创业”不能“丧良心”。小...

1、当您付费下载文档后,您只拥有了使用权限,并不意味着购买了版权,文档只能用于自身使用,不得用于其他商业用途(如 [转卖]进行直接盈利或[编辑后售卖]进行间接盈利)。
2、本站所有内容均由合作方或网友上传,本站不对文档的完整性、权威性及其观点立场正确性做任何保证或承诺!文档内容仅供研究参考,付费前请自行鉴别。
3、如文档内容存在违规,或者侵犯商业秘密、侵犯著作权等,请点击“违规举报”。

碎片内容

蜗牛文库的最新文档

二年级数学下册其中检测卷二年级数学下册其中检测卷附答案#期中测试卷.pdf
10.00金币
0下载
二年级数学下册期末质检卷(苏教版)二年级数学下册期末质检卷(苏教版)#期末复习 #期末测试卷 #二年级数学 #二年级数学下册#关注我持续更新小学知识.pdf
10.00金币
0下载
二年级数学下册期末混合运算专项练习二年级数学下册期末混合运算专项练习#二年级#二年级数学下册#关注我持续更新小学知识 #知识分享 #家长收藏孩子受益.pdf
10.00金币
1下载
二年级数学下册年月日三类周期问题解题方法二年级数学下册年月日三类周期问题解题方法#二年级#二年级数学下册#知识分享 #关注我持续更新小学知识 #家长收藏孩子受益.pdf
10.00金币
0下载
二年级数学下册解决问题专项训练二年级数学下册解决问题专项训练#专项训练#解决问题#二年级#二年级数学下册#知识分享.pdf
10.00金币
1下载
二年级数学下册还原问题二年级数学下册还原问题#二年级#二年级数学#关注我持续更新小学知识 #知识分享 #家长收藏孩子受益.pdf
10.00金币
1下载
二年级数学下册第六单元考试卷家长打印出来给孩子测试测试争取拿到高分!#小学二年级试卷分享 #二年级第六单考试数学 #第六单考试#二年级数学下册.pdf
10.00金币
0下载
二年级数学下册必背顺口溜口诀汇总二年级数学下册必背顺口溜口诀汇总#二年级#二年级数学下册 #知识分享 #家长收藏孩子受益 #关注我持续更新小学知识.pdf
10.00金币
0下载
二年级数学下册《重点难点思维题》两大问题解决技巧和方法巧算星期几解决周期问题还原问题强化思维训练老师精心整理家长可以打印出来给孩子练习#家长收藏孩子受益 #学霸秘籍 #思维训练 #二年级 #知识点总结.pdf
10.00金币
0下载
二年级数学下册 必背公式大全寒假提前背一背开学更轻松#二年级 #二年级数学 #二年级数学下册 #寒假充电计划 #公式.pdf
10.00金币
0下载
蜗牛文库+ 关注
实名认证
内容提供者

提供各种专业文档内容

确认删除?
QQ
  • QQ点击这里给我发消息
微信客服
  • 微信客服
回到顶部