电脑桌面
添加蜗牛文库到电脑桌面
安装后可以在桌面快捷访问

初中生物会考复习提纲.docVIP免费

初中生物会考复习提纲.doc_第1页
初中生物会考复习提纲.doc_第2页
初中生物会考复习提纲.doc_第3页
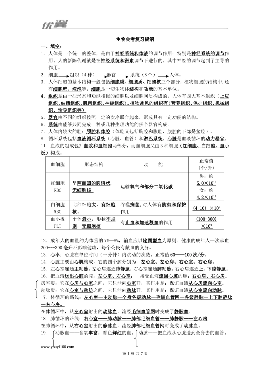
生物会考复习提纲一、填空:1.人体是一个统一的整体,是由于神经系统和体液的调节作用;特别是神经系统的调节作用。人的新陈代谢就是在神经系统和激素调节下进行的。其中神经的调节起到了主导的作用。2.细胞组织(4种)器官系统(8个)人体。3.人体细胞的基本结构一般包括细胞膜、细胞质、细胞核三个部分,植物细胞的结构中,还有细胞壁、液泡等。细胞是一切生物体结构和功能的基本单位。4.组织是由一些形态和功能相似的细胞以及细胞间质构成的。人体有四大基本组织(上皮组织、结缔组织、肌肉组织、神经组织)。植物常见的组织有(营养组织、保护组织、机械组织、输导组织等)5.器官由不同的组织按照一定的次序联合起来,形成具有一定功能的结构。6.系统由能够共同完成一种或几种生理功能的多个器官构成。7.人体内较大的腔:颅腔和体腔(体腔又包括胸腔和腹腔,腹腔的下部是盆腔)。8.循环系统包括血液循环系统(心脏、血管)和淋巴系统。心脏是血液循环的动力器官。11.血液的组成包括血浆和血细胞两部分,而血细胞又由3种细胞(红细胞、白细胞、血小板)构成。血细胞形态结构功能正常值(个/升)红细胞RBC呈两面凹的圆饼状,无细胞核运输氧气和部分二氧化碳男:约5.0×1012女:约4.2×1012白细胞WBC比红细胞大,有细胞核。吞噬病菌,对人体有防御和保护作用(4-10)×109血小板PLT个体最小,形状不规则,无细胞核有止血和加速凝血的作用(100-300)×10912.成年人的血量约为体重的7%—8%,输血应以输同型血为原则。健康的成年人一次献血200---300毫升不影响健康,每个公民有献血的义务。13.心率:心脏在单位时间(一分钟)内跳动的次数。正常值60——100次/分。14.心脏主要由心肌构成,它的四个腔分别为:左心室、左心房、右心室、右心房。15.左心室连通主动脉,左心房连通肺静脉,右心室连通肺动脉,右心房连通上、下腔静脉。16.把血液送出心脏的腔:左心室、右心室;接受血液流回心脏的腔:右心房、右心房。房室瓣:它在心房与心室之间,它只能向心室开,其作用是:保证血液从心房流向心室。动脉瓣:它在心室与动肪之间,它只能向动脉开,其作用是:保证血液从心室流向动脉。17.体循环的路线:左心室—主动脉—全身各级动脉—毛细血管网—各级静脉—上下腔静脉—右心房。在体循环中,从左心室射出的动脉血,流经毛细血管网时变成了静脉血。18.肺循环的路线:右心室——肺动脉——肺部毛细血管——肺静脉——左心房在肺循环中,从右心室射出的静...

1、当您付费下载文档后,您只拥有了使用权限,并不意味着购买了版权,文档只能用于自身使用,不得用于其他商业用途(如 [转卖]进行直接盈利或[编辑后售卖]进行间接盈利)。
2、本站所有内容均由合作方或网友上传,本站不对文档的完整性、权威性及其观点立场正确性做任何保证或承诺!文档内容仅供研究参考,付费前请自行鉴别。
3、如文档内容存在违规,或者侵犯商业秘密、侵犯著作权等,请点击“违规举报”。

碎片内容

蜗牛文库的最新文档

二年级数学下册其中检测卷二年级数学下册其中检测卷附答案#期中测试卷.pdf
10.00金币
0下载
二年级数学下册期末质检卷(苏教版)二年级数学下册期末质检卷(苏教版)#期末复习 #期末测试卷 #二年级数学 #二年级数学下册#关注我持续更新小学知识.pdf
10.00金币
0下载
二年级数学下册期末混合运算专项练习二年级数学下册期末混合运算专项练习#二年级#二年级数学下册#关注我持续更新小学知识 #知识分享 #家长收藏孩子受益.pdf
10.00金币
1下载
二年级数学下册年月日三类周期问题解题方法二年级数学下册年月日三类周期问题解题方法#二年级#二年级数学下册#知识分享 #关注我持续更新小学知识 #家长收藏孩子受益.pdf
10.00金币
0下载
二年级数学下册解决问题专项训练二年级数学下册解决问题专项训练#专项训练#解决问题#二年级#二年级数学下册#知识分享.pdf
10.00金币
1下载
二年级数学下册还原问题二年级数学下册还原问题#二年级#二年级数学#关注我持续更新小学知识 #知识分享 #家长收藏孩子受益.pdf
10.00金币
1下载
二年级数学下册第六单元考试卷家长打印出来给孩子测试测试争取拿到高分!#小学二年级试卷分享 #二年级第六单考试数学 #第六单考试#二年级数学下册.pdf
10.00金币
0下载
二年级数学下册必背顺口溜口诀汇总二年级数学下册必背顺口溜口诀汇总#二年级#二年级数学下册 #知识分享 #家长收藏孩子受益 #关注我持续更新小学知识.pdf
10.00金币
0下载
二年级数学下册《重点难点思维题》两大问题解决技巧和方法巧算星期几解决周期问题还原问题强化思维训练老师精心整理家长可以打印出来给孩子练习#家长收藏孩子受益 #学霸秘籍 #思维训练 #二年级 #知识点总结.pdf
10.00金币
0下载
二年级数学下册 必背公式大全寒假提前背一背开学更轻松#二年级 #二年级数学 #二年级数学下册 #寒假充电计划 #公式.pdf
10.00金币
0下载
蜗牛文库+ 关注
实名认证
内容提供者

提供各种专业文档内容

确认删除?
QQ
  • QQ点击这里给我发消息
微信客服
  • 微信客服
回到顶部