电脑桌面
添加蜗牛文库到电脑桌面
安装后可以在桌面快捷访问

2016年浙江省高考生物【4月】(含解析版).docVIP免费

2016年浙江省高考生物【4月】(含解析版).doc_第1页
2016年浙江省高考生物【4月】(含解析版).doc_第2页
2016年浙江省高考生物【4月】(含解析版).doc_第3页
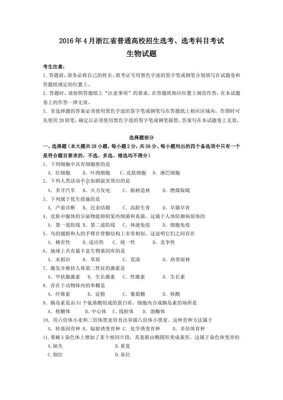
2016年4月浙江省普通高校招生选考、选考科目考试生物试题考生注意:1.答题前,请务必将自己的姓名、准考证号用黑色字迹的签字笔或钢笔分别填写在试题卷和答题纸规定的位置上。2.答题时,请按照答题纸上“注意事项”的要求,在答题纸相应位置上规范作答,在本试题卷上的作答一律无效。3.非选择题的答案必须使用黑色字迹的签字笔或钢笔写在答题纸上相应区域内,作图时可先使用2B铅笔,确定后必须使用黑色字迹的签字笔或钢笔描黑,答案写在本试题卷上无效。选择题部分一、选择题(本大题共28小题,每小题2分,共56分。每小题列出的四个备选项中只有一个是符合题目要求的,不选、多选、错选均不得分)1.下列细胞中具有细胞壁的是A.红细胞B.叶肉细胞C.皮肤细胞D.淋巴细胞2.下列人类活动不会加剧温室效应的是A.多开汽车B.火力发电C.植树造林D.燃煤取暖3.下列属于优生措施的是A.产前诊断B.近亲结婚C.高龄生育D.早婚早育4.皮肤中腺体的分泌物能抑制某些细菌和真菌。这属于人体防御病原体的A.第一道防线B.第二道防线C.体液免疫D.细胞免疫5.鸟的翅膀和人的手臂在骨骼结构上非常相似。这说明它们之间存在A.稀有性B.适应性C.统一性D.竞争性6.地球上具有最丰富生物基因库的是A.水稻田B.草原C.荒漠D.热带雨林7.激发并维持人体第二性征的激素是A.甲状腺激素B.生长激素C.性激素D.生长素8.存在于动物体内的单糖是A.纤维素B.淀粉C.葡萄糖D.核酸9.胰岛素是由51个氨基酸组成的蛋白质。细胞内合成胰岛素的场所是A.核糖体B.中心体C.线粒体D.溶酶体10.用六倍体小麦和二倍体黑麦培育出异源八倍体小黑麦。这种育种方法属于A.转基因育种B.辐射诱变育种C.化学诱变育种D.多倍体育种11.果蝇X染色体上增加了某个相同片段,其复眼由椭圆形变成条形。这属于染色体变异的A.缺失B.重复C.倒位D.易位12.蝌科在发育过程中,尾和鳃在一定时期消失。这属于A.细胞调亡B.组胞癌变C.细胞衰老D.组胞分裂13.将含有适宜浓度生长表的琼脂块放在幼苗切面的左侧,如图所示。一段时间后,幼苗将A.不生长B.向左弯曲生长C.直立生长D.向右弯曲生长14.神经系统结构与功能的基本单位是A.神经元B.反射弧C.神经纤维D.反射中枢15.神经细胞内的K+浓度高于细胞外,K+进入肌肉细胞的方式是A.渗透B.胞吞C.主动转运D.易化扩散16.人类的血友病由一对等位基因控制,且男性患者多于女性患者。该病属于A.X连锁遗传病B.多基因遗传病C.常染色体显性遗传病D.染色体...

1、当您付费下载文档后,您只拥有了使用权限,并不意味着购买了版权,文档只能用于自身使用,不得用于其他商业用途(如 [转卖]进行直接盈利或[编辑后售卖]进行间接盈利)。
2、本站所有内容均由合作方或网友上传,本站不对文档的完整性、权威性及其观点立场正确性做任何保证或承诺!文档内容仅供研究参考,付费前请自行鉴别。
3、如文档内容存在违规,或者侵犯商业秘密、侵犯著作权等,请点击“违规举报”。

碎片内容

蜗牛文库的最新文档

二年级数学下册其中检测卷二年级数学下册其中检测卷附答案#期中测试卷.pdf
10.00金币
0下载
二年级数学下册期末质检卷(苏教版)二年级数学下册期末质检卷(苏教版)#期末复习 #期末测试卷 #二年级数学 #二年级数学下册#关注我持续更新小学知识.pdf
10.00金币
0下载
二年级数学下册期末混合运算专项练习二年级数学下册期末混合运算专项练习#二年级#二年级数学下册#关注我持续更新小学知识 #知识分享 #家长收藏孩子受益.pdf
10.00金币
1下载
二年级数学下册年月日三类周期问题解题方法二年级数学下册年月日三类周期问题解题方法#二年级#二年级数学下册#知识分享 #关注我持续更新小学知识 #家长收藏孩子受益.pdf
10.00金币
0下载
二年级数学下册解决问题专项训练二年级数学下册解决问题专项训练#专项训练#解决问题#二年级#二年级数学下册#知识分享.pdf
10.00金币
1下载
二年级数学下册还原问题二年级数学下册还原问题#二年级#二年级数学#关注我持续更新小学知识 #知识分享 #家长收藏孩子受益.pdf
10.00金币
1下载
二年级数学下册第六单元考试卷家长打印出来给孩子测试测试争取拿到高分!#小学二年级试卷分享 #二年级第六单考试数学 #第六单考试#二年级数学下册.pdf
10.00金币
0下载
二年级数学下册必背顺口溜口诀汇总二年级数学下册必背顺口溜口诀汇总#二年级#二年级数学下册 #知识分享 #家长收藏孩子受益 #关注我持续更新小学知识.pdf
10.00金币
0下载
二年级数学下册《重点难点思维题》两大问题解决技巧和方法巧算星期几解决周期问题还原问题强化思维训练老师精心整理家长可以打印出来给孩子练习#家长收藏孩子受益 #学霸秘籍 #思维训练 #二年级 #知识点总结.pdf
10.00金币
0下载
二年级数学下册 必背公式大全寒假提前背一背开学更轻松#二年级 #二年级数学 #二年级数学下册 #寒假充电计划 #公式.pdf
10.00金币
0下载
蜗牛文库+ 关注
实名认证
内容提供者

提供各种专业文档内容

确认删除?
QQ
  • QQ点击这里给我发消息
微信客服
  • 微信客服
回到顶部