电脑桌面
添加蜗牛文库到电脑桌面
安装后可以在桌面快捷访问

1.会计基础知识重点(共十章要点).docVIP免费

1.会计基础知识重点(共十章要点).doc_第1页
1.会计基础知识重点(共十章要点).doc_第2页
1.会计基础知识重点(共十章要点).doc_第3页
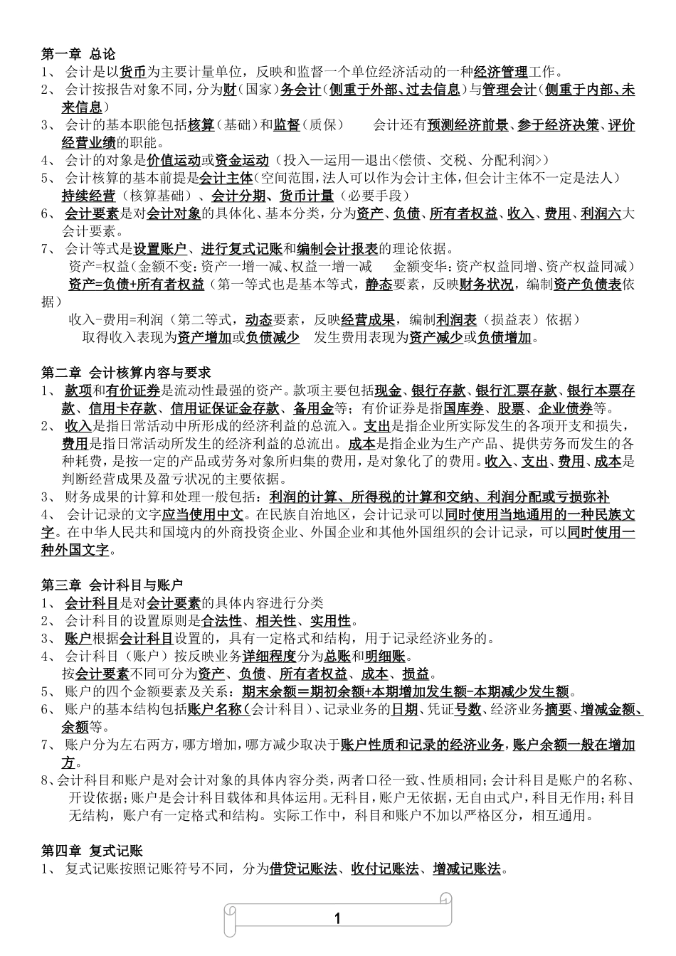
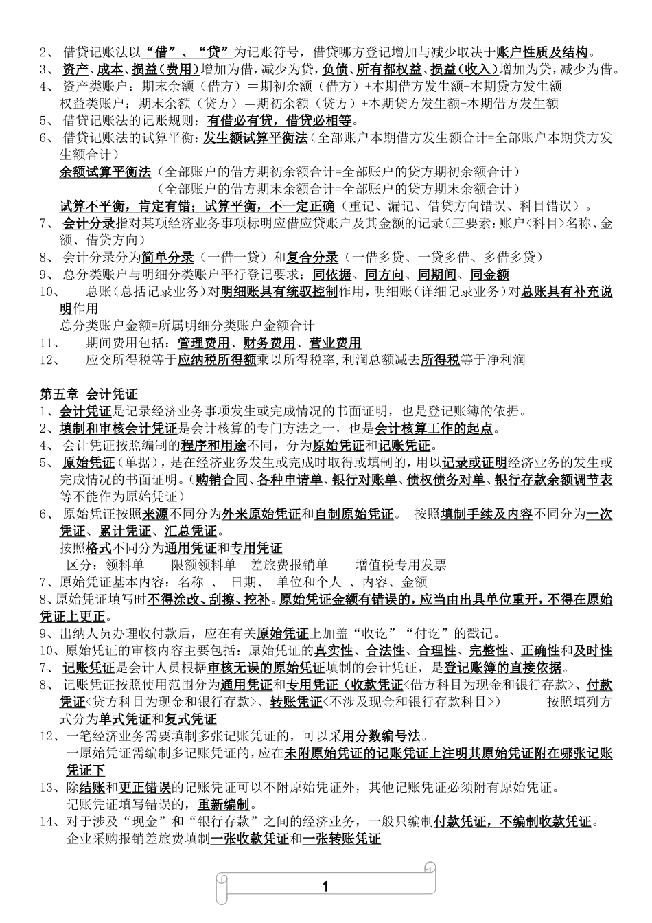
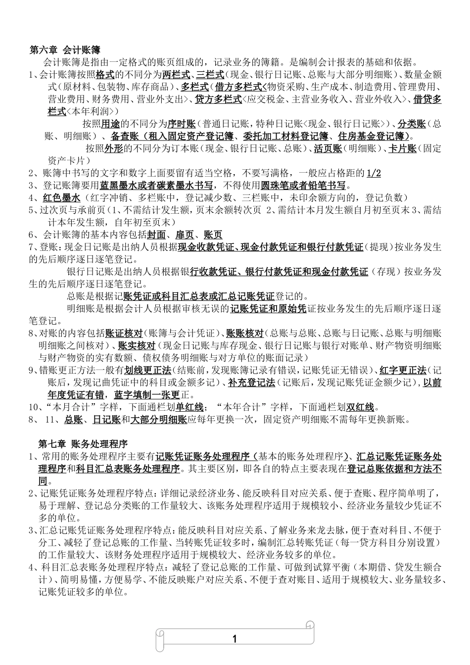
1第一章总论1、会计是以货币为主要计量单位,反映和监督一个单位经济活动的一种经济管理工作。2、会计按报告对象不同,分为财(国家)务会计(侧重于外部、过去信息)与管理会计(侧重于内部、未来信息)3、会计的基本职能包括核算(基础)和监督(质保)会计还有预测经济前景、参于经济决策、评价经营业绩的职能。4、会计的对象是价值运动或资金运动(投入—运用—退出<偿债、交税、分配利润>)5、会计核算的基本前提是会计主体(空间范围,法人可以作为会计主体,但会计主体不一定是法人)持续经营(核算基础)、会计分期、货币计量(必要手段)6、会计要素是对会计对象的具体化、基本分类,分为资产、负债、所有者权益、收入、费用、利润六大会计要素。7、会计等式是设置账户、进行复式记账和编制会计报表的理论依据。资产=权益(金额不变:资产一增一减、权益一增一减金额变华:资产权益同增、资产权益同减)资产=负债+所有者权益(第一等式也是基本等式,静态要素,反映财务状况,编制资产负债表依据)收入-费用=利润(第二等式,动态要素,反映经营成果,编制利润表(损益表)依据)取得收入表现为资产增加或负债减少发生费用表现为资产减少或负债增加。第二章会计核算内容与要求1、款项和有价证券是流动性最强的资产。款项主要包括现金、银行存款、银行汇票存款、银行本票存款、信用卡存款、信用证保证金存款、备用金等;有价证券是指国库券、股票、企业债券等。2、收入是指日常活动中所形成的经济利益的总流入。支出是指企业所实际发生的各项开支和损失,费用是指日常活动所发生的经济利益的总流出。成本是指企业为生产产品、提供劳务而发生的各种耗费,是按一定的产品或劳务对象所归集的费用,是对象化了的费用。收入、支出、费用、成本是判断经营成果及盈亏状况的主要依据。3、财务成果的计算和处理一般包括:利润的计算、所得税的计算和交纳、利润分配或亏损弥补4、会计记录的文字应当使用中文。在民族自治地区,会计记录可以同时使用当地通用的一种民族文字。在中华人民共和国境内的外商投资企业、外国企业和其他外国组织的会计记录,可以同时使用一种外国文字。第三章会计科目与账户1、会计科目是对会计要素的具体内容进行分类2、会计科目的设置原则是合法性、相关性、实用性。3、账户根据会计科目设置的,具有一定格式和结构,用于记录经济业务的。4、会计科目(账户)按反映业务详细程度分为总账和明细账。按会计要素不同可分为资产...

1、当您付费下载文档后,您只拥有了使用权限,并不意味着购买了版权,文档只能用于自身使用,不得用于其他商业用途(如 [转卖]进行直接盈利或[编辑后售卖]进行间接盈利)。
2、本站所有内容均由合作方或网友上传,本站不对文档的完整性、权威性及其观点立场正确性做任何保证或承诺!文档内容仅供研究参考,付费前请自行鉴别。
3、如文档内容存在违规,或者侵犯商业秘密、侵犯著作权等,请点击“违规举报”。

碎片内容

蜗牛文库的最新文档

二年级数学下册其中检测卷二年级数学下册其中检测卷附答案#期中测试卷.pdf
10.00金币
0下载
二年级数学下册期末质检卷(苏教版)二年级数学下册期末质检卷(苏教版)#期末复习 #期末测试卷 #二年级数学 #二年级数学下册#关注我持续更新小学知识.pdf
10.00金币
0下载
二年级数学下册期末混合运算专项练习二年级数学下册期末混合运算专项练习#二年级#二年级数学下册#关注我持续更新小学知识 #知识分享 #家长收藏孩子受益.pdf
10.00金币
1下载
二年级数学下册年月日三类周期问题解题方法二年级数学下册年月日三类周期问题解题方法#二年级#二年级数学下册#知识分享 #关注我持续更新小学知识 #家长收藏孩子受益.pdf
10.00金币
0下载
二年级数学下册解决问题专项训练二年级数学下册解决问题专项训练#专项训练#解决问题#二年级#二年级数学下册#知识分享.pdf
10.00金币
1下载
二年级数学下册还原问题二年级数学下册还原问题#二年级#二年级数学#关注我持续更新小学知识 #知识分享 #家长收藏孩子受益.pdf
10.00金币
1下载
二年级数学下册第六单元考试卷家长打印出来给孩子测试测试争取拿到高分!#小学二年级试卷分享 #二年级第六单考试数学 #第六单考试#二年级数学下册.pdf
10.00金币
0下载
二年级数学下册必背顺口溜口诀汇总二年级数学下册必背顺口溜口诀汇总#二年级#二年级数学下册 #知识分享 #家长收藏孩子受益 #关注我持续更新小学知识.pdf
10.00金币
0下载
二年级数学下册《重点难点思维题》两大问题解决技巧和方法巧算星期几解决周期问题还原问题强化思维训练老师精心整理家长可以打印出来给孩子练习#家长收藏孩子受益 #学霸秘籍 #思维训练 #二年级 #知识点总结.pdf
10.00金币
0下载
二年级数学下册 必背公式大全寒假提前背一背开学更轻松#二年级 #二年级数学 #二年级数学下册 #寒假充电计划 #公式.pdf
10.00金币
0下载
蜗牛文库+ 关注
实名认证
内容提供者

提供各种专业文档内容

确认删除?
QQ
  • QQ点击这里给我发消息
微信客服
  • 微信客服
回到顶部