电脑桌面
添加蜗牛文库到电脑桌面
安装后可以在桌面快捷访问

2013年高考真题 语文(山东卷)(原卷版)(1).docVIP免费

2013年高考真题 语文(山东卷)(原卷版)(1).doc_第1页
2013年高考真题 语文(山东卷)(原卷版)(1).doc_第2页
2013年高考真题 语文(山东卷)(原卷版)(1).doc_第3页
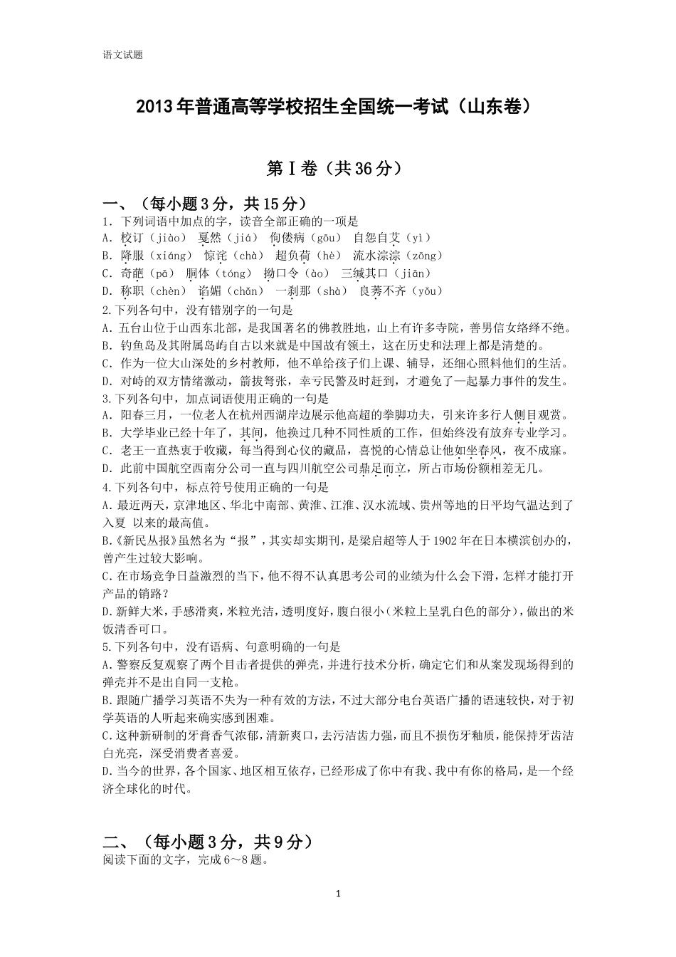
1语文试题2013年普通高等学校招生全国统一考试(山东卷)第Ⅰ卷(共36分)一、(每小题3分,共15分)1.下列词语中加点的字,读音全部正确的一项是A.校订(jiào)戛然(jiá)佝偻病(gōu)自怨自艾(yì)B.降服(xiáng)惊诧(chà)超负荷(hè)流水淙淙(zōng)C.奇葩(pā)胴体(tóng)拗口令(ào)三缄其口(jiān)D.称职(chèn)谄媚(chǎn)一刹那(shà)良莠不齐(yǒu)2.下列各句中,没有错别字的一句是A.五台山位于山西东北部,是我国著名的佛教胜地,山上有许多寺院,善男信女络绎不绝。B.钓鱼岛及其附属岛屿自古以来就是中国故有领土,这在历史和法理上都是清楚的。C.作为一位大山深处的乡村教师,他不单给孩子们上课、辅导,还细心照料他们的生活。D.对峙的双方情绪激动,箭拔弩张,幸亏民警及时赶到,才避免了—起暴力事件的发生。3.下列各句中,加点词语使用正确的一句是A.阳春三月,一位老人在杭州西湖岸边展示他高超的拳脚功夫,引来许多行人侧目观赏。B.大学毕业已经十年了,其间,他换过几种不同性质的工作,但始终没有放弃专业学习。C.老王一直热衷于收藏,每当得到心仪的藏品,喜悦的心情总让他如坐春风,夜不成寐。D.此前中国航空西南分公司一直与四川航空公司鼎足而立,所占市场份额相差无几。4.下列各句中,标点符号使用正确的一句是A.最近两天,京津地区、华北中南部、黄淮、江淮、汉水流域、贵州等地的日平均气温达到了入夏以来的最高值。B.《新民丛报》虽然名为“报”,其实却实期刊,是梁启超等人于1902年在日本横滨创办的,曾产生过较大影响。C.在市场竞争日益激烈的当下,他不得不认真思考公司的业绩为什么会下滑,怎样才能打开产品的销路?D.新鲜大米,手感滑爽,米粒光洁,透明度好,腹白很小(米粒上呈乳白色的部分),做出的米饭清香可口。5.下列各句中,没有语病、句意明确的一句是A.警察反复观察了两个目击者提供的弹壳,并进行技术分析,确定它们和从案发现场得到的弹壳并不是出自同一支枪。B.跟随广播学习英语不失为一种有效的方法,不过大部分电台英语广播的语速较快,对于初学英语的人听起来确实感到困难。C.这种新研制的牙膏香气浓郁,清新爽口,去污洁齿力强,而且不损伤牙釉质,能保持牙齿洁白光亮,深受消费者喜爱。D.当今的世界,各个国家、地区相互依存,已经形成了你中有我、我中有你的格局,是—个经济全球化的时代。二、(每小题3分,共9分)阅读下面的文字,...

1、当您付费下载文档后,您只拥有了使用权限,并不意味着购买了版权,文档只能用于自身使用,不得用于其他商业用途(如 [转卖]进行直接盈利或[编辑后售卖]进行间接盈利)。
2、本站所有内容均由合作方或网友上传,本站不对文档的完整性、权威性及其观点立场正确性做任何保证或承诺!文档内容仅供研究参考,付费前请自行鉴别。
3、如文档内容存在违规,或者侵犯商业秘密、侵犯著作权等,请点击“违规举报”。

碎片内容

蜗牛文库的最新文档

二年级数学下册其中检测卷二年级数学下册其中检测卷附答案#期中测试卷.pdf
10.00金币
0下载
二年级数学下册期末质检卷(苏教版)二年级数学下册期末质检卷(苏教版)#期末复习 #期末测试卷 #二年级数学 #二年级数学下册#关注我持续更新小学知识.pdf
10.00金币
0下载
二年级数学下册期末混合运算专项练习二年级数学下册期末混合运算专项练习#二年级#二年级数学下册#关注我持续更新小学知识 #知识分享 #家长收藏孩子受益.pdf
10.00金币
1下载
二年级数学下册年月日三类周期问题解题方法二年级数学下册年月日三类周期问题解题方法#二年级#二年级数学下册#知识分享 #关注我持续更新小学知识 #家长收藏孩子受益.pdf
10.00金币
0下载
二年级数学下册解决问题专项训练二年级数学下册解决问题专项训练#专项训练#解决问题#二年级#二年级数学下册#知识分享.pdf
10.00金币
1下载
二年级数学下册还原问题二年级数学下册还原问题#二年级#二年级数学#关注我持续更新小学知识 #知识分享 #家长收藏孩子受益.pdf
10.00金币
1下载
二年级数学下册第六单元考试卷家长打印出来给孩子测试测试争取拿到高分!#小学二年级试卷分享 #二年级第六单考试数学 #第六单考试#二年级数学下册.pdf
10.00金币
0下载
二年级数学下册必背顺口溜口诀汇总二年级数学下册必背顺口溜口诀汇总#二年级#二年级数学下册 #知识分享 #家长收藏孩子受益 #关注我持续更新小学知识.pdf
10.00金币
0下载
二年级数学下册《重点难点思维题》两大问题解决技巧和方法巧算星期几解决周期问题还原问题强化思维训练老师精心整理家长可以打印出来给孩子练习#家长收藏孩子受益 #学霸秘籍 #思维训练 #二年级 #知识点总结.pdf
10.00金币
0下载
二年级数学下册 必背公式大全寒假提前背一背开学更轻松#二年级 #二年级数学 #二年级数学下册 #寒假充电计划 #公式.pdf
10.00金币
0下载
蜗牛文库+ 关注
实名认证
内容提供者

提供各种专业文档内容

确认删除?
QQ
  • QQ点击这里给我发消息
微信客服
  • 微信客服
回到顶部