电脑桌面
添加蜗牛文库到电脑桌面
安装后可以在桌面快捷访问

规模养殖场山羊疫病防控措施.pdfVIP免费

规模养殖场山羊疫病防控措施.pdf_第1页
规模养殖场山羊疫病防控措施.pdf_第2页
规模养殖场山羊疫病防控措施.pdf_第3页
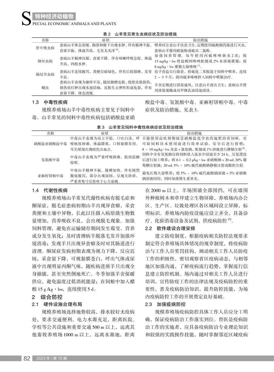
812023年/第10期特种经济动物规模养殖场山羊疫病防控措施●吴锦刚(广西柳州市融水县永乐镇农业农村服务中心广西柳州545300)摘要:规模化养殖存在高密度高接触的特点,是养殖户节约养殖成本,提升经济效益的重要手段,同时也是疫病频发的重要原因之一。通过阐述常见山羊疫病种类及防治措施并提出综合防控建议,为山羊规模化养殖提供参考。关键词:规模养殖场;山羊疫病;防控措施在山羊规模化养殖过程中,疫病是影响养殖效益的主要因素,做好山羊疫病的防治工作,是预防和控制疫病发生,最大程度上降低山羊疫病死亡风险,提升山羊养殖效益的关键措施[1]。1常见山羊疫病防治措施1.1传染性疫病规模养殖场山羊常见传染性疫病包括羊传染性脓疱病、羊痢疾病、羊痘、流行性病毒性感冒、肺炎等。山羊常见的传染性疫病症状及防治措施,见表1。表1山羊常见传染性疾病症状及防治措施名称症状防治措施羊传染性脓疱病患病山羊咀嚼困难,进食困难,食欲减退,精神不振,消瘦明显。口唇及鼻腔周围出现脓疱,口唇红肿出现白色水泡,水泡破裂后变成黄褐色结痂,结痂呈桑葚状密集分布,口腔黏膜牙龈出现多处溃疡[2]。患处使用高锰酸钾消毒药水消毒,涂抹土霉素软膏;注射病毒灵,连用3d。羊痢疾病患病山羊精神不振、精神失常,排淡黄色或草绿色稀便,患病后期排血色便,最终脱水死亡。换季天气加强山羊保暖,定时喂养,每年3~4月接种羊痢灵进行免疫。0�2~0�3g土霉素+适量胃蛋白酶+适量水灌服;0�2g次硝酸钠+0�5g磺胺胍+0�1g呋喃唑酮+0�2g碳酸氢钠+适量水灌服[3]。羊痘患病山羊眼口鼻出及肢体部分出现大面积红斑,且红斑中心区域出现疱疹,疱疹区域出现白色积液,易破裂,破裂后形成结痂,患病后期疱疹逐渐扩大融合,严重者可引起皮肤坏死,感染死亡率≥25%~50%。每年3月中旬接种羊痘疫苗进行预防;患病山羊使用病毒灵,接触病羊进行隔离观察,发病严重隔离扑杀。流行性病毒性感冒患病山羊出现流清涕等呼吸道炎症症状,伴有体温升高,平均体温在40℃左右,眼球黏膜红肿,泪腺分泌物增加,流脓性鼻涕,食欲不振。确诊后肌肉注射复方氨基比林缓解山羊高热症状,必要时链霉素青霉素混合物,病情好转后肌内注射清热解毒注射液,每日2~4次[4]。肺炎患病山羊体温升高,最高可至41�5℃,伴有食欲下降、呼吸急促,鼻腔中常存在血块和血丝。发病后期因心肌负荷增加,患病山羊出现胸闷气短现象,随疾病进展最终因呼吸困难窒息死亡[5]。确诊后皮下注射0�2mL/kg·b...

1、当您付费下载文档后,您只拥有了使用权限,并不意味着购买了版权,文档只能用于自身使用,不得用于其他商业用途(如 [转卖]进行直接盈利或[编辑后售卖]进行间接盈利)。
2、本站所有内容均由合作方或网友上传,本站不对文档的完整性、权威性及其观点立场正确性做任何保证或承诺!文档内容仅供研究参考,付费前请自行鉴别。
3、如文档内容存在违规,或者侵犯商业秘密、侵犯著作权等,请点击“违规举报”。

碎片内容

蜗牛文库的最新文档

二年级数学下册其中检测卷二年级数学下册其中检测卷附答案#期中测试卷.pdf
10.00金币
0下载
二年级数学下册期末质检卷(苏教版)二年级数学下册期末质检卷(苏教版)#期末复习 #期末测试卷 #二年级数学 #二年级数学下册#关注我持续更新小学知识.pdf
10.00金币
0下载
二年级数学下册期末混合运算专项练习二年级数学下册期末混合运算专项练习#二年级#二年级数学下册#关注我持续更新小学知识 #知识分享 #家长收藏孩子受益.pdf
10.00金币
1下载
二年级数学下册年月日三类周期问题解题方法二年级数学下册年月日三类周期问题解题方法#二年级#二年级数学下册#知识分享 #关注我持续更新小学知识 #家长收藏孩子受益.pdf
10.00金币
0下载
二年级数学下册解决问题专项训练二年级数学下册解决问题专项训练#专项训练#解决问题#二年级#二年级数学下册#知识分享.pdf
10.00金币
1下载
二年级数学下册还原问题二年级数学下册还原问题#二年级#二年级数学#关注我持续更新小学知识 #知识分享 #家长收藏孩子受益.pdf
10.00金币
1下载
二年级数学下册第六单元考试卷家长打印出来给孩子测试测试争取拿到高分!#小学二年级试卷分享 #二年级第六单考试数学 #第六单考试#二年级数学下册.pdf
10.00金币
0下载
二年级数学下册必背顺口溜口诀汇总二年级数学下册必背顺口溜口诀汇总#二年级#二年级数学下册 #知识分享 #家长收藏孩子受益 #关注我持续更新小学知识.pdf
10.00金币
0下载
二年级数学下册《重点难点思维题》两大问题解决技巧和方法巧算星期几解决周期问题还原问题强化思维训练老师精心整理家长可以打印出来给孩子练习#家长收藏孩子受益 #学霸秘籍 #思维训练 #二年级 #知识点总结.pdf
10.00金币
0下载
二年级数学下册 必背公式大全寒假提前背一背开学更轻松#二年级 #二年级数学 #二年级数学下册 #寒假充电计划 #公式.pdf
10.00金币
0下载
蜗牛文库+ 关注
实名认证
内容提供者

提供各种专业文档内容

确认删除?
QQ
  • QQ点击这里给我发消息
微信客服
  • 微信客服
回到顶部