电脑桌面
添加蜗牛文库到电脑桌面
安装后可以在桌面快捷访问

新北师大版六年级数学下册第1单元试卷《圆柱与圆锥》试题.docVIP免费

新北师大版六年级数学下册第1单元试卷《圆柱与圆锥》试题.doc_第1页
新北师大版六年级数学下册第1单元试卷《圆柱与圆锥》试题.doc_第2页
新北师大版六年级数学下册第1单元试卷《圆柱与圆锥》试题.doc_第3页
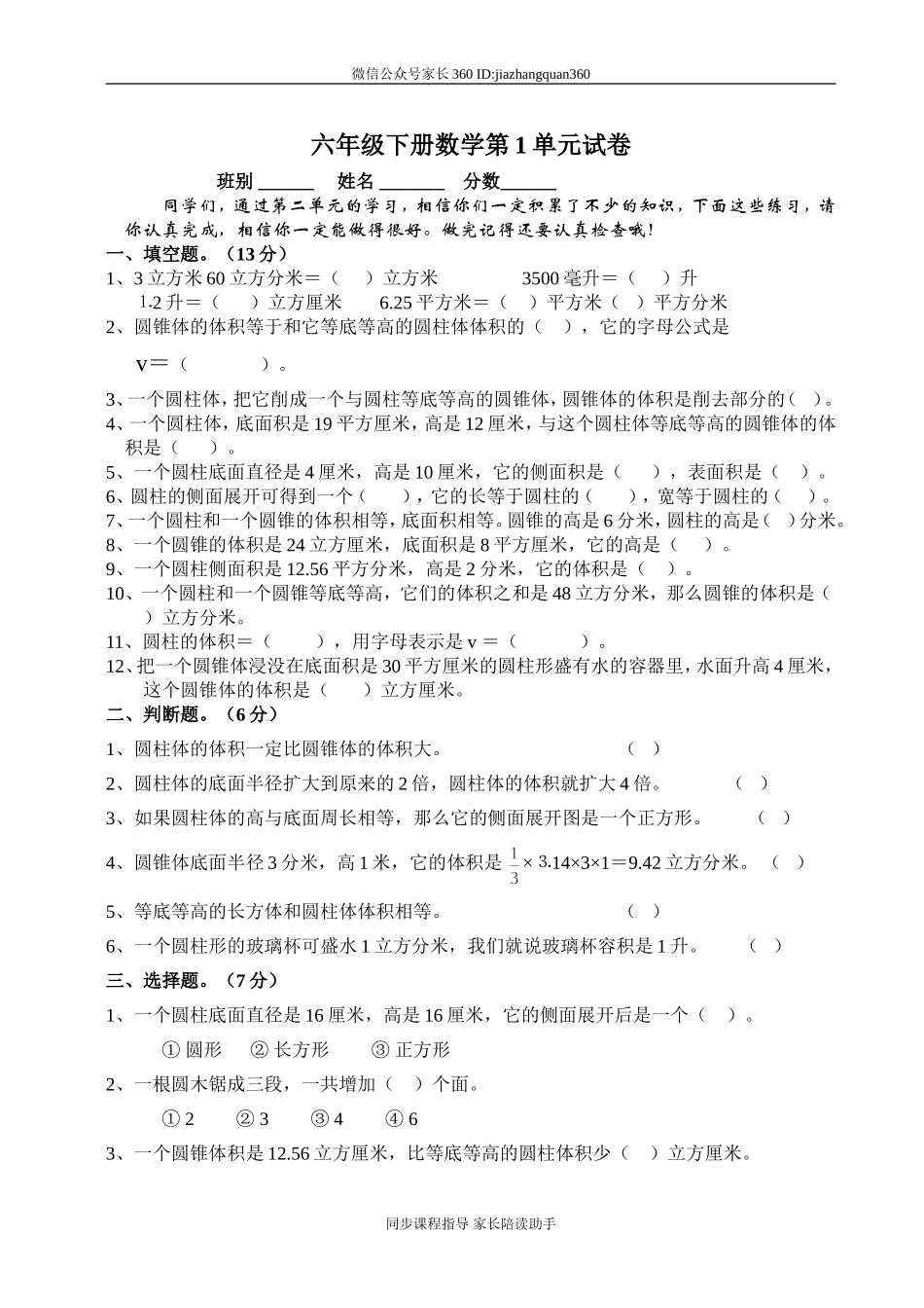
微信公众号家长360ID:jiazhangquan360六年级下册数学第1单元试卷班别______姓名_______分数______同学们,通过第二单元的学习,相信你们一定积累了不少的知识,下面这些练习,请你认真完成,相信你一定能做得很好。做完记得还要认真检查哦!一、填空题。(13分)1、3立方米60立方分米=()立方米3500毫升=()升⒈2升=()立方厘米6.25平方米=()平方米()平方分米2、圆锥体的体积等于和它等底等高的圆柱体体积的(),它的字母公式是v=()。3、一个圆柱体,把它削成一个与圆柱等底等高的圆锥体,圆锥体的体积是削去部分的()。4、一个圆柱体,底面积是19平方厘米,高是12厘米,与这个圆柱体等底等高的圆锥体的体积是()。5、一个圆柱底面直径是4厘米,高是10厘米,它的侧面积是(),表面积是()。6、圆柱的侧面展开可得到一个(),它的长等于圆柱的(),宽等于圆柱的()。7、一个圆柱和一个圆锥的体积相等,底面积相等。圆锥的高是6分米,圆柱的高是()分米。8、一个圆锥的体积是24立方厘米,底面积是8平方厘米,它的高是()。9、一个圆柱侧面积是12.56平方分米,高是2分米,它的体积是()。10、一个圆柱和一个圆锥等底等高,它们的体积之和是48立方分米,那么圆锥的体积是()立方分米。11、圆柱的体积=(),用字母表示是v=()。12、把一个圆锥体浸没在底面积是30平方厘米的圆柱形盛有水的容器里,水面升高4厘米,这个圆锥体的体积是()立方厘米。二、判断题。(6分)1、圆柱体的体积一定比圆锥体的体积大。()2、圆柱体的底面半径扩大到原来的2倍,圆柱体的体积就扩大4倍。()3、如果圆柱体的高与底面周长相等,那么它的侧面展开图是一个正方形。()4、圆锥体底面半径3分米,高1米,它的体积是×⒊14×3×1=9.42立方分米。()5、等底等高的长方体和圆柱体体积相等。()6、一个圆柱形的玻璃杯可盛水1立方分米,我们就说玻璃杯容积是1升。()三、选择题。(7分)1、一个圆柱底面直径是16厘米,高是16厘米,它的侧面展开后是一个()。①圆形②长方形③正方形2、一根圆木锯成三段,一共增加()个面。①2②3③4④63、一个圆锥体积是12.56立方厘米,比等底等高的圆柱体积少()立方厘米。同步课程指导家长陪读助手微信公众号家长360ID:jiazhangquan360①6.28②12.56③25.12④37.684、(1)做一节圆柱形通风管要用多少铁皮,是求通风管的()。(2)做一只圆柱形的柴油桶,至少用多少铁皮,是求油桶的()。(3)一只...

1、当您付费下载文档后,您只拥有了使用权限,并不意味着购买了版权,文档只能用于自身使用,不得用于其他商业用途(如 [转卖]进行直接盈利或[编辑后售卖]进行间接盈利)。
2、本站所有内容均由合作方或网友上传,本站不对文档的完整性、权威性及其观点立场正确性做任何保证或承诺!文档内容仅供研究参考,付费前请自行鉴别。
3、如文档内容存在违规,或者侵犯商业秘密、侵犯著作权等,请点击“违规举报”。

碎片内容

蜗牛文库的最新文档

二年级数学下册其中检测卷二年级数学下册其中检测卷附答案#期中测试卷.pdf
10.00金币
0下载
二年级数学下册期末质检卷(苏教版)二年级数学下册期末质检卷(苏教版)#期末复习 #期末测试卷 #二年级数学 #二年级数学下册#关注我持续更新小学知识.pdf
10.00金币
0下载
二年级数学下册期末混合运算专项练习二年级数学下册期末混合运算专项练习#二年级#二年级数学下册#关注我持续更新小学知识 #知识分享 #家长收藏孩子受益.pdf
10.00金币
1下载
二年级数学下册年月日三类周期问题解题方法二年级数学下册年月日三类周期问题解题方法#二年级#二年级数学下册#知识分享 #关注我持续更新小学知识 #家长收藏孩子受益.pdf
10.00金币
0下载
二年级数学下册解决问题专项训练二年级数学下册解决问题专项训练#专项训练#解决问题#二年级#二年级数学下册#知识分享.pdf
10.00金币
1下载
二年级数学下册还原问题二年级数学下册还原问题#二年级#二年级数学#关注我持续更新小学知识 #知识分享 #家长收藏孩子受益.pdf
10.00金币
1下载
二年级数学下册第六单元考试卷家长打印出来给孩子测试测试争取拿到高分!#小学二年级试卷分享 #二年级第六单考试数学 #第六单考试#二年级数学下册.pdf
10.00金币
0下载
二年级数学下册必背顺口溜口诀汇总二年级数学下册必背顺口溜口诀汇总#二年级#二年级数学下册 #知识分享 #家长收藏孩子受益 #关注我持续更新小学知识.pdf
10.00金币
0下载
二年级数学下册《重点难点思维题》两大问题解决技巧和方法巧算星期几解决周期问题还原问题强化思维训练老师精心整理家长可以打印出来给孩子练习#家长收藏孩子受益 #学霸秘籍 #思维训练 #二年级 #知识点总结.pdf
10.00金币
0下载
二年级数学下册 必背公式大全寒假提前背一背开学更轻松#二年级 #二年级数学 #二年级数学下册 #寒假充电计划 #公式.pdf
10.00金币
0下载
蜗牛文库+ 关注
实名认证
内容提供者

提供各种专业文档内容

确认删除?
QQ
  • QQ点击这里给我发消息
微信客服
  • 微信客服
回到顶部