电脑桌面
添加蜗牛文库到电脑桌面
安装后可以在桌面快捷访问

人教版小学五年级下册数学期中试卷 (3).docVIP免费

人教版小学五年级下册数学期中试卷 (3).doc_第1页
人教版小学五年级下册数学期中试卷 (3).doc_第2页
人教版小学五年级下册数学期中试卷 (3).doc_第3页
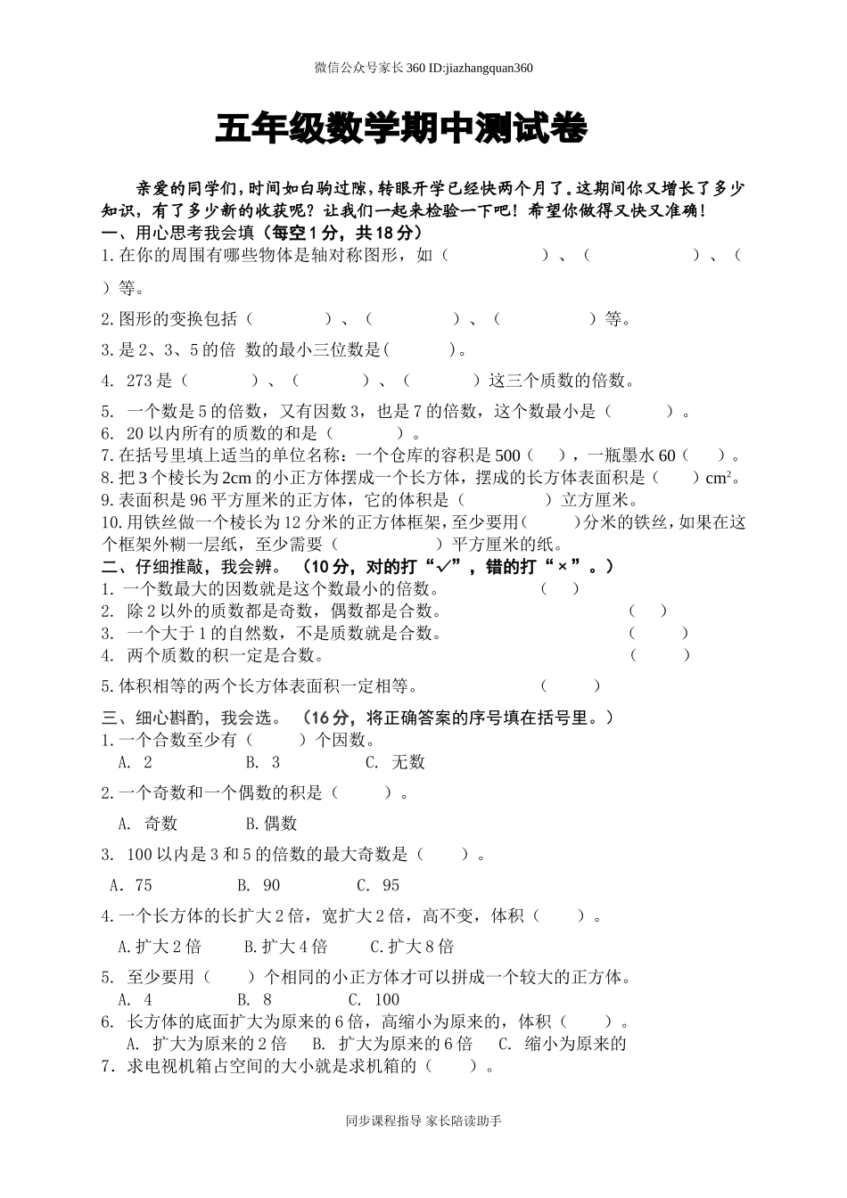
微信公众号家长360ID:jiazhangquan360亲爱的同学们,时间如白驹过隙,转眼开学已经快两个月了。这期间你又增长了多少知识,有了多少新的收获呢?让我们一起来检验一下吧!希望你做得又快又准确!一、用心思考我会填(每空1分,共18分)1.在你的周围有哪些物体是轴对称图形,如()、()、()等。2.图形的变换包括()、()、()等。3.是2、3、5的倍数的最小三位数是()。4.273是()、()、()这三个质数的倍数。5.一个数是5的倍数,又有因数3,也是7的倍数,这个数最小是()。6.20以内所有的质数的和是()。7.在括号里填上适当的单位名称:一个仓库的容积是500(),一瓶墨水60()。8.把3个棱长为2cm的小正方体摆成一个长方体,摆成的长方体表面积是()cm2。9.表面积是96平方厘米的正方体,它的体积是()立方厘米。10.用铁丝做一个棱长为12分米的正方体框架,至少要用()分米的铁丝,如果在这个框架外糊一层纸,至少需要()平方厘米的纸。二、仔细推敲,我会辨。(10分,对的打“√”,错的打“×”。)1.一个数最大的因数就是这个数最小的倍数。()2.除2以外的质数都是奇数,偶数都是合数。()3.一个大于1的自然数,不是质数就是合数。()4.两个质数的积一定是合数。()5.体积相等的两个长方体表面积一定相等。()三、细心斟酌,我会选。(16分,将正确答案的序号填在括号里。)1.一个合数至少有()个因数。A.2B.3C.无数2.一个奇数和一个偶数的积是()。A.奇数B.偶数3.100以内是3和5的倍数的最大奇数是()。A.75B.90C.954.一个长方体的长扩大2倍,宽扩大2倍,高不变,体积()。A.扩大2倍B.扩大4倍C.扩大8倍5.至少要用()个相同的小正方体才可以拼成一个较大的正方体。A.4B.8C.1006.长方体的底面扩大为原来的6倍,高缩小为原来的,体积()。A.扩大为原来的2倍B.扩大为原来的6倍C.缩小为原来的7.求电视机箱占空间的大小就是求机箱的()。同步课程指导家长陪读助手微信公众号家长360ID:jiazhangquan360A.重量B.体积C.表面积8.一个容积是15升的药桶,装满了止咳药水。把这些药水分装在100毫升的小瓶里,可以装()瓶。A.150B.180C.160四、手脑并用,操作思考。(16分)1.利用平移和旋转、对称设计一幅美丽的图案。22、作图题。(1)将图形A绕点O顺时针旋转90o得到图形B。(2)将图形B向右平移4格得到图形C;(3)以直线i为对称轴,作图形C的对称图形,得到图形D。五、走进生活,解决问题。(40分,每题8分。)1.牡丹江百货...

1、当您付费下载文档后,您只拥有了使用权限,并不意味着购买了版权,文档只能用于自身使用,不得用于其他商业用途(如 [转卖]进行直接盈利或[编辑后售卖]进行间接盈利)。
2、本站所有内容均由合作方或网友上传,本站不对文档的完整性、权威性及其观点立场正确性做任何保证或承诺!文档内容仅供研究参考,付费前请自行鉴别。
3、如文档内容存在违规,或者侵犯商业秘密、侵犯著作权等,请点击“违规举报”。

碎片内容

蜗牛文库的最新文档

二年级数学下册其中检测卷二年级数学下册其中检测卷附答案#期中测试卷.pdf
10.00金币
0下载
二年级数学下册期末质检卷(苏教版)二年级数学下册期末质检卷(苏教版)#期末复习 #期末测试卷 #二年级数学 #二年级数学下册#关注我持续更新小学知识.pdf
10.00金币
0下载
二年级数学下册期末混合运算专项练习二年级数学下册期末混合运算专项练习#二年级#二年级数学下册#关注我持续更新小学知识 #知识分享 #家长收藏孩子受益.pdf
10.00金币
1下载
二年级数学下册年月日三类周期问题解题方法二年级数学下册年月日三类周期问题解题方法#二年级#二年级数学下册#知识分享 #关注我持续更新小学知识 #家长收藏孩子受益.pdf
10.00金币
0下载
二年级数学下册解决问题专项训练二年级数学下册解决问题专项训练#专项训练#解决问题#二年级#二年级数学下册#知识分享.pdf
10.00金币
1下载
二年级数学下册还原问题二年级数学下册还原问题#二年级#二年级数学#关注我持续更新小学知识 #知识分享 #家长收藏孩子受益.pdf
10.00金币
1下载
二年级数学下册第六单元考试卷家长打印出来给孩子测试测试争取拿到高分!#小学二年级试卷分享 #二年级第六单考试数学 #第六单考试#二年级数学下册.pdf
10.00金币
0下载
二年级数学下册必背顺口溜口诀汇总二年级数学下册必背顺口溜口诀汇总#二年级#二年级数学下册 #知识分享 #家长收藏孩子受益 #关注我持续更新小学知识.pdf
10.00金币
0下载
二年级数学下册《重点难点思维题》两大问题解决技巧和方法巧算星期几解决周期问题还原问题强化思维训练老师精心整理家长可以打印出来给孩子练习#家长收藏孩子受益 #学霸秘籍 #思维训练 #二年级 #知识点总结.pdf
10.00金币
0下载
二年级数学下册 必背公式大全寒假提前背一背开学更轻松#二年级 #二年级数学 #二年级数学下册 #寒假充电计划 #公式.pdf
10.00金币
0下载
蜗牛文库+ 关注
实名认证
内容提供者

提供各种专业文档内容

确认删除?
QQ
  • QQ点击这里给我发消息
微信客服
  • 微信客服
回到顶部