电脑桌面
添加蜗牛文库到电脑桌面
安装后可以在桌面快捷访问

公文写作试题库1000题(含答案及解释)(1).pdfVIP免费

公文写作试题库1000题(含答案及解释)(1).pdf_第1页
公文写作试题库1000题(含答案及解释)(1).pdf_第2页
公文写作试题库1000题(含答案及解释)(1).pdf_第3页
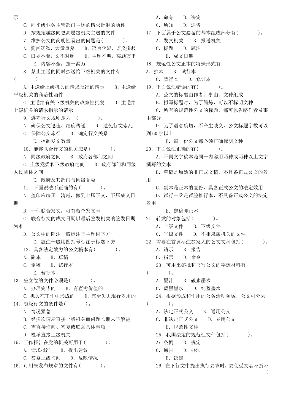
1公文写作与处理全真试题1000题(绝对打印,含参考答案并解析)一、单项选择题1,联合行文时,作者应是(a)。A.同级机关B.同一系统的机关C.三个以上的机关D.行政主管机关与业务指导机关2.维护文件的高度严密性是指(b)。A.公文的保密性B.公文语言结构的严密C.公文行文程序的严密D.施行办法的严密3.公文中的祈使句常常依靠(B)。A.语气词表述B.惯用的句式表达C.感叹词表达D.无主句表达4.为了维护政令一致,凡下行公文(c)。A.都要向上级请示B.都要和有关机关协商C.内容涉及其他机关的职权范围时,行文前应与其协商一致D.都与有关部门联合发文5.供受文者使用的具有法定效用的正式文本,格式规范并具备各种生效标志的稿本称作C)。A.草稿B.定稿C.正本D.副本6.公文区别于其他信息记录的特点是(d)。A.传播知识B.具备查考价值C.书面文字材料D.具备法定的权威性7.用于记载会议主要精神和议定事项的公文是(c)。A.决议B.会议记录C.会议纪要D.议案8.当问题重大,确急需直接上级和更高层次的上级机关同时了解公文内容时,可采用(c)的方式。A.越级行文B.直接行文C.多级行文D,同时行文9.公文要选择适宜的行文方式,一般不得(c)。A.逐级行文B.多级行文C.越级行文D.直接行文10.公文的形成与发挥作用须依赖于(a)。A.公文处理B.收文处理C.发文处理D.办毕公文处理11.由机关领导对发文稿批注核准发出的意见并签署姓名及日期的活动,是发文处理中的(d)。A.会商B.审核C.注发D.签发12.调查报告的结构一般包括(a)。A.标题、导语、正文、结语B.标题、正文、落款C.开头、导语、主体、结尾D.标题、正文、结语13.以强制力推行的用以规定各种行为规范的法规、规章属于(a)。A.规范性文件B.领导指导性文件C.呈请性文件D.证明性文件14.内容重要并紧急需要打破常规优先传递处理的文件,叫作(d)。A.平行B.加急件C.特急件D,急件15.决定必须由(d)。A.党政机关联合发文B.会议讨论之后才能发文C.政府部门制发D.党、政府领导机关制发16.通报情况使用(c)。A.通知B.通告C.通报D.情况报告17.通报的表达方式侧重于(a)。A.叙事B.说理C.说明D.说明、说理18.办公室更改电话号码,可用(c)公布周知。A.通知B.通告C.启事D.布告19.批复是答复下级请示的文件,是(A)。A.被动发文B.主动发文C.是对报告的批件D.下级没有请示,用来指导工作的20.规范性公文标题的时间是(a)。A.公文发布的时间B.公文撰写的时...

1、当您付费下载文档后,您只拥有了使用权限,并不意味着购买了版权,文档只能用于自身使用,不得用于其他商业用途(如 [转卖]进行直接盈利或[编辑后售卖]进行间接盈利)。
2、本站所有内容均由合作方或网友上传,本站不对文档的完整性、权威性及其观点立场正确性做任何保证或承诺!文档内容仅供研究参考,付费前请自行鉴别。
3、如文档内容存在违规,或者侵犯商业秘密、侵犯著作权等,请点击“违规举报”。

碎片内容

蜗牛文库的最新文档

二年级数学下册其中检测卷二年级数学下册其中检测卷附答案#期中测试卷.pdf
10.00金币
0下载
二年级数学下册期末质检卷(苏教版)二年级数学下册期末质检卷(苏教版)#期末复习 #期末测试卷 #二年级数学 #二年级数学下册#关注我持续更新小学知识.pdf
10.00金币
0下载
二年级数学下册期末混合运算专项练习二年级数学下册期末混合运算专项练习#二年级#二年级数学下册#关注我持续更新小学知识 #知识分享 #家长收藏孩子受益.pdf
10.00金币
1下载
二年级数学下册年月日三类周期问题解题方法二年级数学下册年月日三类周期问题解题方法#二年级#二年级数学下册#知识分享 #关注我持续更新小学知识 #家长收藏孩子受益.pdf
10.00金币
0下载
二年级数学下册解决问题专项训练二年级数学下册解决问题专项训练#专项训练#解决问题#二年级#二年级数学下册#知识分享.pdf
10.00金币
1下载
二年级数学下册还原问题二年级数学下册还原问题#二年级#二年级数学#关注我持续更新小学知识 #知识分享 #家长收藏孩子受益.pdf
10.00金币
1下载
二年级数学下册第六单元考试卷家长打印出来给孩子测试测试争取拿到高分!#小学二年级试卷分享 #二年级第六单考试数学 #第六单考试#二年级数学下册.pdf
10.00金币
0下载
二年级数学下册必背顺口溜口诀汇总二年级数学下册必背顺口溜口诀汇总#二年级#二年级数学下册 #知识分享 #家长收藏孩子受益 #关注我持续更新小学知识.pdf
10.00金币
0下载
二年级数学下册《重点难点思维题》两大问题解决技巧和方法巧算星期几解决周期问题还原问题强化思维训练老师精心整理家长可以打印出来给孩子练习#家长收藏孩子受益 #学霸秘籍 #思维训练 #二年级 #知识点总结.pdf
10.00金币
0下载
二年级数学下册 必背公式大全寒假提前背一背开学更轻松#二年级 #二年级数学 #二年级数学下册 #寒假充电计划 #公式.pdf
10.00金币
0下载
蜗牛文库+ 关注
实名认证
内容提供者

提供各种专业文档内容

确认删除?
QQ
  • QQ点击这里给我发消息
微信客服
  • 微信客服
回到顶部