电脑桌面
添加蜗牛文库到电脑桌面
安装后可以在桌面快捷访问

02 联想年度评优方案.docVIP免费

02 联想年度评优方案.doc_第1页
02 联想年度评优方案.doc_第2页
02 联想年度评优方案.doc_第3页
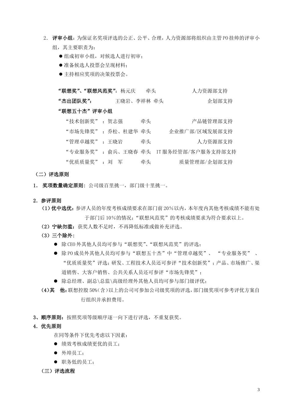
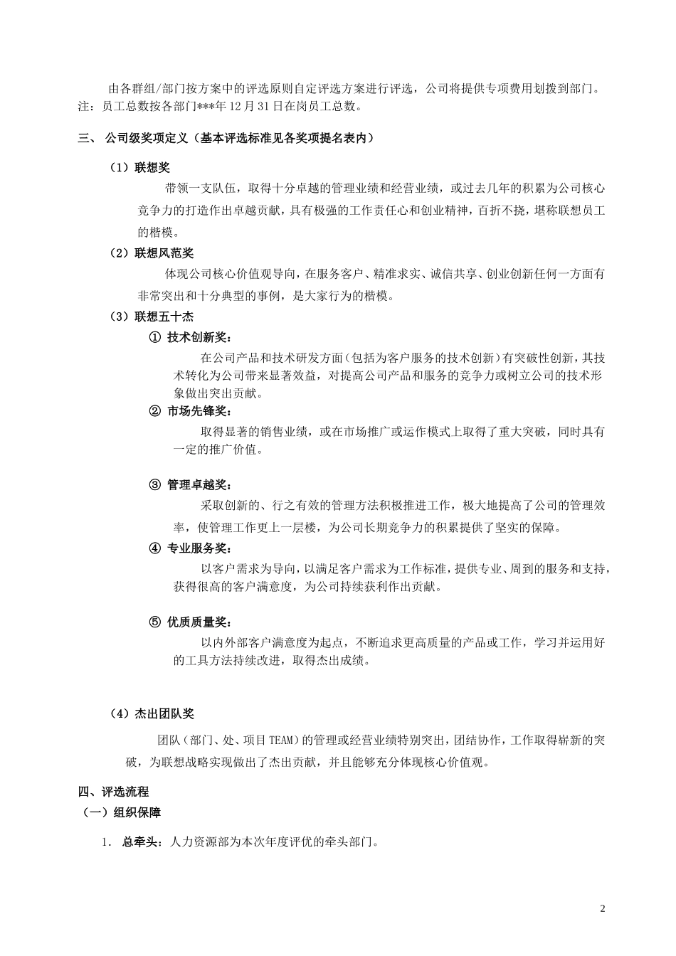
联想集团有限公司LEGENDGROUPLTD.文件编号OURREF:LGL-02-332拟文日期DATE:***/3/17文件类别CATEGORY:通知拟文人FROM:卢陈思审核/日期VEREFED/DATE:张瑾3/17批准/日期APPROVED/DATE:乔健3/17收文人TO:总裁室、各部负责人收文部门TO(DPT):LGL-联想抄送CC:HR负责人、HR主管附件ATTACHMENT:1、“联想奖”提名表2、“联想风范奖”推荐/提名表3、“杰出团队奖”推荐/提名表4、“联想五十杰”推荐/提名表□传阅CIRCULAR□阅后存档FILIG□保密/期限CONFIDENTIAL/TERM□其他OTHERS□页数NO.OFPAGES:4年度评优通知***财年即将过去,在这一年里,我们步伐坚实,成果喜人。为了总结过去,展望未来,学习先进,激发全员在新财年的战斗士气,公司决定举行***财年年度评优活动,评选出我们身边的杰出团队和杰出个人。方案如下:一.指导思想1.目的奖励在一年内对公司战略实现发挥重要作用的人员及团队。树立符合公司战略导向的行为榜样,使公司的表彰导向成为员工行为发展的方向。2.导向服务公司战略:服务转型、技术创新、提高效率(专业化、克服大企业病);体现核心价值观:服务客户、精准求实、诚信共享、创业创新;二.奖项设置1、公司级奖项⑴联想奖:联想员工个人最高荣誉奖(重在业绩),不限。⑵联想风范奖:联想员工个人最高荣誉奖(重在核心价值观的典型体现),不限。⑶联想五十杰:包括以下5类奖项,为:技术创新奖:12名以内;市场先锋奖:10名以内;管理卓越奖:10名以内专业服务奖:15名以内;优质质量奖:10名以内;⑷杰出团队奖:10个,参评团队可以是部门、处或在一起工作超过2个季度的TEAM。2、部门级奖项1由各群组/部门按方案中的评选原则自定评选方案进行评选,公司将提供专项费用划拨到部门。注:员工总数按各部门***年12月31日在岗员工总数。三、公司级奖项定义(基本评选标准见各奖项提名表内)(1)联想奖带领一支队伍,取得十分卓越的管理业绩和经营业绩,或过去几年的积累为公司核心竞争力的打造作出卓越贡献,具有极强的工作责任心和创业精神,百折不挠,堪称联想员工的楷模。(2)联想风范奖体现公司核心价值观导向,在服务客户、精准求实、诚信共享、创业创新任何一方面有非常突出和十分典型的事例,是大家行为的楷模。(3)联想五十杰①技术创新奖:在公司产品和技术研发方面(包括为客户服务的技术创新)有突破性创新,其技术转化为公司带来显著效益,对提高公司产品和服务的竞争力或树立公司的技术形象做出...

1、当您付费下载文档后,您只拥有了使用权限,并不意味着购买了版权,文档只能用于自身使用,不得用于其他商业用途(如 [转卖]进行直接盈利或[编辑后售卖]进行间接盈利)。
2、本站所有内容均由合作方或网友上传,本站不对文档的完整性、权威性及其观点立场正确性做任何保证或承诺!文档内容仅供研究参考,付费前请自行鉴别。
3、如文档内容存在违规,或者侵犯商业秘密、侵犯著作权等,请点击“违规举报”。

碎片内容

蜗牛文库的最新文档

二年级数学下册其中检测卷二年级数学下册其中检测卷附答案#期中测试卷.pdf
10.00金币
0下载
二年级数学下册期末质检卷(苏教版)二年级数学下册期末质检卷(苏教版)#期末复习 #期末测试卷 #二年级数学 #二年级数学下册#关注我持续更新小学知识.pdf
10.00金币
0下载
二年级数学下册期末混合运算专项练习二年级数学下册期末混合运算专项练习#二年级#二年级数学下册#关注我持续更新小学知识 #知识分享 #家长收藏孩子受益.pdf
10.00金币
1下载
二年级数学下册年月日三类周期问题解题方法二年级数学下册年月日三类周期问题解题方法#二年级#二年级数学下册#知识分享 #关注我持续更新小学知识 #家长收藏孩子受益.pdf
10.00金币
0下载
二年级数学下册解决问题专项训练二年级数学下册解决问题专项训练#专项训练#解决问题#二年级#二年级数学下册#知识分享.pdf
10.00金币
1下载
二年级数学下册还原问题二年级数学下册还原问题#二年级#二年级数学#关注我持续更新小学知识 #知识分享 #家长收藏孩子受益.pdf
10.00金币
1下载
二年级数学下册第六单元考试卷家长打印出来给孩子测试测试争取拿到高分!#小学二年级试卷分享 #二年级第六单考试数学 #第六单考试#二年级数学下册.pdf
10.00金币
0下载
二年级数学下册必背顺口溜口诀汇总二年级数学下册必背顺口溜口诀汇总#二年级#二年级数学下册 #知识分享 #家长收藏孩子受益 #关注我持续更新小学知识.pdf
10.00金币
0下载
二年级数学下册《重点难点思维题》两大问题解决技巧和方法巧算星期几解决周期问题还原问题强化思维训练老师精心整理家长可以打印出来给孩子练习#家长收藏孩子受益 #学霸秘籍 #思维训练 #二年级 #知识点总结.pdf
10.00金币
0下载
二年级数学下册 必背公式大全寒假提前背一背开学更轻松#二年级 #二年级数学 #二年级数学下册 #寒假充电计划 #公式.pdf
10.00金币
0下载
蜗牛文库+ 关注
实名认证
内容提供者

提供各种专业文档内容

确认删除?
QQ
  • QQ点击这里给我发消息
微信客服
  • 微信客服
回到顶部