电脑桌面
添加蜗牛文库到电脑桌面
安装后可以在桌面快捷访问

初二物理同步练习提高卷(质量和密度).docVIP免费

初二物理同步练习提高卷(质量和密度).doc_第1页
初二物理同步练习提高卷(质量和密度).doc_第2页
初二物理同步练习提高卷(质量和密度).doc_第3页
教学无忧http://jiaoxue5u.taobao.com/专注中小学教学事业!初二物理同步练习(质量和密度)姓名_____________班级____________学号____________分数_____________一、选择题1.一个鸡蛋的质量约是()A.0.5gB.5gC.50gD.500g2.关于物体的质量,下列叙述正确的是()A.一铁块温度由20℃升高到70℃,温度升高了,但质量没变B.把一铅块压成铜片,形状变了,质量也变了C.一块冰溶化成水,状态变了,质量也变了D.一根铝棒从赤道带到北极,由于位置变了,质量也变了3.夏天,从冰箱内拿出一瓶结了冰的矿泉水.一段时间后,瓶内的冰全部化成了水.瓶内的冰化成水的过程中,不变的是()A.体积B.质量C.密度D.比热容4.一个乒乓球被踩瘪但没有破,对于球内的气体,保持不变的物理量是()A.质量B.体积C.密度D.分子间的距离5.下列说法中的物体,质量和密度都不变的是()A.矿泉水喝掉一半后放入冰箱冻成冰B.密闭容器内的冰熔化成水C.一支粉笔被老师用去一半D.“神六”从地面带入太空的照相机6.把边长为3分米的正方体的铁块,在相同的温度下压成长2米、宽0.2米的均匀铁皮,则下列说法中正确的是()A.铁块的形状、质量和体积都变了B.铁块的形状、体积变,质量不变C.铁块的形状变,体积和质量不变D.铁块的质量变,体积和形状不变7.关于物体的质量,下列说法中不正确的是()A.登月舱从地球到月球,质量变小B.一杯水结成冰后,体积增大,质量不变C.玻璃杯打碎后,形状发生了变化,质量不变D.1kg的铁与1kg的棉花质量一样大8.(多选题)如图所示的各种物体不论它们的状态、形状、位置怎样变化,它们各自所含物质的多少不变的是()A.B.C.D.9.某同学用上了锈的砝码测物体质量时,结果()A.测量值小于真实值B.测量值大于真实值C.测量值等于真实值D.无法判断10.小娟在实验室练习使用托盘天平测量质量时,错把物体放在右盘,砝码放在了左盘.若天平平衡时,砝码的质量50g,游码在标尺上对应的刻度值为1g,则物体的质量是()A.49gB.50gC.51gD.52g11.(多选题)使用天平时,下列哪些操作是不允许的()A.用镊子轻轻拨动横梁上的游码B.用天平直接测量冰块的质量C.为了方便,直接用手加减砝码D.测量时加减砝码仍不平衡,调平衡螺母12.如图1为同一密封的小包袋装食品的两张照片,(a)图摄于海拔200米的地方,(b)图摄于海拔3200米的地方.小包袋装食品袋内气体不变的是()客服唯一联系qq1119139686欢迎跟我们联系教学无忧...

1、当您付费下载文档后,您只拥有了使用权限,并不意味着购买了版权,文档只能用于自身使用,不得用于其他商业用途(如 [转卖]进行直接盈利或[编辑后售卖]进行间接盈利)。
2、本站所有内容均由合作方或网友上传,本站不对文档的完整性、权威性及其观点立场正确性做任何保证或承诺!文档内容仅供研究参考,付费前请自行鉴别。
3、如文档内容存在违规,或者侵犯商业秘密、侵犯著作权等,请点击“违规举报”。

碎片内容

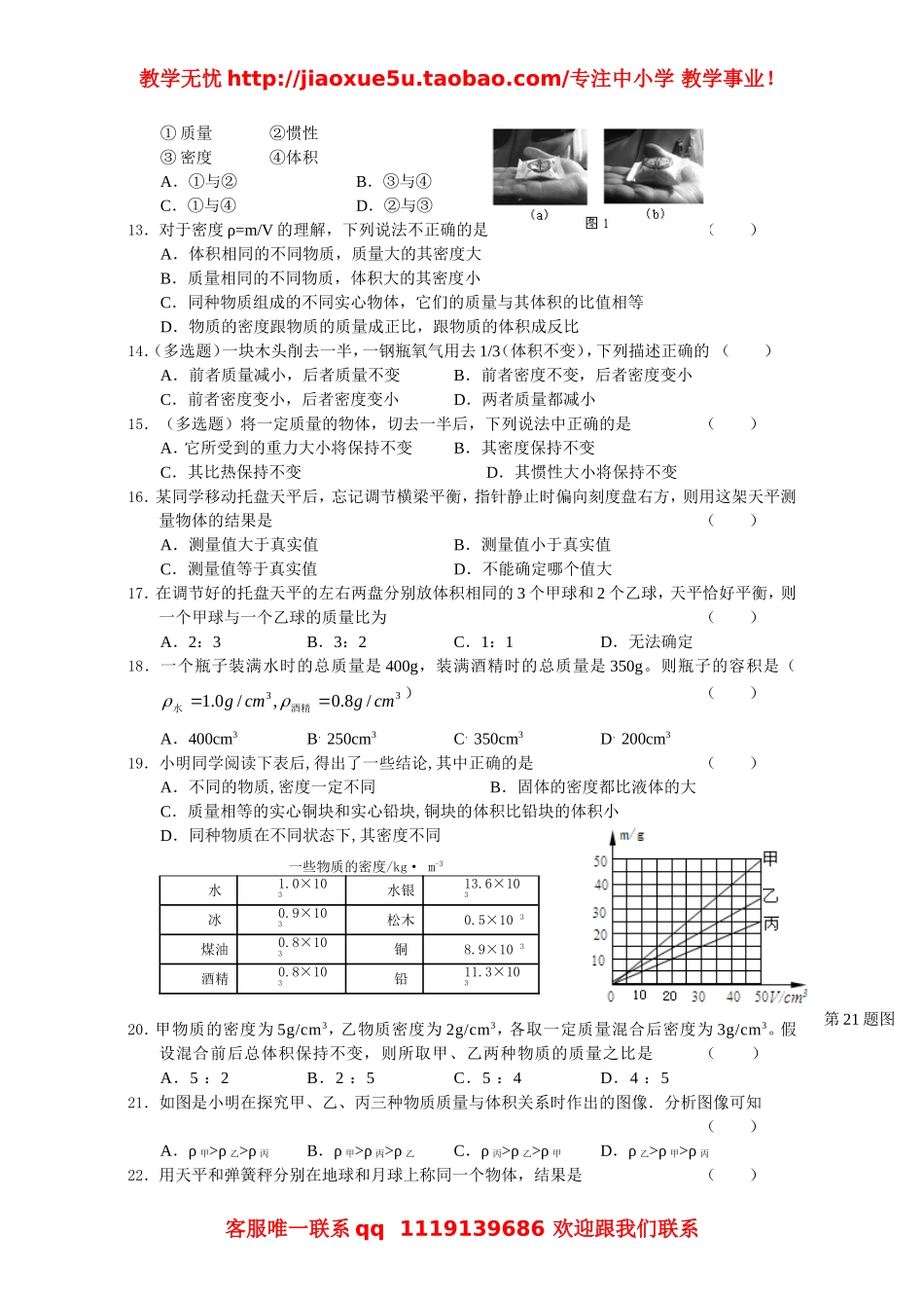
蜗牛文库的最新文档

二年级数学下册其中检测卷二年级数学下册其中检测卷附答案#期中测试卷.pdf
10.00金币
0下载
二年级数学下册期末质检卷(苏教版)二年级数学下册期末质检卷(苏教版)#期末复习 #期末测试卷 #二年级数学 #二年级数学下册#关注我持续更新小学知识.pdf
10.00金币
0下载
二年级数学下册期末混合运算专项练习二年级数学下册期末混合运算专项练习#二年级#二年级数学下册#关注我持续更新小学知识 #知识分享 #家长收藏孩子受益.pdf
10.00金币
1下载
二年级数学下册年月日三类周期问题解题方法二年级数学下册年月日三类周期问题解题方法#二年级#二年级数学下册#知识分享 #关注我持续更新小学知识 #家长收藏孩子受益.pdf
10.00金币
0下载
二年级数学下册解决问题专项训练二年级数学下册解决问题专项训练#专项训练#解决问题#二年级#二年级数学下册#知识分享.pdf
10.00金币
1下载
二年级数学下册还原问题二年级数学下册还原问题#二年级#二年级数学#关注我持续更新小学知识 #知识分享 #家长收藏孩子受益.pdf
10.00金币
1下载
二年级数学下册第六单元考试卷家长打印出来给孩子测试测试争取拿到高分!#小学二年级试卷分享 #二年级第六单考试数学 #第六单考试#二年级数学下册.pdf
10.00金币
0下载
二年级数学下册必背顺口溜口诀汇总二年级数学下册必背顺口溜口诀汇总#二年级#二年级数学下册 #知识分享 #家长收藏孩子受益 #关注我持续更新小学知识.pdf
10.00金币
0下载
二年级数学下册《重点难点思维题》两大问题解决技巧和方法巧算星期几解决周期问题还原问题强化思维训练老师精心整理家长可以打印出来给孩子练习#家长收藏孩子受益 #学霸秘籍 #思维训练 #二年级 #知识点总结.pdf
10.00金币
0下载
二年级数学下册 必背公式大全寒假提前背一背开学更轻松#二年级 #二年级数学 #二年级数学下册 #寒假充电计划 #公式.pdf
10.00金币
0下载
蜗牛文库+ 关注
实名认证
内容提供者

提供各种专业文档内容

确认删除?
QQ
  • QQ点击这里给我发消息
微信客服
  • 微信客服
回到顶部