电脑桌面
添加蜗牛文库到电脑桌面
安装后可以在桌面快捷访问

2011年南京航空航天大学431金融学综合考研试题(1).pdfVIP免费

2011年南京航空航天大学431金融学综合考研试题(1).pdf_第1页
2011年南京航空航天大学431金融学综合考研试题(1).pdf_第2页
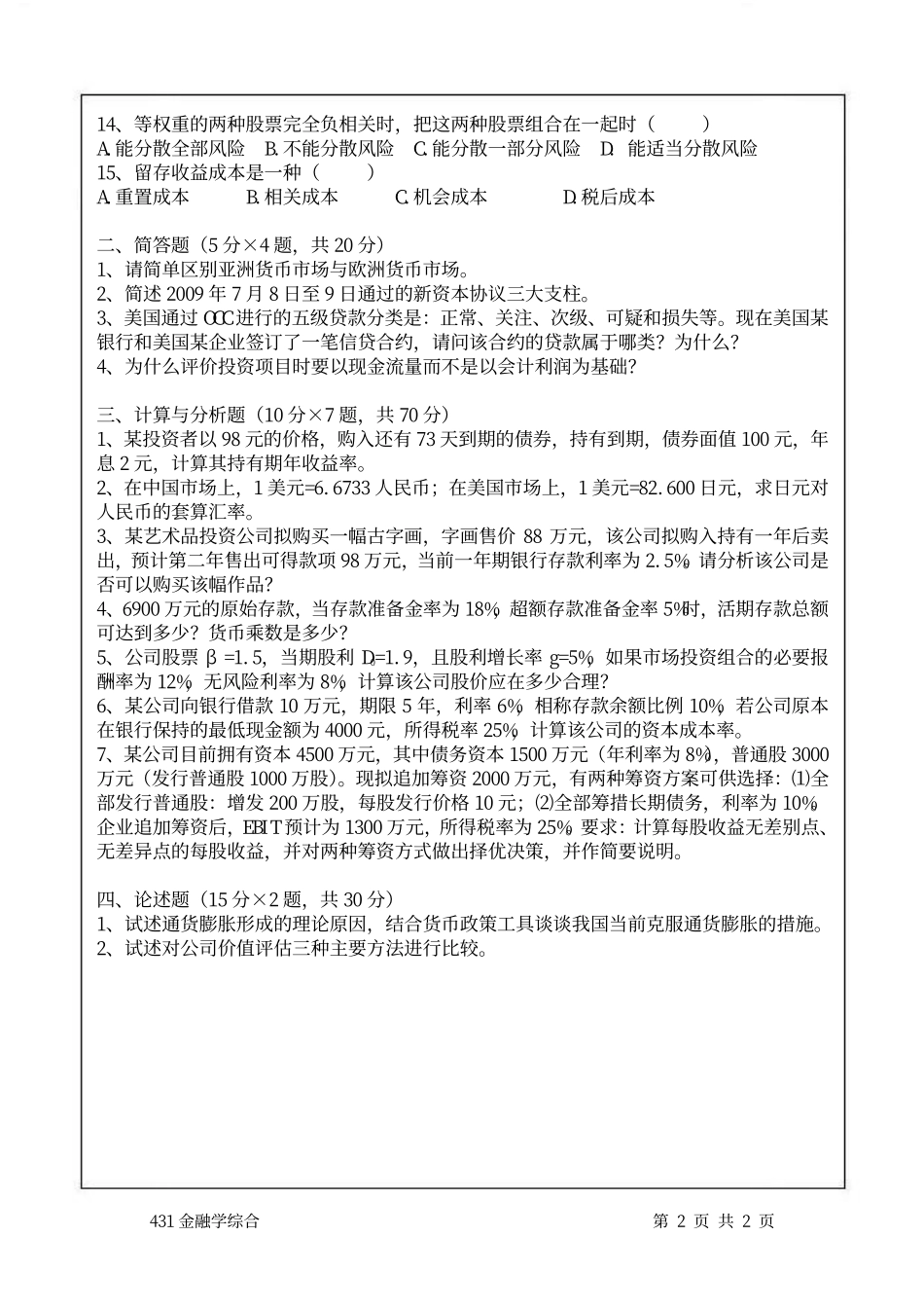
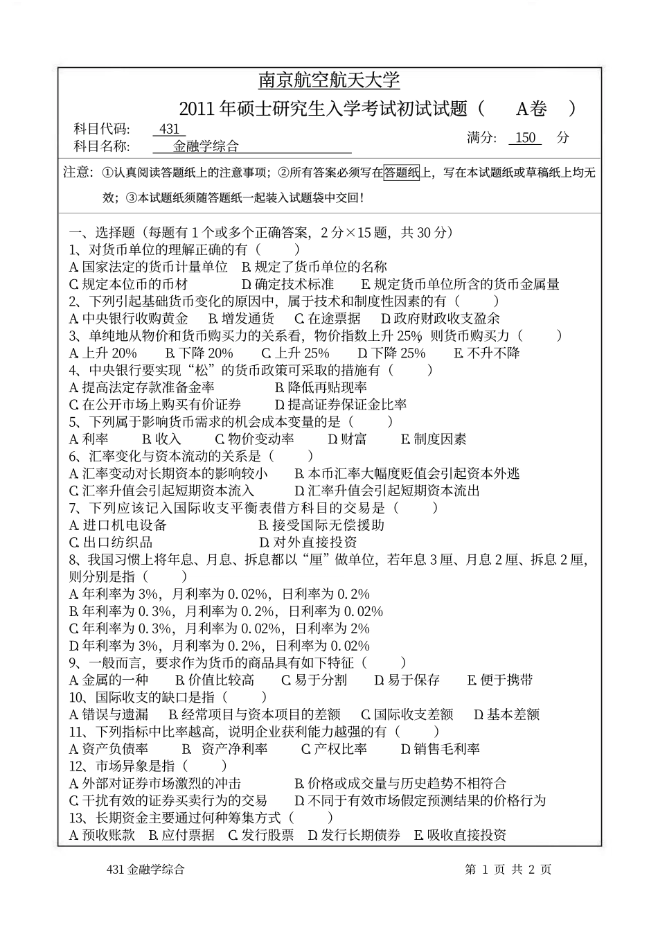
431金融学综合第1页共2页南京航空航天大学2011年硕士研究生入学考试初试试题(A卷)科目代码:431科目名称:金融学综合满分:150分注意:①认真阅读答题纸上的注意事项;②所有答案必须写在答题纸上,写在本试题纸或草稿纸上均无效;③本试题纸须随答题纸一起装入试题袋中交回!一、选择题(每题有1个或多个正确答案,2分×15题,共30分)1、对货币单位的理解正确的有()A.国家法定的货币计量单位B.规定了货币单位的名称C.规定本位币的币材D.确定技术标准E.规定货币单位所含的货币金属量2、下列引起基础货币变化的原因中,属于技术和制度性因素的有()A.中央银行收购黄金B.增发通货C.在途票据D.政府财政收支盈余3、单纯地从物价和货币购买力的关系看,物价指数上升25%,则货币购买力()A.上升20%B.下降20%C.上升25%D.下降25%E.不升不降4、中央银行要实现“松”的货币政策可采取的措施有()A.提高法定存款准备金率B.降低再贴现率C.在公开市场上购买有价证券D.提高证券保证金比率5、下列属于影响货币需求的机会成本变量的是()A.利率B.收入C.物价变动率D.财富E.制度因素6、汇率变化与资本流动的关系是()A.汇率变动对长期资本的影响较小B.本币汇率大幅度贬值会引起资本外逃C.汇率升值会引起短期资本流入D.汇率升值会引起短期资本流出7、下列应该记入国际收支平衡表借方科目的交易是()A.进口机电设备B.接受国际无偿援助C.出口纺织品D.对外直接投资8、我国习惯上将年息、月息、拆息都以“厘”做单位,若年息3厘、月息2厘、拆息2厘,则分别是指()A.年利率为3%,月利率为0.02%,日利率为0.2%B.年利率为0.3%,月利率为0.2%,日利率为0.02%C.年利率为0.3%,月利率为0.02%,日利率为2%D.年利率为3%,月利率为0.2%,日利率为0.02%9、一般而言,要求作为货币的商品具有如下特征()A.金属的一种B.价值比较高C.易于分割D.易于保存E.便于携带10、国际收支的缺口是指()A.错误与遗漏B.经常项目与资本项目的差额C.国际收支差额D.基本差额11、下列指标中比率越高,说明企业获利能力越强的有()A.资产负债率B.资产净利率C.产权比率D.销售毛利率12、市场异象是指()A.外部对证券市场激烈的冲击B.价格或成交量与历史趋势不相符合C.干扰有效的证券买卖行为的交易D.不同于有效市场假定预测结果的价格行为13、长期资金主要通过何种筹集方式()A.预收账款B.应付票据C.发行股票D.发行长期债券E.吸收直接投资431金融学综合第2页共2页14、等权重的两种...

1、当您付费下载文档后,您只拥有了使用权限,并不意味着购买了版权,文档只能用于自身使用,不得用于其他商业用途(如 [转卖]进行直接盈利或[编辑后售卖]进行间接盈利)。
2、本站所有内容均由合作方或网友上传,本站不对文档的完整性、权威性及其观点立场正确性做任何保证或承诺!文档内容仅供研究参考,付费前请自行鉴别。
3、如文档内容存在违规,或者侵犯商业秘密、侵犯著作权等,请点击“违规举报”。

碎片内容

蜗牛文库的最新文档

二年级数学下册其中检测卷二年级数学下册其中检测卷附答案#期中测试卷.pdf
10.00金币
0下载
二年级数学下册期末质检卷(苏教版)二年级数学下册期末质检卷(苏教版)#期末复习 #期末测试卷 #二年级数学 #二年级数学下册#关注我持续更新小学知识.pdf
10.00金币
0下载
二年级数学下册期末混合运算专项练习二年级数学下册期末混合运算专项练习#二年级#二年级数学下册#关注我持续更新小学知识 #知识分享 #家长收藏孩子受益.pdf
10.00金币
1下载
二年级数学下册年月日三类周期问题解题方法二年级数学下册年月日三类周期问题解题方法#二年级#二年级数学下册#知识分享 #关注我持续更新小学知识 #家长收藏孩子受益.pdf
10.00金币
0下载
二年级数学下册解决问题专项训练二年级数学下册解决问题专项训练#专项训练#解决问题#二年级#二年级数学下册#知识分享.pdf
10.00金币
1下载
二年级数学下册还原问题二年级数学下册还原问题#二年级#二年级数学#关注我持续更新小学知识 #知识分享 #家长收藏孩子受益.pdf
10.00金币
1下载
二年级数学下册第六单元考试卷家长打印出来给孩子测试测试争取拿到高分!#小学二年级试卷分享 #二年级第六单考试数学 #第六单考试#二年级数学下册.pdf
10.00金币
0下载
二年级数学下册必背顺口溜口诀汇总二年级数学下册必背顺口溜口诀汇总#二年级#二年级数学下册 #知识分享 #家长收藏孩子受益 #关注我持续更新小学知识.pdf
10.00金币
0下载
二年级数学下册《重点难点思维题》两大问题解决技巧和方法巧算星期几解决周期问题还原问题强化思维训练老师精心整理家长可以打印出来给孩子练习#家长收藏孩子受益 #学霸秘籍 #思维训练 #二年级 #知识点总结.pdf
10.00金币
0下载
二年级数学下册 必背公式大全寒假提前背一背开学更轻松#二年级 #二年级数学 #二年级数学下册 #寒假充电计划 #公式.pdf
10.00金币
0下载
蜗牛文库+ 关注
实名认证
内容提供者

提供各种专业文档内容

确认删除?
QQ
  • QQ点击这里给我发消息
微信客服
  • 微信客服
回到顶部