电脑桌面
添加蜗牛文库到电脑桌面
安装后可以在桌面快捷访问

医院建设项目设计变更管理研究.pdfVIP免费

医院建设项目设计变更管理研究.pdf_第1页
医院建设项目设计变更管理研究.pdf_第2页
医院建设项目设计变更管理研究.pdf_第3页
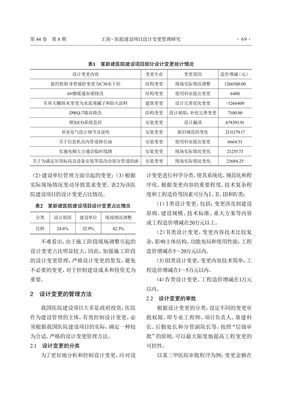
建筑经济CONSTRUCTIONECONOMY第44卷第8期2023年8月Vol.44No.8Aug.2023摘要:医疗建筑与一般民用建筑不同,医疗建筑具有专用性强、功能需求多、医疗流程复杂等特征,同时精通建筑技术和医疗技术的复合型人才较为稀少,在建设过程中不可避免地会产生一系列的设计变更。为有效控制设计变更,分析医院建设项目中设计变更的产生原因,提出适用于医院建设项目的设计变更管理方法,探讨设计变更的调价估价方式。最后以重庆儿童医疗中心建设项目为例,介绍医院建设项目设计变更管理的具体措施。关键词:医疗建筑;设计变更;原因;管理方法中图分类号:F407.9;TU201文献标识码:A文章编号:1002-851X(2023)08-0068-05DOI:10.14181/j.cnki.1002-851x.202308068[引用本文]王涛.医院建设项目设计变更管理研究[J].建筑经济,2023,44(8):68-72.作者简介:王涛,硕士,主要从事工程管理工作。近几年,随着国家经济的快速发展,政府对公立医院的投入不断加大,医院建设项目越来越多。医疗建筑是功能最为复杂的公共建筑,需要将医学和建筑专业知识结合,适应不断变化的医疗流程,满足不同阶段的医疗需求。鉴于医疗建筑的专业性、多样性和复杂性等特点,加上既懂医疗技术又懂建筑技术的复合型人才较为稀少,在建设过程中不可避免会产生一系列的设计变更。在工程实践中,设计变更直接影响到工程造价、工程进度和投资效益等,加大建设单位的项目管理难度。因此,加强对设计变更的科学管理,预防和有效控制设计变更,降低对工程进度、质量和投资的影响,保障建设项目的正常投入使用和高质量的医疗服务尤为重要。目前,设计变更管理的研究主要集中于一般建设项目,针对医院建设项目的研究相对较少。本文结合自身研究和实践经验,探索医院建设项目中的设计变更管理方法,规范设计变更流程和程序,保证医院建设项目的经济和社会效益。1设计变更的产生原因分析设计变更是指建设工程施工合同履约过程中,对施工图文件进行修改、补充和完善,最终由设计单位以设计变更或设计补充文件形式发出的工程变更指令。设计变更的产生原因很多,有的是由施工单位提出的,有的是由建设单位、设计单位和监理单位提出的。如表1所示,即为某新建医院建设项目部分设计变更统计情况。根据该医院200多份的设计变更单,经过统计分类,将设计变更的产生原因主要分为三大类:(1)设计缺陷或设计错误导致的变更;医院建设项目设计变更管理研究王涛(重庆医科大学附属儿童医院,重庆400014...

1、当您付费下载文档后,您只拥有了使用权限,并不意味着购买了版权,文档只能用于自身使用,不得用于其他商业用途(如 [转卖]进行直接盈利或[编辑后售卖]进行间接盈利)。
2、本站所有内容均由合作方或网友上传,本站不对文档的完整性、权威性及其观点立场正确性做任何保证或承诺!文档内容仅供研究参考,付费前请自行鉴别。
3、如文档内容存在违规,或者侵犯商业秘密、侵犯著作权等,请点击“违规举报”。

碎片内容

蜗牛文库的最新文档

二年级数学下册其中检测卷二年级数学下册其中检测卷附答案#期中测试卷.pdf
10.00金币
0下载
二年级数学下册期末质检卷(苏教版)二年级数学下册期末质检卷(苏教版)#期末复习 #期末测试卷 #二年级数学 #二年级数学下册#关注我持续更新小学知识.pdf
10.00金币
0下载
二年级数学下册期末混合运算专项练习二年级数学下册期末混合运算专项练习#二年级#二年级数学下册#关注我持续更新小学知识 #知识分享 #家长收藏孩子受益.pdf
10.00金币
1下载
二年级数学下册年月日三类周期问题解题方法二年级数学下册年月日三类周期问题解题方法#二年级#二年级数学下册#知识分享 #关注我持续更新小学知识 #家长收藏孩子受益.pdf
10.00金币
0下载
二年级数学下册解决问题专项训练二年级数学下册解决问题专项训练#专项训练#解决问题#二年级#二年级数学下册#知识分享.pdf
10.00金币
1下载
二年级数学下册还原问题二年级数学下册还原问题#二年级#二年级数学#关注我持续更新小学知识 #知识分享 #家长收藏孩子受益.pdf
10.00金币
1下载
二年级数学下册第六单元考试卷家长打印出来给孩子测试测试争取拿到高分!#小学二年级试卷分享 #二年级第六单考试数学 #第六单考试#二年级数学下册.pdf
10.00金币
0下载
二年级数学下册必背顺口溜口诀汇总二年级数学下册必背顺口溜口诀汇总#二年级#二年级数学下册 #知识分享 #家长收藏孩子受益 #关注我持续更新小学知识.pdf
10.00金币
0下载
二年级数学下册《重点难点思维题》两大问题解决技巧和方法巧算星期几解决周期问题还原问题强化思维训练老师精心整理家长可以打印出来给孩子练习#家长收藏孩子受益 #学霸秘籍 #思维训练 #二年级 #知识点总结.pdf
10.00金币
0下载
二年级数学下册 必背公式大全寒假提前背一背开学更轻松#二年级 #二年级数学 #二年级数学下册 #寒假充电计划 #公式.pdf
10.00金币
0下载
蜗牛文库+ 关注
实名认证
内容提供者

提供各种专业文档内容

确认删除?
QQ
  • QQ点击这里给我发消息
微信客服
  • 微信客服
回到顶部