电脑桌面
添加蜗牛文库到电脑桌面
安装后可以在桌面快捷访问

无机化学.pdfVIP免费

无机化学.pdf_第1页
无机化学.pdf_第2页
无机化学.pdf_第3页
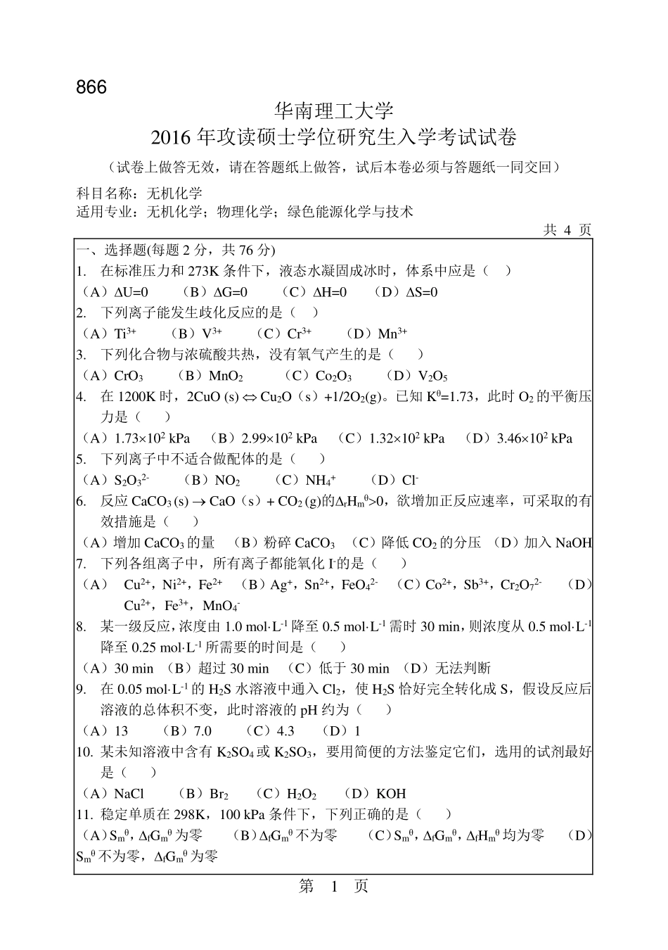
866华南理工大学2016年攻读硕士学位研究生入学考试试卷(试卷上做答无效,请在答题纸上做答,试后本卷必须与答题纸一同交回)科目名称:无机化学适用专业:无机化学;物理化学;绿色能源化学与技术共4页第1页一、选择题(每题2分,共76分)1.在标准压力和273K条件下,液态水凝固成冰时,体系中应是()(A)U=0(B)G=0(C)H=0(D)S=02.下列离子能发生歧化反应的是()(A)Ti3+(B)V3+(C)Cr3+(D)Mn3+3.下列化合物与浓硫酸共热,没有氧气产生的是()(A)CrO3(B)MnO2(C)Co2O3(D)V2O54.在1200K时,2CuO(s)Cu2O(s)+1/2O2(g)。已知Kθ=1.73,此时O2的平衡压力是()(A)1.73102kPa(B)2.99102kPa(C)1.32102kPa(D)3.46102kPa5.下列离子中不适合做配体的是()(A)S2O32-(B)NO2(C)NH4+(D)Cl-6.反应CaCO3(s)CaO(s)+CO2(g)的rHmθ0,欲增加正反应速率,可采取的有效措施是()(A)增加CaCO3的量(B)粉碎CaCO3(C)降低CO2的分压(D)加入NaOH7.下列各组离子中,所有离子都能氧化I-的是()(A)Cu2+,Ni2+,Fe2+(B)Ag+,Sn2+,FeO42-(C)Co2+,Sb3+,Cr2O72-(D)Cu2+,Fe3+,MnO4-8.某一级反应,浓度由1.0mol·L-1降至0.5mol·L-1需时30min,则浓度从0.5mol·L-1降至0.25mol·L-1所需要的时间是()(A)30min(B)超过30min(C)低于30min(D)无法判断9.在0.05mol·L-1的H2S水溶液中通入Cl2,使H2S恰好完全转化成S,假设反应后溶液的总体积不变,此时溶液的pH约为()(A)13(B)7.0(C)4.3(D)110.某未知溶液中含有K2SO4或K2SO3,要用简便的方法鉴定它们,选用的试剂最好是()(A)NaCl(B)Br2(C)H2O2(D)KOH11.稳定单质在298K,100kPa条件下,下列正确的是()(A)Smθ,fGmθ为零(B)fGmθ不为零(C)Smθ,fGmθ,fHmθ均为零(D)Smθ不为零,fGmθ为零第2页12.中心原子仅以sp杂化轨道成键的是()(A)BeCl2和HgCl2(B)CO2和CS2(C)H2S和NH3(D)BCl3和CCl413.氮分子很稳定,因为氮分子()(A)不存在反键(B)形成三重键(C)分子较小(D)满足八隅体结构14.已知H3PO4的pKa1θ=2.12,pKa2θ=7.21,pKa3θ=12.36。现有0.1mol·L-1H3PO40.2L和0.1mol·L-1NaOH溶液2.0L,最多能配制多少升pH=7.21的缓冲溶液()(A)0.4L(B)0.5L(C)0.6L(D)0.7L15.在CrO5中,铬的氧化态为()(A)10(B)6(C)5(D)416.下列物质具有顺磁性的是()(A)O2+(B)Cu+(C)...

1、当您付费下载文档后,您只拥有了使用权限,并不意味着购买了版权,文档只能用于自身使用,不得用于其他商业用途(如 [转卖]进行直接盈利或[编辑后售卖]进行间接盈利)。
2、本站所有内容均由合作方或网友上传,本站不对文档的完整性、权威性及其观点立场正确性做任何保证或承诺!文档内容仅供研究参考,付费前请自行鉴别。
3、如文档内容存在违规,或者侵犯商业秘密、侵犯著作权等,请点击“违规举报”。

碎片内容

蜗牛文库的最新文档

二年级数学下册其中检测卷二年级数学下册其中检测卷附答案#期中测试卷.pdf
10.00金币
0下载
二年级数学下册期末质检卷(苏教版)二年级数学下册期末质检卷(苏教版)#期末复习 #期末测试卷 #二年级数学 #二年级数学下册#关注我持续更新小学知识.pdf
10.00金币
0下载
二年级数学下册期末混合运算专项练习二年级数学下册期末混合运算专项练习#二年级#二年级数学下册#关注我持续更新小学知识 #知识分享 #家长收藏孩子受益.pdf
10.00金币
1下载
二年级数学下册年月日三类周期问题解题方法二年级数学下册年月日三类周期问题解题方法#二年级#二年级数学下册#知识分享 #关注我持续更新小学知识 #家长收藏孩子受益.pdf
10.00金币
0下载
二年级数学下册解决问题专项训练二年级数学下册解决问题专项训练#专项训练#解决问题#二年级#二年级数学下册#知识分享.pdf
10.00金币
1下载
二年级数学下册还原问题二年级数学下册还原问题#二年级#二年级数学#关注我持续更新小学知识 #知识分享 #家长收藏孩子受益.pdf
10.00金币
1下载
二年级数学下册第六单元考试卷家长打印出来给孩子测试测试争取拿到高分!#小学二年级试卷分享 #二年级第六单考试数学 #第六单考试#二年级数学下册.pdf
10.00金币
0下载
二年级数学下册必背顺口溜口诀汇总二年级数学下册必背顺口溜口诀汇总#二年级#二年级数学下册 #知识分享 #家长收藏孩子受益 #关注我持续更新小学知识.pdf
10.00金币
0下载
二年级数学下册《重点难点思维题》两大问题解决技巧和方法巧算星期几解决周期问题还原问题强化思维训练老师精心整理家长可以打印出来给孩子练习#家长收藏孩子受益 #学霸秘籍 #思维训练 #二年级 #知识点总结.pdf
10.00金币
0下载
二年级数学下册 必背公式大全寒假提前背一背开学更轻松#二年级 #二年级数学 #二年级数学下册 #寒假充电计划 #公式.pdf
10.00金币
0下载
蜗牛文库+ 关注
实名认证
内容提供者

提供各种专业文档内容

确认删除?
QQ
  • QQ点击这里给我发消息
微信客服
  • 微信客服
回到顶部