电脑桌面
添加蜗牛文库到电脑桌面
安装后可以在桌面快捷访问

城市规划设计(1).pdfVIP免费

城市规划设计(1).pdf_第1页
城市规划设计(1).pdf_第2页
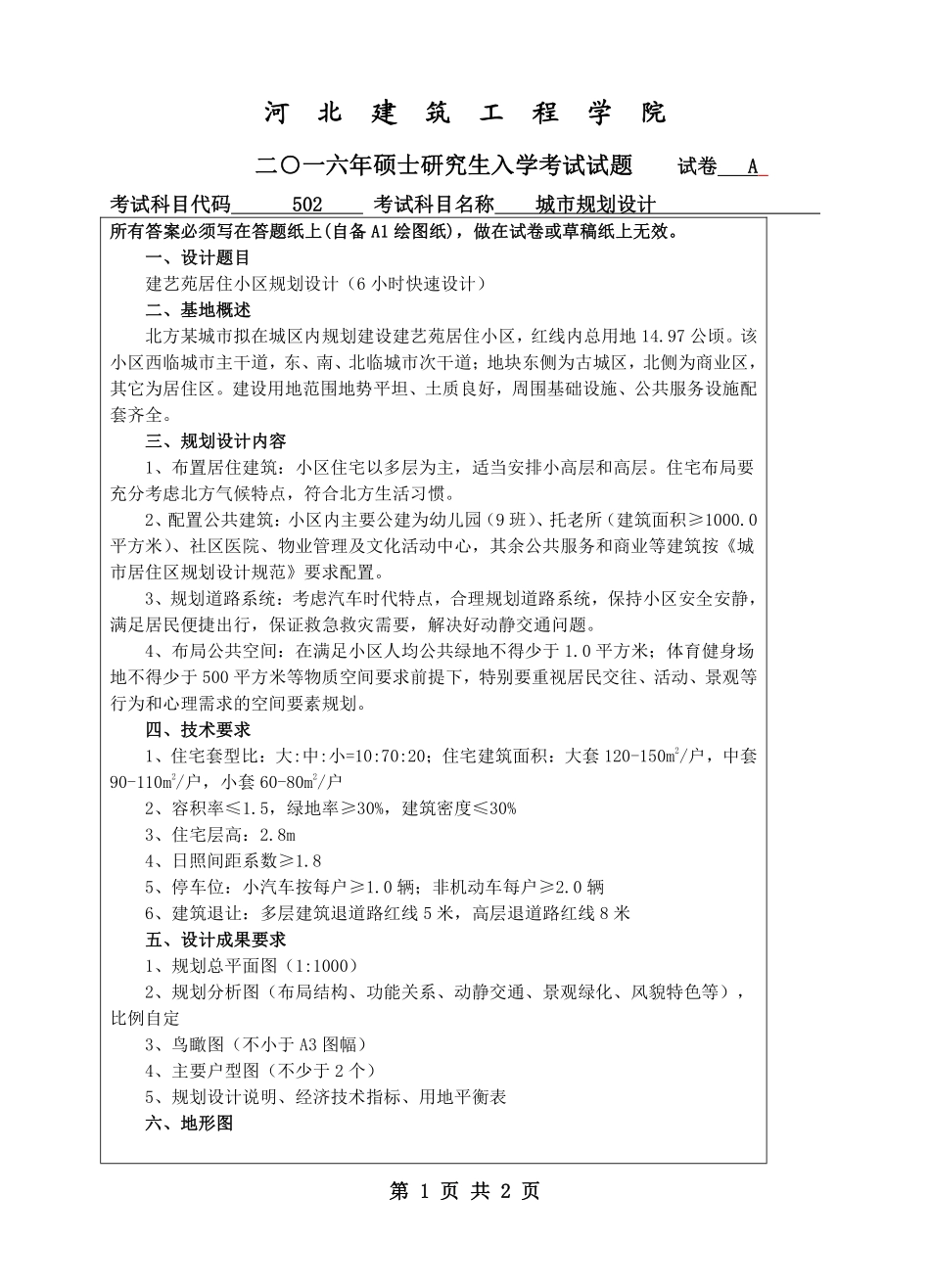
第1页共2页河北建筑工程学院二○一六年硕士研究生入学考试试题试卷A考试科目代码502考试科目名称城市规划设计所有答案必须写在答题纸上(自备A1绘图纸),做在试卷或草稿纸上无效。一、设计题目建艺苑居住小区规划设计(6小时快速设计)二、基地概述北方某城市拟在城区内规划建设建艺苑居住小区,红线内总用地14.97公顷。该小区西临城市主干道,东、南、北临城市次干道;地块东侧为古城区,北侧为商业区,其它为居住区。建设用地范围地势平坦、土质良好,周围基础设施、公共服务设施配套齐全。三、规划设计内容1、布置居住建筑:小区住宅以多层为主,适当安排小高层和高层。住宅布局要充分考虑北方气候特点,符合北方生活习惯。2、配置公共建筑:小区内主要公建为幼儿园(9班)、托老所(建筑面积≥1000.0平方米)、社区医院、物业管理及文化活动中心,其余公共服务和商业等建筑按《城市居住区规划设计规范》要求配置。3、规划道路系统:考虑汽车时代特点,合理规划道路系统,保持小区安全安静,满足居民便捷出行,保证救急救灾需要,解决好动静交通问题。4、布局公共空间:在满足小区人均公共绿地不得少于1.0平方米;体育健身场地不得少于500平方米等物质空间要求前提下,特别要重视居民交往、活动、景观等行为和心理需求的空间要素规划。四、技术要求1、住宅套型比:大:中:小=10:70:20;住宅建筑面积:大套120-150m2/户,中套90-110m2/户,小套60-80m2/户2、容积率≤1.5,绿地率≥30%,建筑密度≤30%3、住宅层高:2.8m4、日照间距系数≥1.85、停车位:小汽车按每户≥1.0辆;非机动车每户≥2.0辆6、建筑退让:多层建筑退道路红线5米,高层退道路红线8米五、设计成果要求1、规划总平面图(1:1000)2、规划分析图(布局结构、功能关系、动静交通、景观绿化、风貌特色等),比例自定3、鸟瞰图(不小于A3图幅)4、主要户型图(不少于2个)5、规划设计说明、经济技术指标、用地平衡表六、地形图第2页共2页

1、当您付费下载文档后,您只拥有了使用权限,并不意味着购买了版权,文档只能用于自身使用,不得用于其他商业用途(如 [转卖]进行直接盈利或[编辑后售卖]进行间接盈利)。
2、本站所有内容均由合作方或网友上传,本站不对文档的完整性、权威性及其观点立场正确性做任何保证或承诺!文档内容仅供研究参考,付费前请自行鉴别。
3、如文档内容存在违规,或者侵犯商业秘密、侵犯著作权等,请点击“违规举报”。

碎片内容

蜗牛文库的最新文档

二年级数学下册其中检测卷二年级数学下册其中检测卷附答案#期中测试卷.pdf
10.00金币
0下载
二年级数学下册期末质检卷(苏教版)二年级数学下册期末质检卷(苏教版)#期末复习 #期末测试卷 #二年级数学 #二年级数学下册#关注我持续更新小学知识.pdf
10.00金币
0下载
二年级数学下册期末混合运算专项练习二年级数学下册期末混合运算专项练习#二年级#二年级数学下册#关注我持续更新小学知识 #知识分享 #家长收藏孩子受益.pdf
10.00金币
1下载
二年级数学下册年月日三类周期问题解题方法二年级数学下册年月日三类周期问题解题方法#二年级#二年级数学下册#知识分享 #关注我持续更新小学知识 #家长收藏孩子受益.pdf
10.00金币
0下载
二年级数学下册解决问题专项训练二年级数学下册解决问题专项训练#专项训练#解决问题#二年级#二年级数学下册#知识分享.pdf
10.00金币
1下载
二年级数学下册还原问题二年级数学下册还原问题#二年级#二年级数学#关注我持续更新小学知识 #知识分享 #家长收藏孩子受益.pdf
10.00金币
1下载
二年级数学下册第六单元考试卷家长打印出来给孩子测试测试争取拿到高分!#小学二年级试卷分享 #二年级第六单考试数学 #第六单考试#二年级数学下册.pdf
10.00金币
0下载
二年级数学下册必背顺口溜口诀汇总二年级数学下册必背顺口溜口诀汇总#二年级#二年级数学下册 #知识分享 #家长收藏孩子受益 #关注我持续更新小学知识.pdf
10.00金币
0下载
二年级数学下册《重点难点思维题》两大问题解决技巧和方法巧算星期几解决周期问题还原问题强化思维训练老师精心整理家长可以打印出来给孩子练习#家长收藏孩子受益 #学霸秘籍 #思维训练 #二年级 #知识点总结.pdf
10.00金币
0下载
二年级数学下册 必背公式大全寒假提前背一背开学更轻松#二年级 #二年级数学 #二年级数学下册 #寒假充电计划 #公式.pdf
10.00金币
0下载
蜗牛文库+ 关注
实名认证
内容提供者

提供各种专业文档内容

确认删除?
QQ
  • QQ点击这里给我发消息
微信客服
  • 微信客服
回到顶部