电脑桌面
添加蜗牛文库到电脑桌面
安装后可以在桌面快捷访问

新型冷凝模块节水消雾技术在某煤化工项目的应用.pdfVIP免费

新型冷凝模块节水消雾技术在某煤化工项目的应用.pdf_第1页
新型冷凝模块节水消雾技术在某煤化工项目的应用.pdf_第2页
新型冷凝模块节水消雾技术在某煤化工项目的应用.pdf_第3页
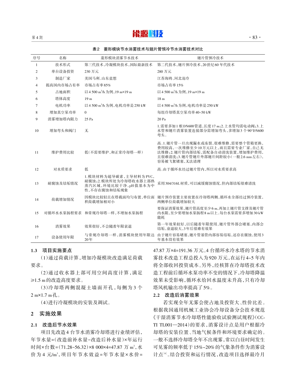
第4期新型冷凝模块节水消雾技术在某煤化工项目的应用宋志深(中国神华煤制油化工有限公司鄂尔多斯煤制油分公司,内蒙古鄂尔多斯017000)摘要:某西部地区煤化工项目为达到循环水冷却塔节水消雾的目的,经技术人员比选后选择了菱形模块新型消雾技术,对现有冷却塔进行了技术改造。该新型节水消雾技术能够保证循环水散热效果,不会影响循环水给水温度,不会对工艺生产带来副作用。改造后的冷却塔运行正常,节约用水20%,冬季除雾性能良好,实现了节水消雾的预期目的,具有可观的经济效益。关键词:比选;节水;消雾;效益中图分类号:TQ053.5文献标识码:B文章编号:2096-7691(2023)04-081-04作者简介:宋志深(1987—),男,工程师,现任职于中国神华煤制油化工有限公司鄂尔多斯煤制油分公司,主要从事工业废水处理工作。Tel:15247396044,E-mail:songzhishen@126.com引用格式:宋志深.新型冷凝模块节水消雾技术在某煤化工项目的应用[J].能源科技,2023,21(4):81-84.0引言某循环水系统是西部某煤化工企业的公用工程装置的组成部分,承担循环冷却水的供应和处理。该煤化工项目主工艺为100万t/a甲醇装置、60万t/aMTO(甲醇制烯烃)装置、40万t/a聚乙烯和聚丙烯装置、20万t/a碳基新材料装置。循环冷却水系统采取对开式控制系统,是该煤化工项目的耗水最大用户。主要设备是常规的机械通风湿式冷却水塔。该类型循环冷却水系统的补给水量,在全厂新鲜水(含回用水)的耗费上占比为70%。因此,降低循环冷却水系统的补给水量,是减少煤化工项目用水消耗量的重要方法之一[1]。同时,因为机械通风冷却水塔高度较小,雾团容易飘散,尤其是北方地区的气候比较严寒,热交换在冷却水塔内生成的气体在对流换热过程中产生一定量的饱和蒸汽,从而造成较厚的水雾团在制冷塔风筒内飘散,对生产区和生活区周边的可视性造成影响。另外,冷却塔附近道路湿滑,对工作人员的日常巡检、设备维护造成较大的安全隐患,明显的水雾也会导致不良的社会舆论[2]。因此,冷却塔节水除雾变得日趋关键。1节水消雾冷却塔改造1.1原冷却塔技术路线由于该项目属于旧塔改造,需要在原来的冷却塔的基础上加以改建,要受到诸多条件限制,包括主体承重、设备运行负荷、后期检修等都不能受到影响,且改造后实现节水消雾的同时不能降低冷却塔的冷却能力,见表1。表1原冷却塔技术参数序号基础数据运行参数设备结构项目类别类型塔型号处理水量风损/%单塔面积/m塔高/m单塔投资/万元进...

1、当您付费下载文档后,您只拥有了使用权限,并不意味着购买了版权,文档只能用于自身使用,不得用于其他商业用途(如 [转卖]进行直接盈利或[编辑后售卖]进行间接盈利)。
2、本站所有内容均由合作方或网友上传,本站不对文档的完整性、权威性及其观点立场正确性做任何保证或承诺!文档内容仅供研究参考,付费前请自行鉴别。
3、如文档内容存在违规,或者侵犯商业秘密、侵犯著作权等,请点击“违规举报”。

碎片内容

蜗牛文库的最新文档

二年级数学下册其中检测卷二年级数学下册其中检测卷附答案#期中测试卷.pdf
10.00金币
0下载
二年级数学下册期末质检卷(苏教版)二年级数学下册期末质检卷(苏教版)#期末复习 #期末测试卷 #二年级数学 #二年级数学下册#关注我持续更新小学知识.pdf
10.00金币
0下载
二年级数学下册期末混合运算专项练习二年级数学下册期末混合运算专项练习#二年级#二年级数学下册#关注我持续更新小学知识 #知识分享 #家长收藏孩子受益.pdf
10.00金币
1下载
二年级数学下册年月日三类周期问题解题方法二年级数学下册年月日三类周期问题解题方法#二年级#二年级数学下册#知识分享 #关注我持续更新小学知识 #家长收藏孩子受益.pdf
10.00金币
0下载
二年级数学下册解决问题专项训练二年级数学下册解决问题专项训练#专项训练#解决问题#二年级#二年级数学下册#知识分享.pdf
10.00金币
1下载
二年级数学下册还原问题二年级数学下册还原问题#二年级#二年级数学#关注我持续更新小学知识 #知识分享 #家长收藏孩子受益.pdf
10.00金币
1下载
二年级数学下册第六单元考试卷家长打印出来给孩子测试测试争取拿到高分!#小学二年级试卷分享 #二年级第六单考试数学 #第六单考试#二年级数学下册.pdf
10.00金币
0下载
二年级数学下册必背顺口溜口诀汇总二年级数学下册必背顺口溜口诀汇总#二年级#二年级数学下册 #知识分享 #家长收藏孩子受益 #关注我持续更新小学知识.pdf
10.00金币
0下载
二年级数学下册《重点难点思维题》两大问题解决技巧和方法巧算星期几解决周期问题还原问题强化思维训练老师精心整理家长可以打印出来给孩子练习#家长收藏孩子受益 #学霸秘籍 #思维训练 #二年级 #知识点总结.pdf
10.00金币
0下载
二年级数学下册 必背公式大全寒假提前背一背开学更轻松#二年级 #二年级数学 #二年级数学下册 #寒假充电计划 #公式.pdf
10.00金币
0下载
蜗牛文库+ 关注
实名认证
内容提供者

提供各种专业文档内容

确认删除?
QQ
  • QQ点击这里给我发消息
微信客服
  • 微信客服
回到顶部