电脑桌面
添加蜗牛文库到电脑桌面
安装后可以在桌面快捷访问

N3 2014年12月阅读译文_ .pdfVIP免费

N3 2014年12月阅读译文_ .pdf_第1页
N3 2014年12月阅读译文_ .pdf_第2页
N3 2014年12月阅读译文_ .pdf_第3页
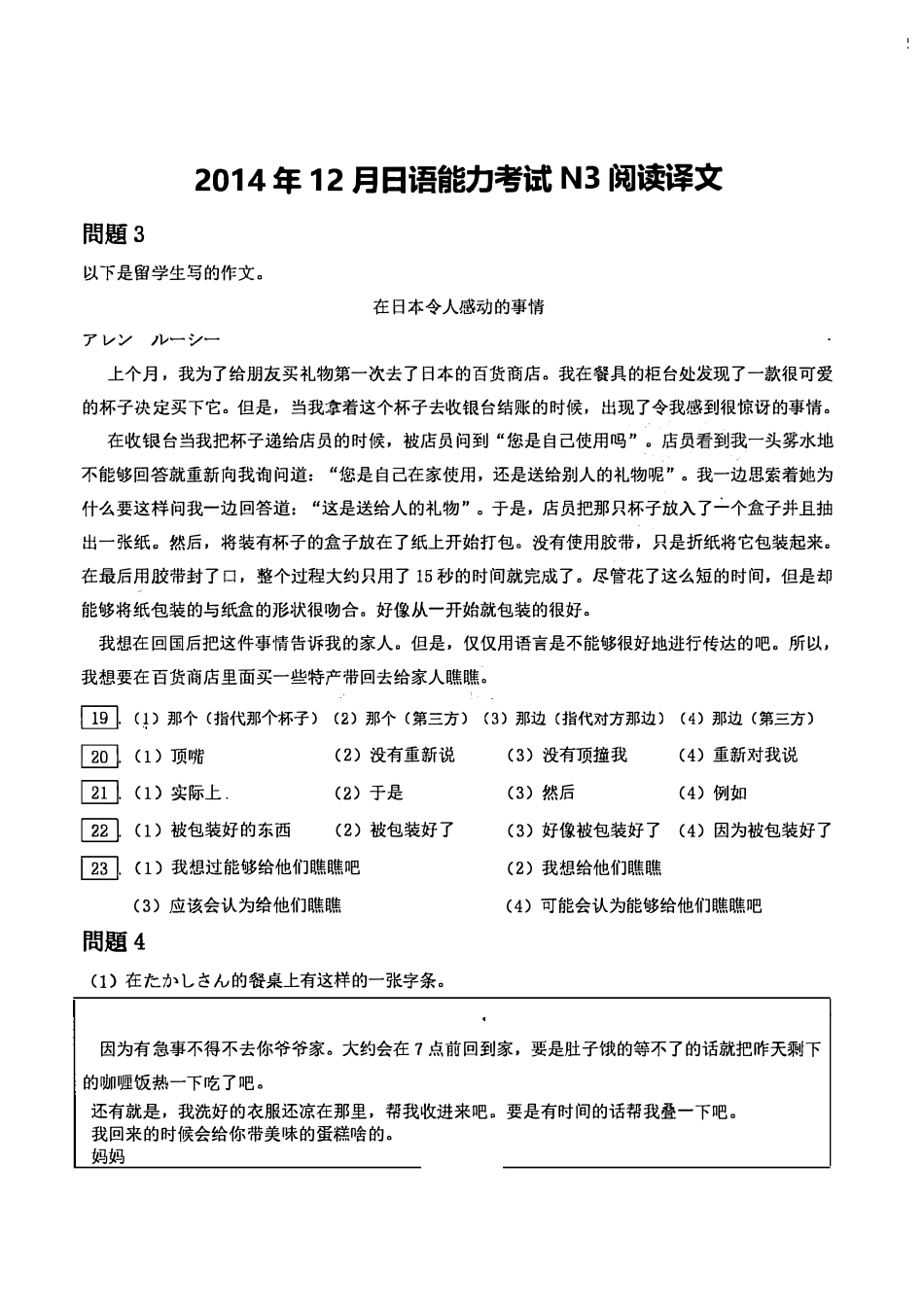
2014竿12月曰语能力考试N3阅读谭文罔踵3以下是留学生写的作文。在日本令人感动的事情7ν二/Jv一γ一上个月,我为了给朋友买礼物第一次去了日本的百货商店。我在餐具的柜台处发现了一款很可爱的杯子决定买下它。但是,当我拿着这个杯子去收银台结账的时候,出现了令我感到很惊讶的事情。在收银台当我把杯子递给店员的时候,被f占员问至u"1,忽是自己使用吗不自E够囚答就重新向我询问道z“您是自己在家使用,还是送给别人的礼物呢”。我一边思索着她为什么要这样问我一边回答道:“这是送给人的礼物”。于是,店员把那只杯子放入了一个盒子并且抽出一张纸g然后,将装有杯子的盒子放在了纸上开始打包B没有使用胶带,只是折纸将它包装起来a在最后用胶带封了口,整个过程大约只用了15秒的时间就完成了。尽管花了这么短的时间,但是却能够将纸包装的与纸盒的形状很吻合囚好像从一开始就包装的很好。我想在回国后把这件事情告诉我的家人a但是,仅仅用语言是不能够很好地进行传达的吧”所以,我想要在百货商店里面买一些特产带回去给家人瞧瞧B[ij].(1)那个(指代那个杯子)(2)那个(第三方)(3)那边(指代对方那边〕(4)那边(第三方〉�-(1)顶嘴(2)没有重新说(3)没有顶撞我(4)重新对我说CTI].(1)实际上(2)于是�-(1)被包装好的东西(2)被包装好了囡(1)我想过能够给他们瞧瞧吧(3)应该会认为给他们瞧瞧罔题4(1)在尤如L吝扣的餐桌上有这样的一张字条。(3)然后(4)例如(3)好像被包装好了(4)因为被包装好了(2)我想给他们瞧瞧(4)可能会认为能够给他们瞧瞧吧因为有急事不得不去你爷爷家。太约会在7点前回到家,要是肚子饿的等不了的话就把昨天剩下的咖l腥饭热一下吃了吧。还有就是,我洗好的衣服还凉在那里,帮我收进来吧。要是有时间的话帮我叠一下吧。我回来的时候会给你带美昧的蛋糕啥的。妈妈

1、当您付费下载文档后,您只拥有了使用权限,并不意味着购买了版权,文档只能用于自身使用,不得用于其他商业用途(如 [转卖]进行直接盈利或[编辑后售卖]进行间接盈利)。
2、本站所有内容均由合作方或网友上传,本站不对文档的完整性、权威性及其观点立场正确性做任何保证或承诺!文档内容仅供研究参考,付费前请自行鉴别。
3、如文档内容存在违规,或者侵犯商业秘密、侵犯著作权等,请点击“违规举报”。

碎片内容

蜗牛文库的最新文档

二年级数学下册其中检测卷二年级数学下册其中检测卷附答案#期中测试卷.pdf
10.00金币
0下载
二年级数学下册期末质检卷(苏教版)二年级数学下册期末质检卷(苏教版)#期末复习 #期末测试卷 #二年级数学 #二年级数学下册#关注我持续更新小学知识.pdf
10.00金币
0下载
二年级数学下册期末混合运算专项练习二年级数学下册期末混合运算专项练习#二年级#二年级数学下册#关注我持续更新小学知识 #知识分享 #家长收藏孩子受益.pdf
10.00金币
1下载
二年级数学下册年月日三类周期问题解题方法二年级数学下册年月日三类周期问题解题方法#二年级#二年级数学下册#知识分享 #关注我持续更新小学知识 #家长收藏孩子受益.pdf
10.00金币
0下载
二年级数学下册解决问题专项训练二年级数学下册解决问题专项训练#专项训练#解决问题#二年级#二年级数学下册#知识分享.pdf
10.00金币
1下载
二年级数学下册还原问题二年级数学下册还原问题#二年级#二年级数学#关注我持续更新小学知识 #知识分享 #家长收藏孩子受益.pdf
10.00金币
1下载
二年级数学下册第六单元考试卷家长打印出来给孩子测试测试争取拿到高分!#小学二年级试卷分享 #二年级第六单考试数学 #第六单考试#二年级数学下册.pdf
10.00金币
0下载
二年级数学下册必背顺口溜口诀汇总二年级数学下册必背顺口溜口诀汇总#二年级#二年级数学下册 #知识分享 #家长收藏孩子受益 #关注我持续更新小学知识.pdf
10.00金币
0下载
二年级数学下册《重点难点思维题》两大问题解决技巧和方法巧算星期几解决周期问题还原问题强化思维训练老师精心整理家长可以打印出来给孩子练习#家长收藏孩子受益 #学霸秘籍 #思维训练 #二年级 #知识点总结.pdf
10.00金币
0下载
二年级数学下册 必背公式大全寒假提前背一背开学更轻松#二年级 #二年级数学 #二年级数学下册 #寒假充电计划 #公式.pdf
10.00金币
0下载
蜗牛文库+ 关注
实名认证
内容提供者

提供各种专业文档内容

确认删除?
QQ
  • QQ点击这里给我发消息
微信客服
  • 微信客服
回到顶部