电脑桌面
添加蜗牛文库到电脑桌面
安装后可以在桌面快捷访问

2013年天津商业大学805工程热力学考研试题.pdfVIP免费

2013年天津商业大学805工程热力学考研试题.pdf_第1页
2013年天津商业大学805工程热力学考研试题.pdf_第2页
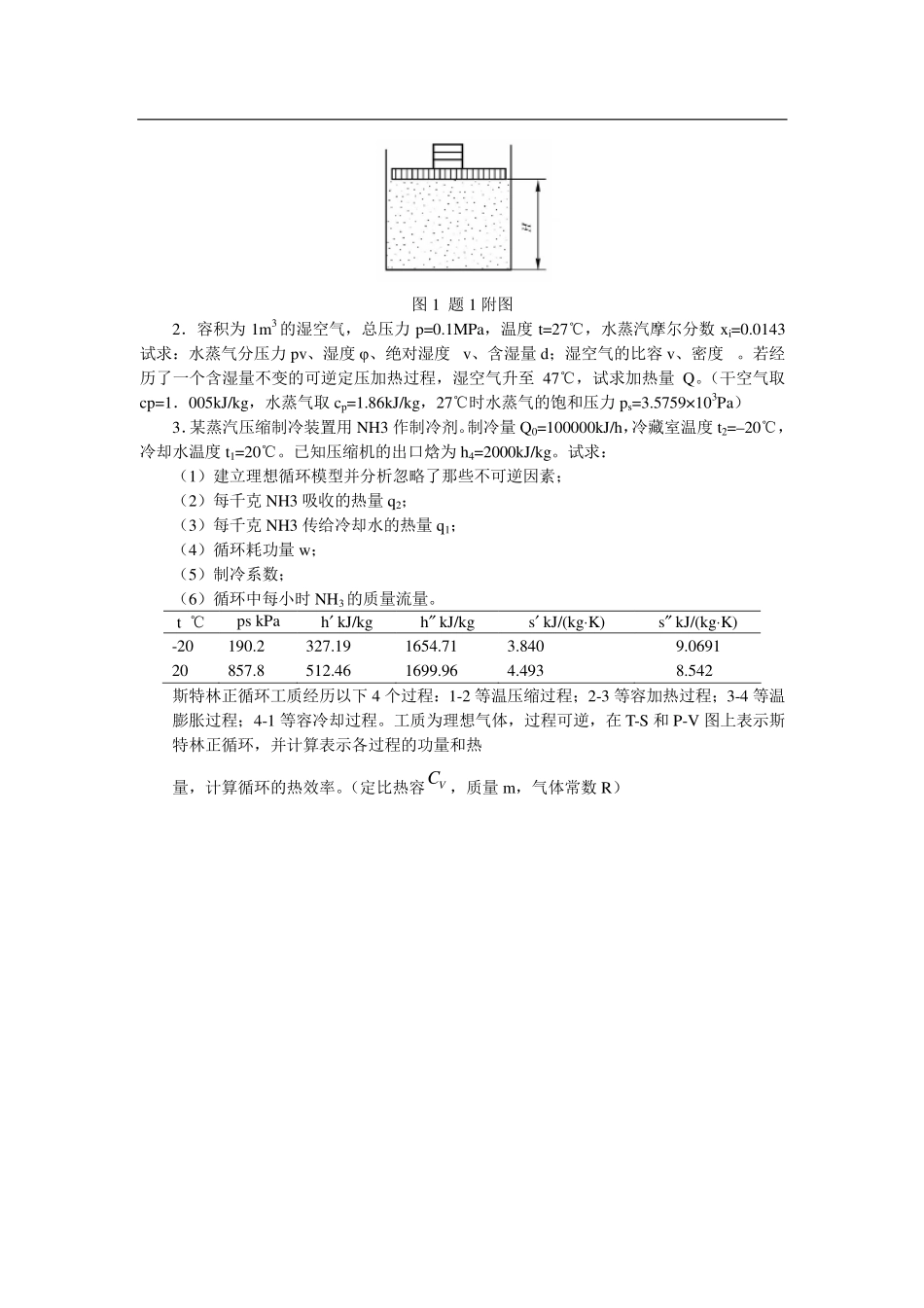
2013年天津商业大学年天津商业大学年天津商业大学年天津商业大学805工程热力学考研试题工程热力学考研试题工程热力学考研试题工程热力学考研试题A专专专专业业业业::::工程热物理工程热物理工程热物理工程热物理制冷及低温工程制冷及低温工程制冷及低温工程制冷及低温工程供热供热供热供热、、、、供燃气供燃气供燃气供燃气、、、、通风及空调工程通风及空调工程通风及空调工程通风及空调工程课程名称课程名称课程名称课程名称::::工程热力学工程热力学工程热力学工程热力学((((805))))一一一一、、、、是非判断题是非判断题是非判断题是非判断题,,,,判断以下说法是否正确判断以下说法是否正确判断以下说法是否正确判断以下说法是否正确,,,,并简述其理由并简述其理由并简述其理由并简述其理由。(。(。(。(每小题每小题每小题每小题3分分分分,,,,共共共共30分分分分))))1.门窗紧闭房间可用电冰箱降温。2.绝热节流前后焓不变,但一定能降温。3.绝热系统的熵与能量都是守恒的。4.只要降低渐缩喷管的背压,就一定能达到超音速状态。5.密闭的刚性容器中充满液体水加热,可以使水完全气化。6.冬天室内没有暖气,温度低,当开启热泵空调后,室内温度上升,同时由于加热,减少了室内的水份,所以干燥。7.热电联产中循环热量利用系数可以等于1,违背了热力学第二定律。8.由于不可逆导致做功能力降低,所以可逆热机的效率一定大于不可逆热机的效率。9.理想气体全部是气态,所以任意两个状态参数确定后,气体的状态就一定确定了。10.与外界没有热量交换也没有功量交换,所以系统为孤立系。二二二二、、、、简答题简答题简答题简答题(每小题8分,共40分)1.哪些是热力学基本状态参数,他们有什么特征,并举例说明两种不同原理的温度参数测量仪器。2.举3种典型的不可逆过程的例子,并说明如何度量不可逆过程。3.画出蒸汽压缩制冷冰箱装置的示意图,列出主要设备,指出工质理想条件下的热力过程,并在Ts图上表示。4.比较湿空气露点温度、干球温度、湿球湿度的大小。-20℃冷库中,空气中是否含有水蒸汽,为什么?5.应用热力学知识分析节能的途径。三三三三、、、、计算题计算题计算题计算题((((每小题每小题每小题每小题20分分分分,,,,共共共共80分分分分))))1.如图所示的汽缸,其内充以空气。汽缸截面积A=100cm2,活塞距底面高度H=10cm,活塞及其上重物的总质量G1=195kg。当地的大气压力pb=102...

1、当您付费下载文档后,您只拥有了使用权限,并不意味着购买了版权,文档只能用于自身使用,不得用于其他商业用途(如 [转卖]进行直接盈利或[编辑后售卖]进行间接盈利)。
2、本站所有内容均由合作方或网友上传,本站不对文档的完整性、权威性及其观点立场正确性做任何保证或承诺!文档内容仅供研究参考,付费前请自行鉴别。
3、如文档内容存在违规,或者侵犯商业秘密、侵犯著作权等,请点击“违规举报”。

碎片内容

蜗牛文库的最新文档

二年级数学下册其中检测卷二年级数学下册其中检测卷附答案#期中测试卷.pdf
10.00金币
0下载
二年级数学下册期末质检卷(苏教版)二年级数学下册期末质检卷(苏教版)#期末复习 #期末测试卷 #二年级数学 #二年级数学下册#关注我持续更新小学知识.pdf
10.00金币
0下载
二年级数学下册期末混合运算专项练习二年级数学下册期末混合运算专项练习#二年级#二年级数学下册#关注我持续更新小学知识 #知识分享 #家长收藏孩子受益.pdf
10.00金币
1下载
二年级数学下册年月日三类周期问题解题方法二年级数学下册年月日三类周期问题解题方法#二年级#二年级数学下册#知识分享 #关注我持续更新小学知识 #家长收藏孩子受益.pdf
10.00金币
0下载
二年级数学下册解决问题专项训练二年级数学下册解决问题专项训练#专项训练#解决问题#二年级#二年级数学下册#知识分享.pdf
10.00金币
1下载
二年级数学下册还原问题二年级数学下册还原问题#二年级#二年级数学#关注我持续更新小学知识 #知识分享 #家长收藏孩子受益.pdf
10.00金币
1下载
二年级数学下册第六单元考试卷家长打印出来给孩子测试测试争取拿到高分!#小学二年级试卷分享 #二年级第六单考试数学 #第六单考试#二年级数学下册.pdf
10.00金币
0下载
二年级数学下册必背顺口溜口诀汇总二年级数学下册必背顺口溜口诀汇总#二年级#二年级数学下册 #知识分享 #家长收藏孩子受益 #关注我持续更新小学知识.pdf
10.00金币
0下载
二年级数学下册《重点难点思维题》两大问题解决技巧和方法巧算星期几解决周期问题还原问题强化思维训练老师精心整理家长可以打印出来给孩子练习#家长收藏孩子受益 #学霸秘籍 #思维训练 #二年级 #知识点总结.pdf
10.00金币
0下载
二年级数学下册 必背公式大全寒假提前背一背开学更轻松#二年级 #二年级数学 #二年级数学下册 #寒假充电计划 #公式.pdf
10.00金币
0下载
蜗牛文库+ 关注
实名认证
内容提供者

提供各种专业文档内容

确认删除?
QQ
  • QQ点击这里给我发消息
微信客服
  • 微信客服
回到顶部