电脑桌面
添加蜗牛文库到电脑桌面
安装后可以在桌面快捷访问

2021年一建-归纳总结-管理.pdfVIP免费

2021年一建-归纳总结-管理.pdf_第1页
2021年一建-归纳总结-管理.pdf_第2页
2021年一建-归纳总结-管理.pdf_第3页
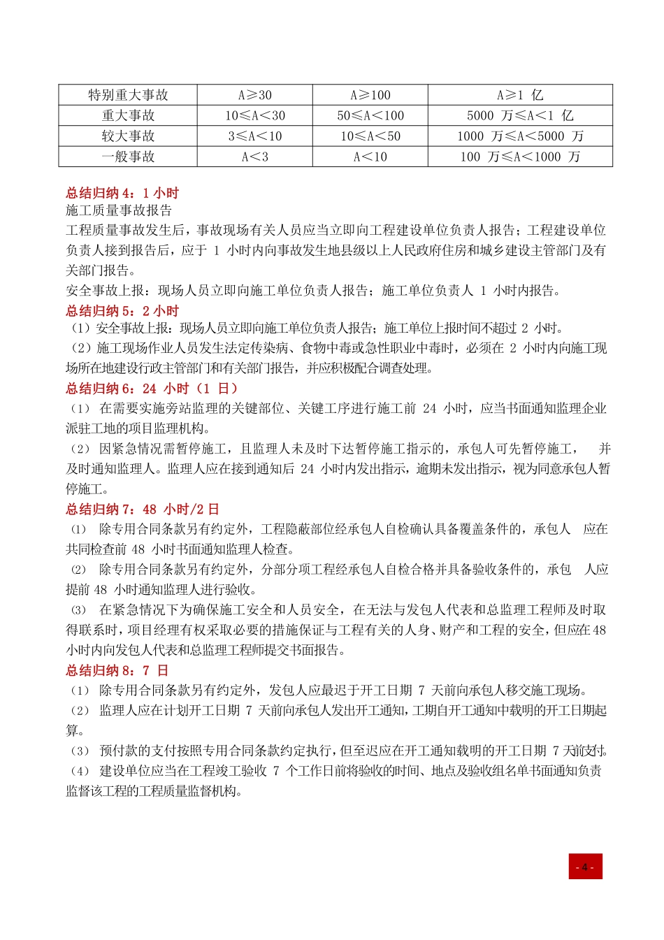
-2-2021年一建专属资料《建设工程项目管理》总结归纳学习时总结归纳,考试时厚积薄发提供高端面授精华视频+精准押题:一建、二建、咨询、监理、造价、环评、经济师、安全、房估、消防等QQ/VX:2069910086-3-总结归纳点1:百分数(1)ABC分类管理法:将其中累计频率0-80%定为A类问题,即主要问题,进行重点管理;将累计频率在80%-90%区间的问题定为B类问题,即次要问题,作为次重点管理;将其余累计频率在90%-100%区间的问题定为C类问题,即一般问题,按照常规适当加强管理。(2)具有符合规定条件的监督人员,人员数量由县级以上地方人民政府建设主管部门根据实际需要确定,监督人员应当占监督机构总人数的75%以上。(3)设备采购合同价款的支付一般分三次:①设备制造前,采购方支付设备价格的10%作为预付款。②供货方按照交货顺序在规定的时间内将货物送达交货地点,采购方支付该批设备价的80%。③剩余的10%作为设备保证金,待保证期满,采购方签发最终验收证书后支付。(4)成本加奖金合同中奖金是根据报价书中的成本估算指标制定的,在合同中对这个估算指标规定一个底点和顶点,分别为工程成本估算的60%-75%和110%-135%。(5)根据《工程建设项目施工招标投标办法》规定,施工投标保证金的数额一般不得超过投标总价的2%,但最高不得超过80万元人民币。投标保证金有效期应当超出投标有效期三十天。(6)根据《中华人民共和国招标投标法实施条例》,投标保证金不得超过招标项目估算价的2%。投标保证金有效期应当与投标有效期一致。(7)根据《工程建设项目勘察设计招标投标办法》规定,招标文件要求投标人提交投标保证金的,保证金数额一般不超过勘察设计费投标报价的2%,最多不超过10万元人民币。国际上常见的投标担保的保证金数额为2%-5%。(8)根据《建设工程施工合同(示范文本)》GF-2017-0201第1(5)(3)2条,发包人累计扣留的质量保证金不得超过工程价款结算总额的3%。(9)履约保证金不得超过中标合同金额的10%。总结归纳点2:次数/个数/(1)通过资格预审的投标申请人少于3个的,应当重新进行资格预审。(2)劳动合同一式三份,双方当事人各持一份,劳动者所在工地保留一份备查。(3)混凝土预制构件吊运应根据构件的形状、尺寸、重量和作业半径等要求选择吊具和起重设备,预制柱的吊点数量、位置应经计算确定,吊索水平夹角不宜小于60°,不应小于45°。(4)预制构件检验数量:同一类型预制构件不超过1000个为一批,每批随机抽取1个构构件进行结构性能检验。(...

1、当您付费下载文档后,您只拥有了使用权限,并不意味着购买了版权,文档只能用于自身使用,不得用于其他商业用途(如 [转卖]进行直接盈利或[编辑后售卖]进行间接盈利)。
2、本站所有内容均由合作方或网友上传,本站不对文档的完整性、权威性及其观点立场正确性做任何保证或承诺!文档内容仅供研究参考,付费前请自行鉴别。
3、如文档内容存在违规,或者侵犯商业秘密、侵犯著作权等,请点击“违规举报”。

碎片内容

蜗牛文库的最新文档

二年级数学下册其中检测卷二年级数学下册其中检测卷附答案#期中测试卷.pdf
10.00金币
0下载
二年级数学下册期末质检卷(苏教版)二年级数学下册期末质检卷(苏教版)#期末复习 #期末测试卷 #二年级数学 #二年级数学下册#关注我持续更新小学知识.pdf
10.00金币
0下载
二年级数学下册期末混合运算专项练习二年级数学下册期末混合运算专项练习#二年级#二年级数学下册#关注我持续更新小学知识 #知识分享 #家长收藏孩子受益.pdf
10.00金币
1下载
二年级数学下册年月日三类周期问题解题方法二年级数学下册年月日三类周期问题解题方法#二年级#二年级数学下册#知识分享 #关注我持续更新小学知识 #家长收藏孩子受益.pdf
10.00金币
0下载
二年级数学下册解决问题专项训练二年级数学下册解决问题专项训练#专项训练#解决问题#二年级#二年级数学下册#知识分享.pdf
10.00金币
1下载
二年级数学下册还原问题二年级数学下册还原问题#二年级#二年级数学#关注我持续更新小学知识 #知识分享 #家长收藏孩子受益.pdf
10.00金币
1下载
二年级数学下册第六单元考试卷家长打印出来给孩子测试测试争取拿到高分!#小学二年级试卷分享 #二年级第六单考试数学 #第六单考试#二年级数学下册.pdf
10.00金币
0下载
二年级数学下册必背顺口溜口诀汇总二年级数学下册必背顺口溜口诀汇总#二年级#二年级数学下册 #知识分享 #家长收藏孩子受益 #关注我持续更新小学知识.pdf
10.00金币
0下载
二年级数学下册《重点难点思维题》两大问题解决技巧和方法巧算星期几解决周期问题还原问题强化思维训练老师精心整理家长可以打印出来给孩子练习#家长收藏孩子受益 #学霸秘籍 #思维训练 #二年级 #知识点总结.pdf
10.00金币
0下载
二年级数学下册 必背公式大全寒假提前背一背开学更轻松#二年级 #二年级数学 #二年级数学下册 #寒假充电计划 #公式.pdf
10.00金币
0下载
蜗牛文库+ 关注
实名认证
内容提供者

提供各种专业文档内容

确认删除?
QQ
  • QQ点击这里给我发消息
微信客服
  • 微信客服
回到顶部