电脑桌面
添加蜗牛文库到电脑桌面
安装后可以在桌面快捷访问

882高分子物理B卷.pdfVIP免费

882高分子物理B卷.pdf_第1页
882高分子物理B卷.pdf_第2页
882高分子物理B卷.pdf_第3页
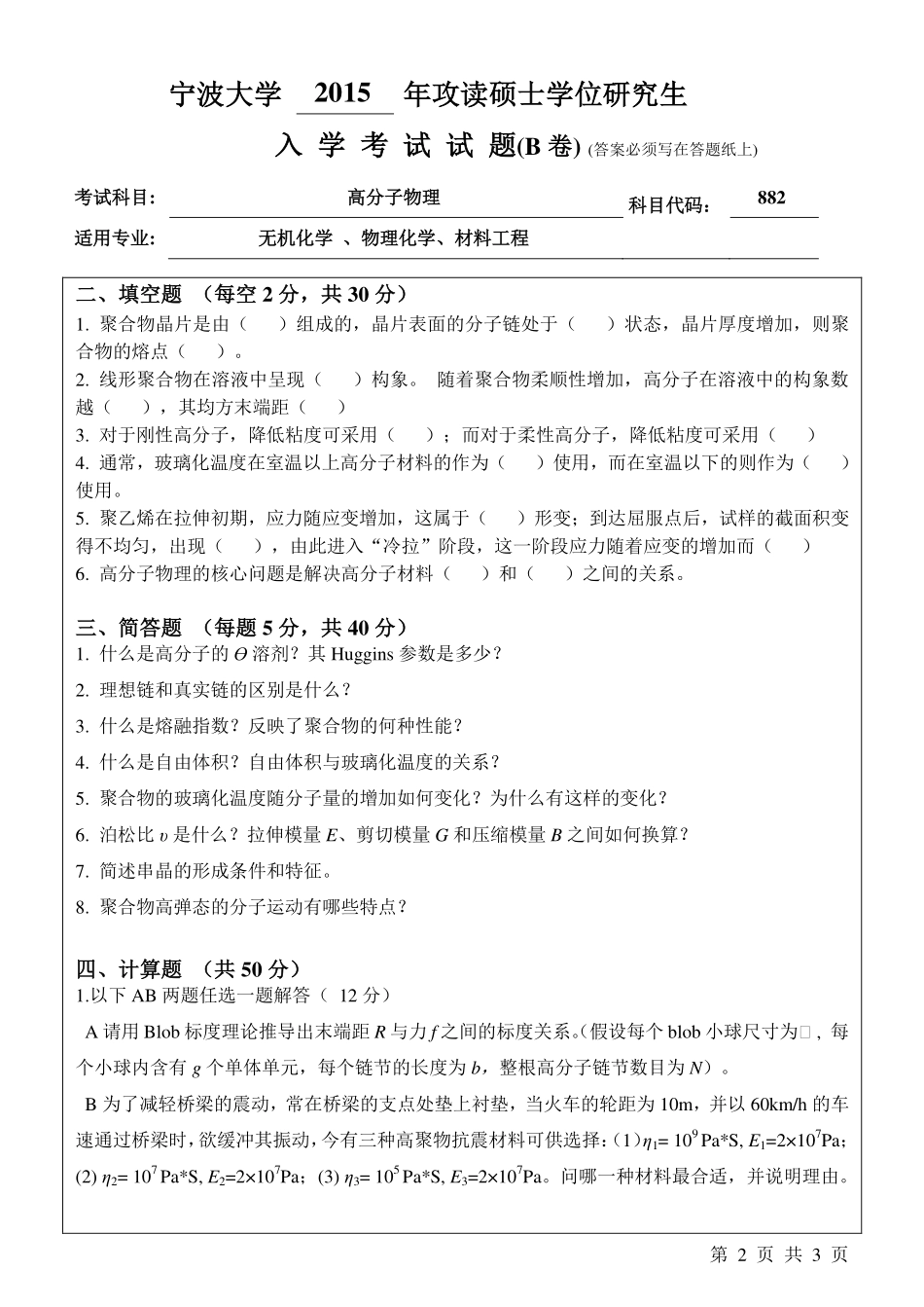
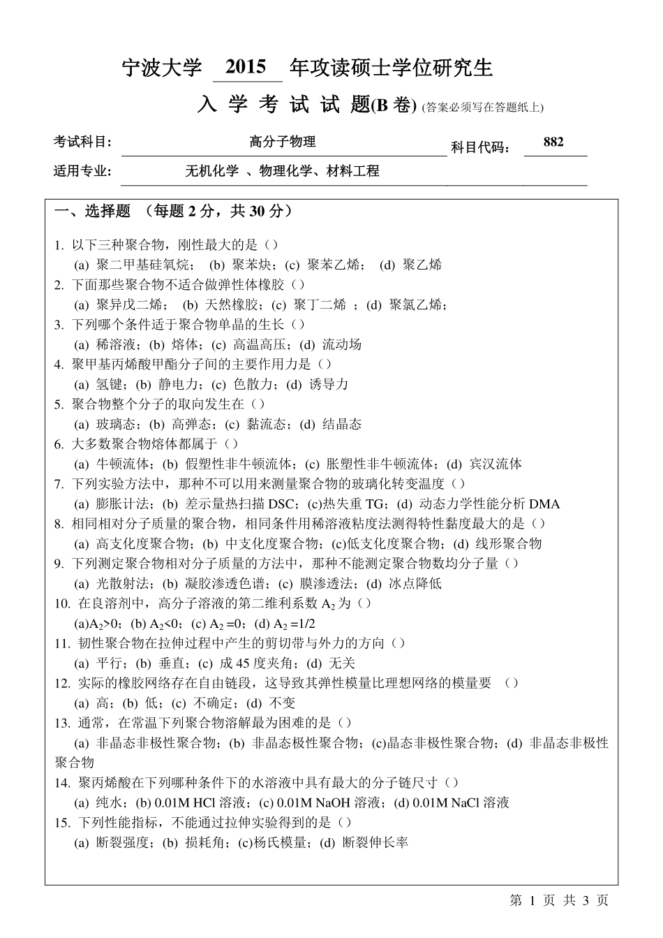
宁波大学2015年攻读硕士学位研究生入学考试试题(B卷)(答案必须写在答题纸上)考试科目:高分子物理科目代码:882适用专业:无机化学、物理化学、材料工程第1页共3页一、选择题(每题2分,共30分)1.以下三种聚合物,刚性最大的是()(a)聚二甲基硅氧烷;(b)聚苯炔;(c)聚苯乙烯;(d)聚乙烯2.下面那些聚合物不适合做弹性体橡胶()(a)聚异戊二烯;(b)天然橡胶;(c)聚丁二烯;(d)聚氯乙烯;3.下列哪个条件适于聚合物单晶的生长()(a)稀溶液;(b)熔体;(c)高温高压;(d)流动场4.聚甲基丙烯酸甲酯分子间的主要作用力是()(a)氢键;(b)静电力;(c)色散力;(d)诱导力5.聚合物整个分子的取向发生在()(a)玻璃态;(b)高弹态;(c)黏流态;(d)结晶态6.大多数聚合物熔体都属于()(a)牛顿流体;(b)假塑性非牛顿流体;(c)胀塑性非牛顿流体;(d)宾汉流体7.下列实验方法中,那种不可以用来测量聚合物的玻璃化转变温度()(a)膨胀计法;(b)差示量热扫描DSC;(c)热失重TG;(d)动态力学性能分析DMA8.相同相对分子质量的聚合物,相同条件用稀溶液粘度法测得特性黏度最大的是()(a)高支化度聚合物;(b)中支化度聚合物;(c)低支化度聚合物;(d)线形聚合物9.下列测定聚合物相对分子质量的方法中,那种不能测定聚合物数均分子量()(a)光散射法;(b)凝胶渗透色谱;(c)膜渗透法;(d)冰点降低10.在良溶剂中,高分子溶液的第二维利系数A2为()(a)A2>0;(b)A2<0;(c)A2=0;(d)A2=1/211.韧性聚合物在拉伸过程中产生的剪切带与外力的方向()(a)平行;(b)垂直;(c)成45度夹角;(d)无关12.实际的橡胶网络存在自由链段,这导致其弹性模量比理想网络的模量要()(a)高;(b)低;(c)不确定;(d)不变13.通常,在常温下列聚合物溶解最为困难的是()(a)非晶态非极性聚合物;(b)非晶态极性聚合物;(c)晶态非极性聚合物;(d)非晶态非极性聚合物14.聚丙烯酸在下列哪种条件下的水溶液中具有最大的分子链尺寸()(a)纯水;(b)0.01MHCl溶液;(c)0.01MNaOH溶液;(d)0.01MNaCl溶液15.下列性能指标,不能通过拉伸实验得到的是()(a)断裂强度;(b)损耗角;(c)杨氏模量;(d)断裂伸长率宁波大学2015年攻读硕士学位研究生入学考试试题(B卷)(答案必须写在答题纸上)考试科目:高分子物理科目代码:882适用专业:无机化学、物理化学、材料工程第2页共3页二、填空题(每空2分,共30分)1.聚合物晶片是由()组成的,晶片表面的分子链处于()状态,晶片厚度增加,则聚合物的熔点()。2.线形聚合物在溶...

1、当您付费下载文档后,您只拥有了使用权限,并不意味着购买了版权,文档只能用于自身使用,不得用于其他商业用途(如 [转卖]进行直接盈利或[编辑后售卖]进行间接盈利)。
2、本站所有内容均由合作方或网友上传,本站不对文档的完整性、权威性及其观点立场正确性做任何保证或承诺!文档内容仅供研究参考,付费前请自行鉴别。
3、如文档内容存在违规,或者侵犯商业秘密、侵犯著作权等,请点击“违规举报”。

碎片内容

蜗牛文库的最新文档

二年级数学下册其中检测卷二年级数学下册其中检测卷附答案#期中测试卷.pdf
10.00金币
0下载
二年级数学下册期末质检卷(苏教版)二年级数学下册期末质检卷(苏教版)#期末复习 #期末测试卷 #二年级数学 #二年级数学下册#关注我持续更新小学知识.pdf
10.00金币
0下载
二年级数学下册期末混合运算专项练习二年级数学下册期末混合运算专项练习#二年级#二年级数学下册#关注我持续更新小学知识 #知识分享 #家长收藏孩子受益.pdf
10.00金币
1下载
二年级数学下册年月日三类周期问题解题方法二年级数学下册年月日三类周期问题解题方法#二年级#二年级数学下册#知识分享 #关注我持续更新小学知识 #家长收藏孩子受益.pdf
10.00金币
0下载
二年级数学下册解决问题专项训练二年级数学下册解决问题专项训练#专项训练#解决问题#二年级#二年级数学下册#知识分享.pdf
10.00金币
1下载
二年级数学下册还原问题二年级数学下册还原问题#二年级#二年级数学#关注我持续更新小学知识 #知识分享 #家长收藏孩子受益.pdf
10.00金币
1下载
二年级数学下册第六单元考试卷家长打印出来给孩子测试测试争取拿到高分!#小学二年级试卷分享 #二年级第六单考试数学 #第六单考试#二年级数学下册.pdf
10.00金币
0下载
二年级数学下册必背顺口溜口诀汇总二年级数学下册必背顺口溜口诀汇总#二年级#二年级数学下册 #知识分享 #家长收藏孩子受益 #关注我持续更新小学知识.pdf
10.00金币
0下载
二年级数学下册《重点难点思维题》两大问题解决技巧和方法巧算星期几解决周期问题还原问题强化思维训练老师精心整理家长可以打印出来给孩子练习#家长收藏孩子受益 #学霸秘籍 #思维训练 #二年级 #知识点总结.pdf
10.00金币
0下载
二年级数学下册 必背公式大全寒假提前背一背开学更轻松#二年级 #二年级数学 #二年级数学下册 #寒假充电计划 #公式.pdf
10.00金币
0下载
蜗牛文库+ 关注
实名认证
内容提供者

提供各种专业文档内容

确认删除?
QQ
  • QQ点击这里给我发消息
微信客服
  • 微信客服
回到顶部