电脑桌面
添加蜗牛文库到电脑桌面
安装后可以在桌面快捷访问

840学前教育史(A卷).pdfVIP免费

840学前教育史(A卷).pdf_第1页
840学前教育史(A卷).pdf_第2页
840学前教育史(A卷).pdf_第3页
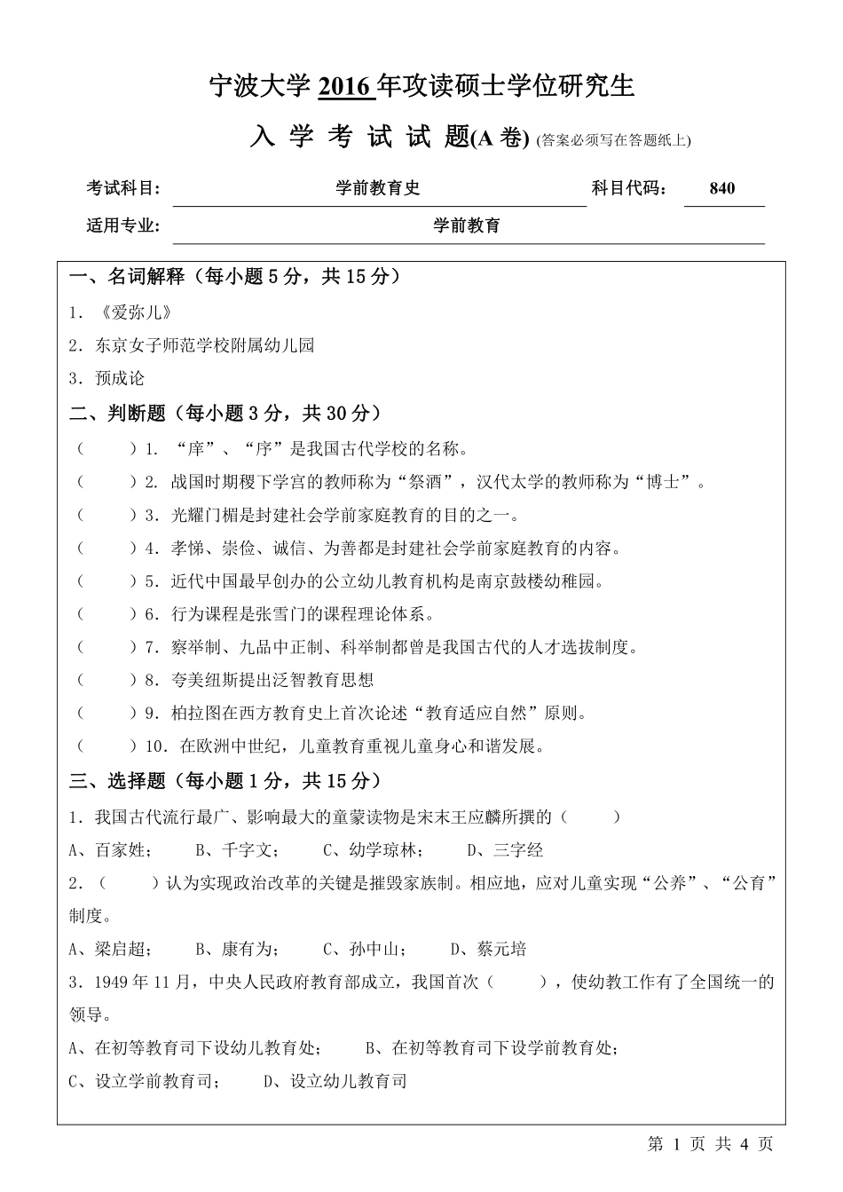
宁波大学2016年攻读硕士学位研究生入学考试试题(A卷)(答案必须写在答题纸上)考试科目:学前教育史科目代码:840适用专业:学前教育第1页共4页一、名词解释(每小题5分,共15分)1.《爱弥儿》2.东京女子师范学校附属幼儿园3.预成论二、判断题(每小题3分,共30分)()1.“庠”、“序”是我国古代学校的名称。()2.战国时期稷下学宫的教师称为“祭酒”,汉代太学的教师称为“博士”。()3.光耀门楣是封建社会学前家庭教育的目的之一。()4.孝悌、崇俭、诚信、为善都是封建社会学前家庭教育的内容。()5.近代中国最早创办的公立幼儿教育机构是南京鼓楼幼稚园。()6.行为课程是张雪门的课程理论体系。()7.察举制、九品中正制、科举制都曾是我国古代的人才选拔制度。()8.夸美纽斯提出泛智教育思想()9.柏拉图在西方教育史上首次论述“教育适应自然”原则。()10.在欧洲中世纪,儿童教育重视儿童身心和谐发展。三、选择题(每小题1分,共15分)1.我国古代流行最广、影响最大的童蒙读物是宋末王应麟所撰的()A、百家姓;B、千字文;C、幼学琼林;D、三字经2.()认为实现政治改革的关键是摧毁家族制。相应地,应对儿童实现“公养”、“公育”制度。A、梁启超;B、康有为;C、孙中山;D、蔡元培3.1949年11月,中央人民政府教育部成立,我国首次(),使幼教工作有了全国统一的领导。A、在初等教育司下设幼儿教育处;B、在初等教育司下设学前教育处;C、设立学前教育司;D、设立幼儿教育司宁波大学2016年攻读硕士学位研究生入学考试试题(A卷)(答案必须写在答题纸上)考试科目:学前教育史科目代码:840适用专业:学前教育第2页共4页4.古代()人家庭教育注意培养孩子们勇敢、坚韧、顺从和爱国的思想品德。A、雅典;B、印度;C、斯巴达;D、巴比伦5.蒙台梭利强调以()作为课程,希望以此发展儿童的创造力和思想力。A、教具;B、恩物;C、游戏;D、作业6.亚里士多德强调“教育应由()规定”,这是西方教育史上“教育立法”思想的开端。A、政治;B、政府;C、国家;D、法律7.苏联1989年制定的()反对将童年仅仅看成是未来生活的预备,而忽视童年期自身价值的观点。A、《托儿所—幼儿园统一教学大纲》;B、《学前教育构想》C、《幼儿园规程》;D、《青少年》8.洛克的()明确提出了他的绅士教育思想体系。A、爱弥儿;B、教育漫话;C、大教学论;D、林哈德和葛杜德9.儿童救济基金会发起的,以为幼儿提供游戏场所为明确目标、以大城...

1、当您付费下载文档后,您只拥有了使用权限,并不意味着购买了版权,文档只能用于自身使用,不得用于其他商业用途(如 [转卖]进行直接盈利或[编辑后售卖]进行间接盈利)。
2、本站所有内容均由合作方或网友上传,本站不对文档的完整性、权威性及其观点立场正确性做任何保证或承诺!文档内容仅供研究参考,付费前请自行鉴别。
3、如文档内容存在违规,或者侵犯商业秘密、侵犯著作权等,请点击“违规举报”。

碎片内容

蜗牛文库的最新文档

二年级数学下册其中检测卷二年级数学下册其中检测卷附答案#期中测试卷.pdf
10.00金币
0下载
二年级数学下册期末质检卷(苏教版)二年级数学下册期末质检卷(苏教版)#期末复习 #期末测试卷 #二年级数学 #二年级数学下册#关注我持续更新小学知识.pdf
10.00金币
0下载
二年级数学下册期末混合运算专项练习二年级数学下册期末混合运算专项练习#二年级#二年级数学下册#关注我持续更新小学知识 #知识分享 #家长收藏孩子受益.pdf
10.00金币
1下载
二年级数学下册年月日三类周期问题解题方法二年级数学下册年月日三类周期问题解题方法#二年级#二年级数学下册#知识分享 #关注我持续更新小学知识 #家长收藏孩子受益.pdf
10.00金币
0下载
二年级数学下册解决问题专项训练二年级数学下册解决问题专项训练#专项训练#解决问题#二年级#二年级数学下册#知识分享.pdf
10.00金币
1下载
二年级数学下册还原问题二年级数学下册还原问题#二年级#二年级数学#关注我持续更新小学知识 #知识分享 #家长收藏孩子受益.pdf
10.00金币
1下载
二年级数学下册第六单元考试卷家长打印出来给孩子测试测试争取拿到高分!#小学二年级试卷分享 #二年级第六单考试数学 #第六单考试#二年级数学下册.pdf
10.00金币
0下载
二年级数学下册必背顺口溜口诀汇总二年级数学下册必背顺口溜口诀汇总#二年级#二年级数学下册 #知识分享 #家长收藏孩子受益 #关注我持续更新小学知识.pdf
10.00金币
0下载
二年级数学下册《重点难点思维题》两大问题解决技巧和方法巧算星期几解决周期问题还原问题强化思维训练老师精心整理家长可以打印出来给孩子练习#家长收藏孩子受益 #学霸秘籍 #思维训练 #二年级 #知识点总结.pdf
10.00金币
0下载
二年级数学下册 必背公式大全寒假提前背一背开学更轻松#二年级 #二年级数学 #二年级数学下册 #寒假充电计划 #公式.pdf
10.00金币
0下载
蜗牛文库+ 关注
实名认证
内容提供者

提供各种专业文档内容

确认删除?
QQ
  • QQ点击这里给我发消息
微信客服
  • 微信客服
回到顶部