电脑桌面
添加蜗牛文库到电脑桌面
安装后可以在桌面快捷访问

682高分子化学A卷.pdfVIP免费

682高分子化学A卷.pdf_第1页
682高分子化学A卷.pdf_第2页
682高分子化学A卷.pdf_第3页
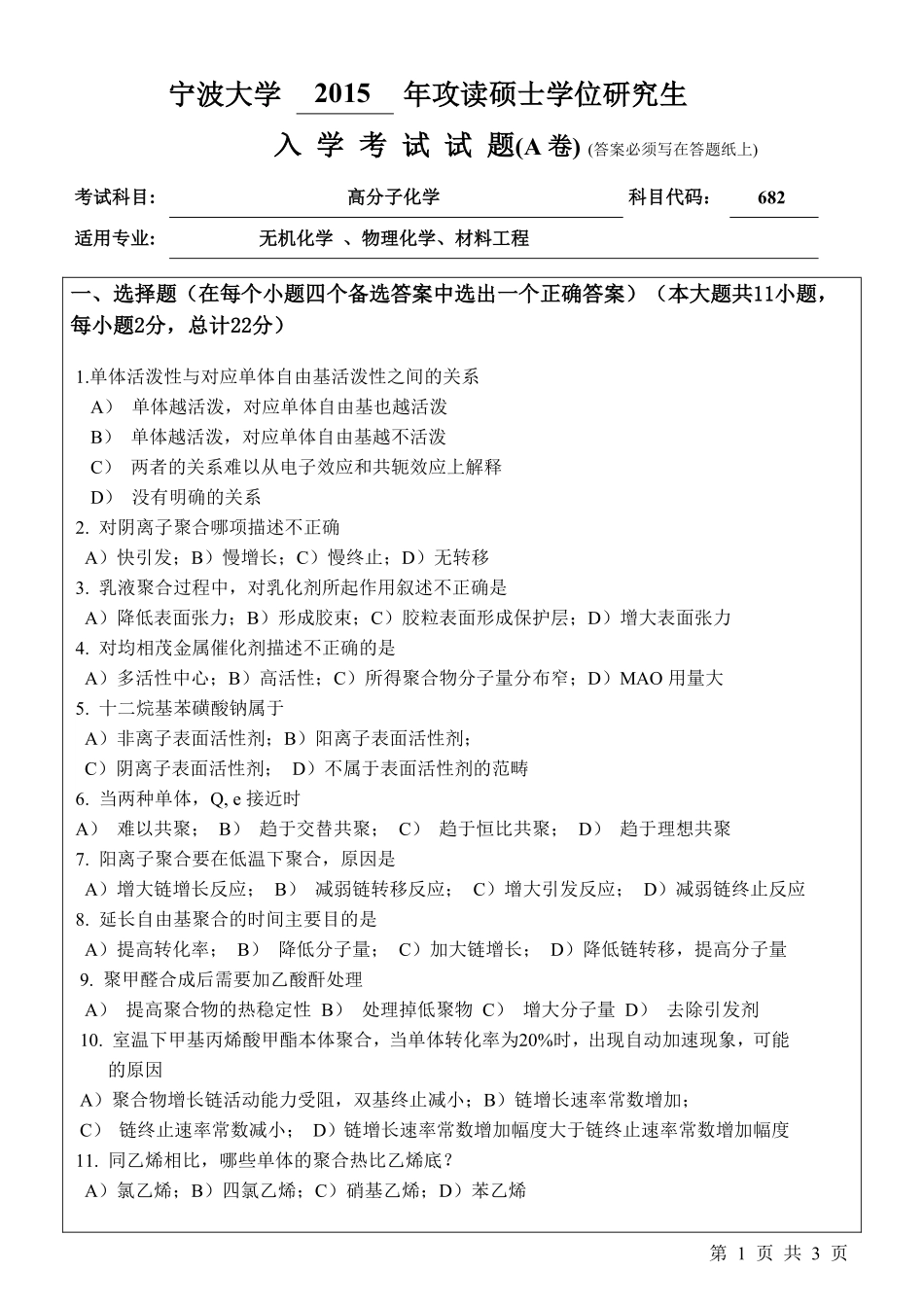
宁波大学2015年攻读硕士学位研究生入学考试试题(A卷)(答案必须写在答题纸上)考试科目:高分子化学科目代码:682适用专业:无机化学、物理化学、材料工程第1页共3页一、选择题(在每个小题四个备选答案中选出一个正确答案)(本大题共11小题,每小题2分,总计22分)1.单体活泼性与对应单体自由基活泼性之间的关系A)单体越活泼,对应单体自由基也越活泼B)单体越活泼,对应单体自由基越不活泼C)两者的关系难以从电子效应和共轭效应上解释D)没有明确的关系2.对阴离子聚合哪项描述不正确A)快引发;B)慢增长;C)慢终止;D)无转移3.乳液聚合过程中,对乳化剂所起作用叙述不正确是A)降低表面张力;B)形成胶束;C)胶粒表面形成保护层;D)增大表面张力4.对均相茂金属催化剂描述不正确的是A)多活性中心;B)高活性;C)所得聚合物分子量分布窄;D)MAO用量大5.十二烷基苯磺酸钠属于A)非离子表面活性剂;B)阳离子表面活性剂;C)阴离子表面活性剂;D)不属于表面活性剂的范畴6.当两种单体,Q,e接近时A)难以共聚;B)趋于交替共聚;C)趋于恒比共聚;D)趋于理想共聚7.阳离子聚合要在低温下聚合,原因是A)增大链增长反应;B)减弱链转移反应;C)增大引发反应;D)减弱链终止反应8.延长自由基聚合的时间主要目的是A)提高转化率;B)降低分子量;C)加大链增长;D)降低链转移,提高分子量9.聚甲醛合成后需要加乙酸酐处理A)提高聚合物的热稳定性B)处理掉低聚物C)增大分子量D)去除引发剂10.室温下甲基丙烯酸甲酯本体聚合,当单体转化率为20%时,出现自动加速现象,可能的原因A)聚合物增长链活动能力受阻,双基终止减小;B)链增长速率常数增加;C)链终止速率常数减小;D)链增长速率常数增加幅度大于链终止速率常数增加幅度11.同乙烯相比,哪些单体的聚合热比乙烯底?A)氯乙烯;B)四氯乙烯;C)硝基乙烯;D)苯乙烯宁波大学2015年攻读硕士学位研究生入学考试试题(A卷)(答案必须写在答题纸上)考试科目:高分子化学科目代码:682适用专业:无机化学、物理化学、材料工程第2页共3页二、填空题(本大题总计14分,每空1分)1.传统的自由基聚合有、、、乳液聚合四种聚合方法,工业上生产聚氯乙烯主要采用方法生产。2.苯乙烯在储存过程中,为防止聚合通常加入,因此聚合之前要用溶液洗涤,然后再水洗。3.Lewis酸通常作为型聚合的引发剂。4.亲水亲油平衡值(HLB)越大,表示表面活性剂亲油性。5.塑料的玻璃化温度室温,橡胶的玻璃化温度室温。6.自由...

1、当您付费下载文档后,您只拥有了使用权限,并不意味着购买了版权,文档只能用于自身使用,不得用于其他商业用途(如 [转卖]进行直接盈利或[编辑后售卖]进行间接盈利)。
2、本站所有内容均由合作方或网友上传,本站不对文档的完整性、权威性及其观点立场正确性做任何保证或承诺!文档内容仅供研究参考,付费前请自行鉴别。
3、如文档内容存在违规,或者侵犯商业秘密、侵犯著作权等,请点击“违规举报”。

碎片内容

蜗牛文库的最新文档

二年级数学下册其中检测卷二年级数学下册其中检测卷附答案#期中测试卷.pdf
10.00金币
0下载
二年级数学下册期末质检卷(苏教版)二年级数学下册期末质检卷(苏教版)#期末复习 #期末测试卷 #二年级数学 #二年级数学下册#关注我持续更新小学知识.pdf
10.00金币
0下载
二年级数学下册期末混合运算专项练习二年级数学下册期末混合运算专项练习#二年级#二年级数学下册#关注我持续更新小学知识 #知识分享 #家长收藏孩子受益.pdf
10.00金币
1下载
二年级数学下册年月日三类周期问题解题方法二年级数学下册年月日三类周期问题解题方法#二年级#二年级数学下册#知识分享 #关注我持续更新小学知识 #家长收藏孩子受益.pdf
10.00金币
0下载
二年级数学下册解决问题专项训练二年级数学下册解决问题专项训练#专项训练#解决问题#二年级#二年级数学下册#知识分享.pdf
10.00金币
1下载
二年级数学下册还原问题二年级数学下册还原问题#二年级#二年级数学#关注我持续更新小学知识 #知识分享 #家长收藏孩子受益.pdf
10.00金币
1下载
二年级数学下册第六单元考试卷家长打印出来给孩子测试测试争取拿到高分!#小学二年级试卷分享 #二年级第六单考试数学 #第六单考试#二年级数学下册.pdf
10.00金币
0下载
二年级数学下册必背顺口溜口诀汇总二年级数学下册必背顺口溜口诀汇总#二年级#二年级数学下册 #知识分享 #家长收藏孩子受益 #关注我持续更新小学知识.pdf
10.00金币
0下载
二年级数学下册《重点难点思维题》两大问题解决技巧和方法巧算星期几解决周期问题还原问题强化思维训练老师精心整理家长可以打印出来给孩子练习#家长收藏孩子受益 #学霸秘籍 #思维训练 #二年级 #知识点总结.pdf
10.00金币
0下载
二年级数学下册 必背公式大全寒假提前背一背开学更轻松#二年级 #二年级数学 #二年级数学下册 #寒假充电计划 #公式.pdf
10.00金币
0下载
蜗牛文库+ 关注
实名认证
内容提供者

提供各种专业文档内容

确认删除?
QQ
  • QQ点击这里给我发消息
微信客服
  • 微信客服
回到顶部