电脑桌面
添加蜗牛文库到电脑桌面
安装后可以在桌面快捷访问

00930_监所法律文书.docVIP免费

00930_监所法律文书.doc_第1页
00930_监所法律文书.doc_第2页
00930_监所法律文书.doc_第3页
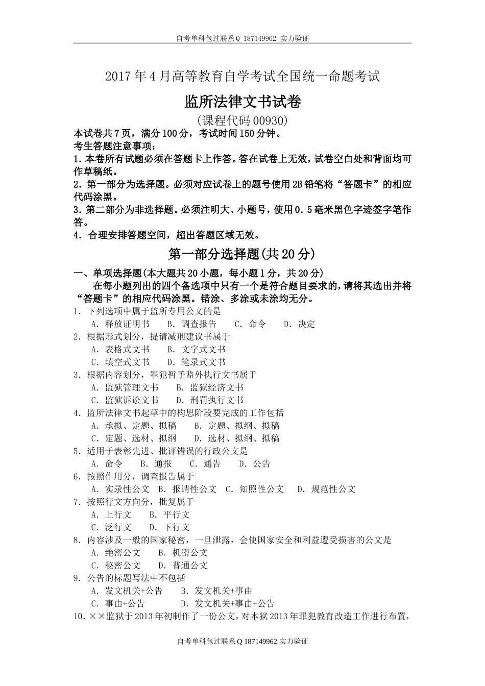
自考单科包过联系Q187149962实力验证2017年4月高等教育自学考试全国统一命题考试监所法律文书试卷(课程代码00930)本试卷共7页,满分l00分,考试时间l50分钟。考生答题注意事项:1.本卷所有试题必须在答题卡上作答。答在试卷上无效,试卷空白处和背面均可作草稿纸。2.第一部分为选择题。必须对应试卷上的题号使用2B铅笔将“答题卡”的相应代码涂黑。3.第二部分为非选择题。必须注明大、小题号,使用0.5毫米黑色字迹签字笔作答。4.合理安排答题空间,超出答题区域无效。第一部分选择题(共20分)一、单项选择题(本大题共20小题,每小题l分,共20分)在每小题列出的四个备选项中只有一个是符合题目要求的,请将其选出并将“答题卡”的相应代码涂黑。错涂、多涂或未涂均无分。1.下列选项中属于监所专用公文的是A.释放证明书B.调查报告C.命令D.决定2.根据形式划分,提请减刑建议书属于A.表格式文书B.文字式文书C.填空式文书D.笔录式文书3.根据内容划分,罪犯暂予监外执行文书属于A.监狱管理文书B.监狱经济文书C.监狱诉讼文书D.刑罚执行文书4.监所法律文书起草中的构思阶段要完成的工作包括A.承拟、定题、拟稿B.定题、拟纲、拟稿C.定题、选材、拟纲D.选材、拟纲、拟稿5.适用于表彰先进、批评错误的行政公文是A.命令B.通报C.通告D.公告6.按照作用分,调查报告属于A.实录性公文B.报请性公文C.知照性公文D.规范性公文7.按照行文方向分,批复属于A.上行文B.平行文C.泛行文D.下行文8.内容涉及一般的国家秘密,一旦泄露,会使国家安全和利益遭受损害的公文是A.绝密公文B.机密公文C.秘密公文D.普通公文9.公告的标题写法中不包括A.发文机关+公告B.发文机关+事由C.事由+公告D.发文机关+事由+公告10.××监狱于2013年初制作了一份公文,对本狱2013年罪犯教育改造工作进行布置,自考单科包过联系Q187149962实力验证自考单科包过联系Q187149962实力验证提出要求和措施,此文书是A.总结B.通知C.通报D.计划11.简报的三个组成部分是A.报头、标题和正文B.标题、正文和结尾C.报头、报核和报尾D.报头、正文和结尾12.××市人民政府按照法律程序向同级人大常委会提请审议事项时,撰制的行政公文是A.议案B.意见C.请示D.决定13.对罪犯刑事判决提请处理意见书属于A.刑罚执行文书B.狱政管理文书C.监狱诉讼文书D.监狱侦查文书14.提请假释建议书的三个组成部分是A.首部、正文、送达单位B.文书名称、文书字...

1、当您付费下载文档后,您只拥有了使用权限,并不意味着购买了版权,文档只能用于自身使用,不得用于其他商业用途(如 [转卖]进行直接盈利或[编辑后售卖]进行间接盈利)。
2、本站所有内容均由合作方或网友上传,本站不对文档的完整性、权威性及其观点立场正确性做任何保证或承诺!文档内容仅供研究参考,付费前请自行鉴别。
3、如文档内容存在违规,或者侵犯商业秘密、侵犯著作权等,请点击“违规举报”。

碎片内容

蜗牛文库的最新文档

二年级数学下册其中检测卷二年级数学下册其中检测卷附答案#期中测试卷.pdf
10.00金币
0下载
二年级数学下册期末质检卷(苏教版)二年级数学下册期末质检卷(苏教版)#期末复习 #期末测试卷 #二年级数学 #二年级数学下册#关注我持续更新小学知识.pdf
10.00金币
0下载
二年级数学下册期末混合运算专项练习二年级数学下册期末混合运算专项练习#二年级#二年级数学下册#关注我持续更新小学知识 #知识分享 #家长收藏孩子受益.pdf
10.00金币
1下载
二年级数学下册年月日三类周期问题解题方法二年级数学下册年月日三类周期问题解题方法#二年级#二年级数学下册#知识分享 #关注我持续更新小学知识 #家长收藏孩子受益.pdf
10.00金币
0下载
二年级数学下册解决问题专项训练二年级数学下册解决问题专项训练#专项训练#解决问题#二年级#二年级数学下册#知识分享.pdf
10.00金币
1下载
二年级数学下册还原问题二年级数学下册还原问题#二年级#二年级数学#关注我持续更新小学知识 #知识分享 #家长收藏孩子受益.pdf
10.00金币
1下载
二年级数学下册第六单元考试卷家长打印出来给孩子测试测试争取拿到高分!#小学二年级试卷分享 #二年级第六单考试数学 #第六单考试#二年级数学下册.pdf
10.00金币
0下载
二年级数学下册必背顺口溜口诀汇总二年级数学下册必背顺口溜口诀汇总#二年级#二年级数学下册 #知识分享 #家长收藏孩子受益 #关注我持续更新小学知识.pdf
10.00金币
0下载
二年级数学下册《重点难点思维题》两大问题解决技巧和方法巧算星期几解决周期问题还原问题强化思维训练老师精心整理家长可以打印出来给孩子练习#家长收藏孩子受益 #学霸秘籍 #思维训练 #二年级 #知识点总结.pdf
10.00金币
0下载
二年级数学下册 必背公式大全寒假提前背一背开学更轻松#二年级 #二年级数学 #二年级数学下册 #寒假充电计划 #公式.pdf
10.00金币
0下载
蜗牛文库+ 关注
实名认证
内容提供者

提供各种专业文档内容

确认删除?
QQ
  • QQ点击这里给我发消息
微信客服
  • 微信客服
回到顶部