电脑桌面
添加蜗牛文库到电脑桌面
安装后可以在桌面快捷访问

00889_经济学二.docVIP免费

00889_经济学二.doc_第1页
00889_经济学二.doc_第2页
00889_经济学二.doc_第3页
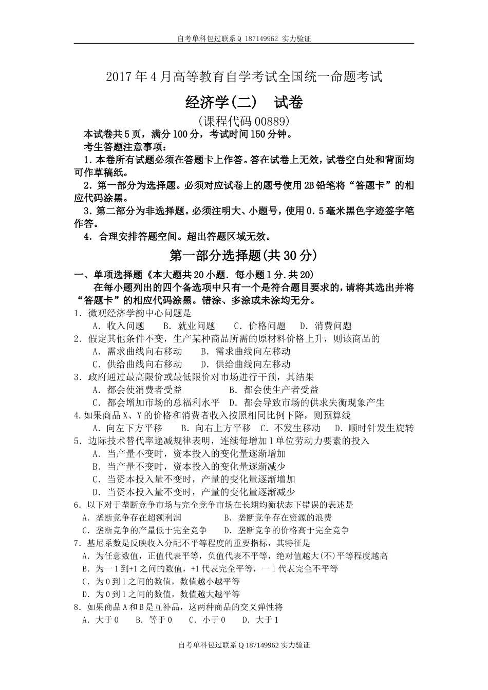
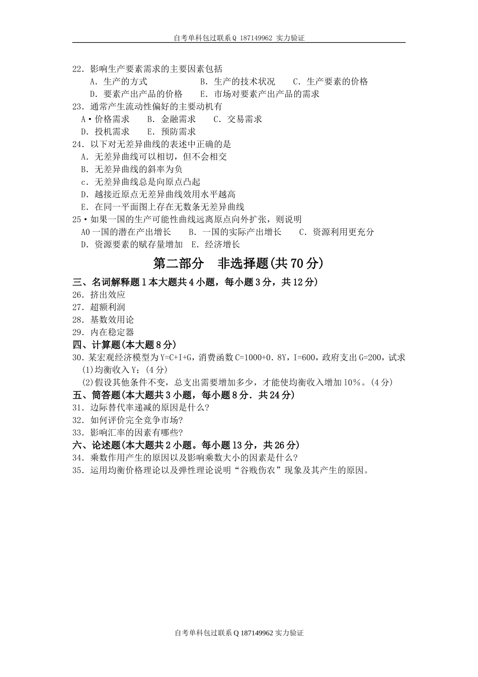
自考单科包过联系Q187149962实力验证2017年4月高等教育自学考试全国统一命题考试经济学(二)试卷(课程代码00889)本试卷共5页,满分l00分,考试时间l50分钟。考生答题注意事项:1.本卷所有试题必须在答题卡上作答。答在试卷上无效,试卷空白处和背面均可作草稿纸。2.第一部分为选择题。必须对应试卷上的题号使用2B铅笔将“答题卡”的相应代码涂黑。3.第二部分为非选择题。必须注明大、小题号,使用0.5毫米黑色字迹签字笔作答。4.合理安排答题空间。超出答题区域无效。第一部分选择题(共30分)一、单项选择题《本大题共20小题.每小题l分.共20)在每小题列出的四个备选项中只有一个是符合题目要求的,请将其选出并将“答题卡”的相应代码涂黑。错涂、多涂或未涂均无分。1.微观经济学韵中心问题是A.收入问题B.就业问题C.价格问题D.消费问题2.假定其他条件不变,生产某种商品所需的原材料价格上升,则该商品的A.需求曲线向右移动B.需求曲线向左移动C.供给曲线向右移动D.供给曲线向左移动3.政府通过最高限价或最低限价对市场进行干预,其结果A.都会使消费者受益B.都会使生产者受益C.都会增加市场的总福利水平D.都会导致市场的供求失衡现象产生4.如果商品X、Y的价格和消费者收入按照相同比例下降,则预算线A.向左下方平移B.向右上方平移C.不发生移动D.顺时针发生旋转5.边际技术替代率递减规律表明,连续每增加l单位劳动力要素的投入A.当产量不变时,资本投入的变化量逐渐增加B.当产量不变时,资本投入的变化量逐渐减少C.当资本投入量不变时,产量的变化量逐渐增加D.当资本投入量不变时,产量的变化量逐渐减少6.以下对于垄断竞争市场与完全竞争市场在长期均衡状态下错误的表述是A.垄断竞争存在超额利润B.垄断竞争存在资源的浪费C.垄断竞争的产量低于完全竞争D.垄断竞争的价格高于完全竞争7.基尼系数是反映收入分配不平等程度的重要指标,其特征是A.为任意数值,正值代表平等,负值代表不平等,绝对值越大(不)平等程度越高B.为一1到+1之问的数值,+1代表完全平等,一l代表完全不平等C.为0到l之间的数值,数值越小越平等D.为0到1之间的数值,数值越大越平等8.如果商品A和B是互补品,这两种商品的交叉弹性将A.大于0B.等于0C.小于0D.大于1自考单科包过联系Q187149962实力验证自考单科包过联系Q187149962实力验证9.下面哪一点是完全竞争厂商短期均衡时的停止营业点?A.平均成本曲线与边际成本曲线的交点B.平均可变...

1、当您付费下载文档后,您只拥有了使用权限,并不意味着购买了版权,文档只能用于自身使用,不得用于其他商业用途(如 [转卖]进行直接盈利或[编辑后售卖]进行间接盈利)。
2、本站所有内容均由合作方或网友上传,本站不对文档的完整性、权威性及其观点立场正确性做任何保证或承诺!文档内容仅供研究参考,付费前请自行鉴别。
3、如文档内容存在违规,或者侵犯商业秘密、侵犯著作权等,请点击“违规举报”。

碎片内容

蜗牛文库的最新文档

二年级数学下册其中检测卷二年级数学下册其中检测卷附答案#期中测试卷.pdf
10.00金币
0下载
二年级数学下册期末质检卷(苏教版)二年级数学下册期末质检卷(苏教版)#期末复习 #期末测试卷 #二年级数学 #二年级数学下册#关注我持续更新小学知识.pdf
10.00金币
0下载
二年级数学下册期末混合运算专项练习二年级数学下册期末混合运算专项练习#二年级#二年级数学下册#关注我持续更新小学知识 #知识分享 #家长收藏孩子受益.pdf
10.00金币
1下载
二年级数学下册年月日三类周期问题解题方法二年级数学下册年月日三类周期问题解题方法#二年级#二年级数学下册#知识分享 #关注我持续更新小学知识 #家长收藏孩子受益.pdf
10.00金币
0下载
二年级数学下册解决问题专项训练二年级数学下册解决问题专项训练#专项训练#解决问题#二年级#二年级数学下册#知识分享.pdf
10.00金币
1下载
二年级数学下册还原问题二年级数学下册还原问题#二年级#二年级数学#关注我持续更新小学知识 #知识分享 #家长收藏孩子受益.pdf
10.00金币
1下载
二年级数学下册第六单元考试卷家长打印出来给孩子测试测试争取拿到高分!#小学二年级试卷分享 #二年级第六单考试数学 #第六单考试#二年级数学下册.pdf
10.00金币
0下载
二年级数学下册必背顺口溜口诀汇总二年级数学下册必背顺口溜口诀汇总#二年级#二年级数学下册 #知识分享 #家长收藏孩子受益 #关注我持续更新小学知识.pdf
10.00金币
0下载
二年级数学下册《重点难点思维题》两大问题解决技巧和方法巧算星期几解决周期问题还原问题强化思维训练老师精心整理家长可以打印出来给孩子练习#家长收藏孩子受益 #学霸秘籍 #思维训练 #二年级 #知识点总结.pdf
10.00金币
0下载
二年级数学下册 必背公式大全寒假提前背一背开学更轻松#二年级 #二年级数学 #二年级数学下册 #寒假充电计划 #公式.pdf
10.00金币
0下载
蜗牛文库+ 关注
实名认证
内容提供者

提供各种专业文档内容

确认删除?
QQ
  • QQ点击这里给我发消息
微信客服
  • 微信客服
回到顶部