电脑桌面
添加蜗牛文库到电脑桌面
安装后可以在桌面快捷访问

建设工程合同(含FIDIC)条款真题及答案2017.01.docVIP免费

建设工程合同(含FIDIC)条款真题及答案2017.01.doc_第1页
建设工程合同(含FIDIC)条款真题及答案2017.01.doc_第2页
建设工程合同(含FIDIC)条款真题及答案2017.01.doc_第3页
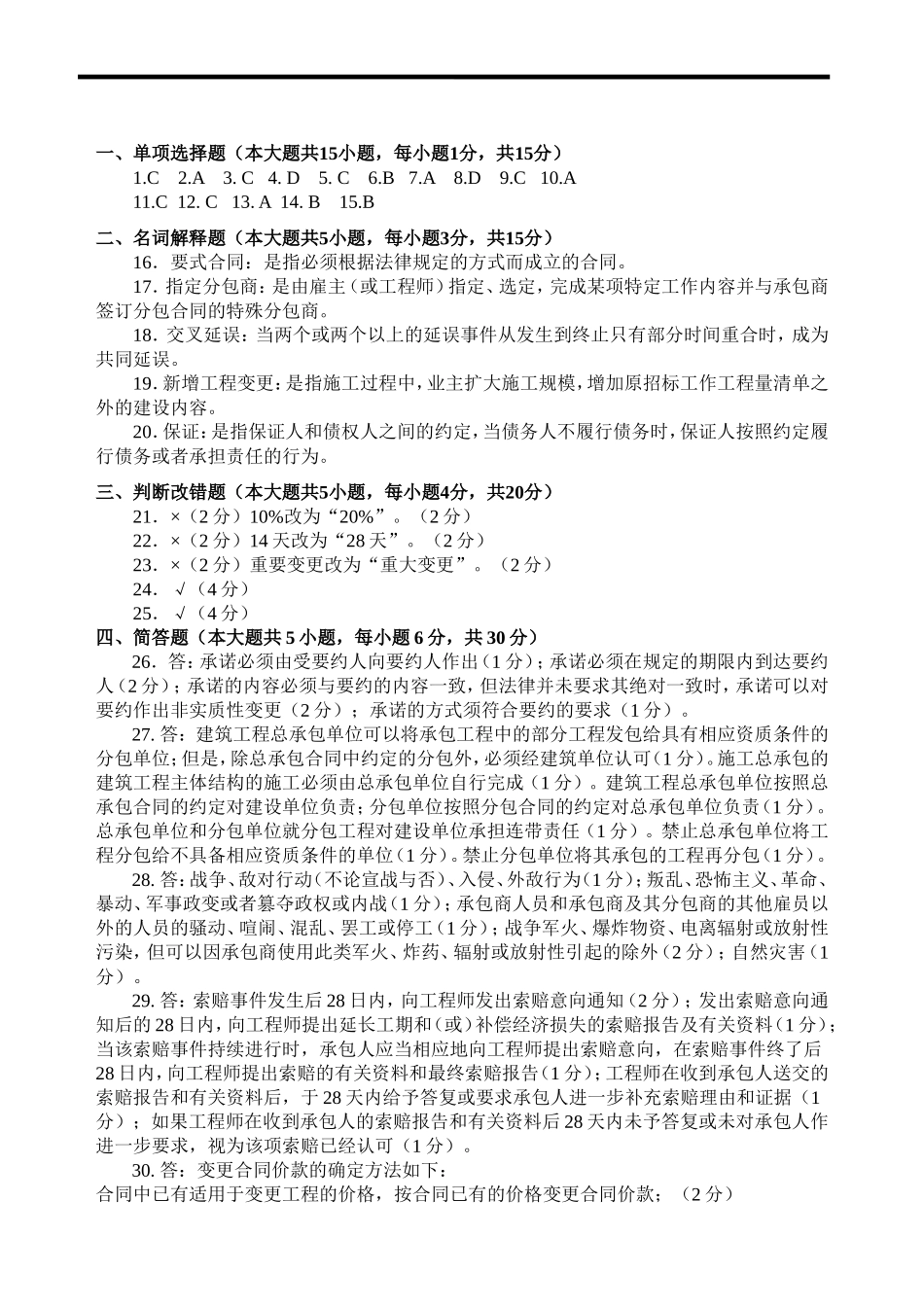
一、单项选择题(本大题共15小题,每小题1分,共15分)1.C2.A3.C4.D5.C6.B7.A8.D9.C10.A11.C12.C13.A14.B15.B二、名词解释题(本大题共5小题,每小题3分,共15分)16.要式合同:是指必须根据法律规定的方式而成立的合同。17.指定分包商:是由雇主(或工程师)指定、选定,完成某项特定工作内容并与承包商签订分包合同的特殊分包商。18.交叉延误:当两个或两个以上的延误事件从发生到终止只有部分时间重合时,成为共同延误。19.新增工程变更:是指施工过程中,业主扩大施工规模,增加原招标工作工程量清单之外的建设内容。20.保证:是指保证人和债权人之间的约定,当债务人不履行债务时,保证人按照约定履行债务或者承担责任的行为。三、判断改错题(本大题共5小题,每小题4分,共20分)21.×(2分)10%改为“20%”。(2分)22.×(2分)14天改为“28天”。(2分)23.×(2分)重要变更改为“重大变更”。(2分)24.√(4分)25.√(4分)四、简答题(本大题共5小题,每小题6分,共30分)26.答:承诺必须由受要约人向要约人作出(1分);承诺必须在规定的期限内到达要约人(2分);承诺的内容必须与要约的内容一致,但法律并未要求其绝对一致时,承诺可以对要约作出非实质性变更(2分);承诺的方式须符合要约的要求(1分)。27.答:建筑工程总承包单位可以将承包工程中的部分工程发包给具有相应资质条件的分包单位;但是,除总承包合同中约定的分包外,必须经建筑单位认可(1分)。施工总承包的建筑工程主体结构的施工必须由总承包单位自行完成(1分)。建筑工程总承包单位按照总承包合同的约定对建设单位负责;分包单位按照分包合同的约定对总承包单位负责(1分)。总承包单位和分包单位就分包工程对建设单位承担连带责任(1分)。禁止总承包单位将工程分包给不具备相应资质条件的单位(1分)。禁止分包单位将其承包的工程再分包(1分)。28.答:战争、敌对行动(不论宣战与否)、入侵、外敌行为(1分);叛乱、恐怖主义、革命、暴动、军事政变或者篡夺政权或内战(1分);承包商人员和承包商及其分包商的其他雇员以外的人员的骚动、喧闹、混乱、罢工或停工(1分);战争军火、爆炸物资、电离辐射或放射性污染,但可以因承包商使用此类军火、炸药、辐射或放射性引起的除外(2分);自然灾害(1分)。29.答:索赔事件发生后28日内,向工程师发出索赔意向通知(2分);发出索赔意向通知后的28日内,向工程师提出延长工期和(或)补偿经济...

1、当您付费下载文档后,您只拥有了使用权限,并不意味着购买了版权,文档只能用于自身使用,不得用于其他商业用途(如 [转卖]进行直接盈利或[编辑后售卖]进行间接盈利)。
2、本站所有内容均由合作方或网友上传,本站不对文档的完整性、权威性及其观点立场正确性做任何保证或承诺!文档内容仅供研究参考,付费前请自行鉴别。
3、如文档内容存在违规,或者侵犯商业秘密、侵犯著作权等,请点击“违规举报”。

碎片内容

蜗牛文库的最新文档

二年级数学下册其中检测卷二年级数学下册其中检测卷附答案#期中测试卷.pdf
10.00金币
0下载
二年级数学下册期末质检卷(苏教版)二年级数学下册期末质检卷(苏教版)#期末复习 #期末测试卷 #二年级数学 #二年级数学下册#关注我持续更新小学知识.pdf
10.00金币
0下载
二年级数学下册期末混合运算专项练习二年级数学下册期末混合运算专项练习#二年级#二年级数学下册#关注我持续更新小学知识 #知识分享 #家长收藏孩子受益.pdf
10.00金币
1下载
二年级数学下册年月日三类周期问题解题方法二年级数学下册年月日三类周期问题解题方法#二年级#二年级数学下册#知识分享 #关注我持续更新小学知识 #家长收藏孩子受益.pdf
10.00金币
0下载
二年级数学下册解决问题专项训练二年级数学下册解决问题专项训练#专项训练#解决问题#二年级#二年级数学下册#知识分享.pdf
10.00金币
1下载
二年级数学下册还原问题二年级数学下册还原问题#二年级#二年级数学#关注我持续更新小学知识 #知识分享 #家长收藏孩子受益.pdf
10.00金币
1下载
二年级数学下册第六单元考试卷家长打印出来给孩子测试测试争取拿到高分!#小学二年级试卷分享 #二年级第六单考试数学 #第六单考试#二年级数学下册.pdf
10.00金币
0下载
二年级数学下册必背顺口溜口诀汇总二年级数学下册必背顺口溜口诀汇总#二年级#二年级数学下册 #知识分享 #家长收藏孩子受益 #关注我持续更新小学知识.pdf
10.00金币
0下载
二年级数学下册《重点难点思维题》两大问题解决技巧和方法巧算星期几解决周期问题还原问题强化思维训练老师精心整理家长可以打印出来给孩子练习#家长收藏孩子受益 #学霸秘籍 #思维训练 #二年级 #知识点总结.pdf
10.00金币
0下载
二年级数学下册 必背公式大全寒假提前背一背开学更轻松#二年级 #二年级数学 #二年级数学下册 #寒假充电计划 #公式.pdf
10.00金币
0下载
蜗牛文库+ 关注
实名认证
内容提供者

提供各种专业文档内容

确认删除?
QQ
  • QQ点击这里给我发消息
微信客服
  • 微信客服
回到顶部