电脑桌面
添加蜗牛文库到电脑桌面
安装后可以在桌面快捷访问

2018年1月 建设工程工程量清单计价实务 试题及答案.docxVIP免费

2018年1月 建设工程工程量清单计价实务 试题及答案.docx_第1页
2018年1月 建设工程工程量清单计价实务 试题及答案.docx_第2页
2018年1月 建设工程工程量清单计价实务 试题及答案.docx_第3页
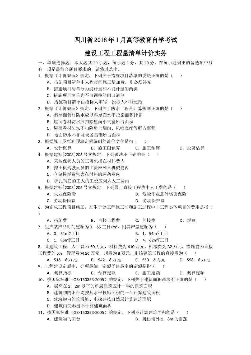
四川省2018年1月高等教育自学考试建设工程工程量清单计价实务一、单项选择题:本大题共20小题,每小题1分,共20分。在每小题列出的备选项中只有一项是最符合题目要求的,请将其选出。1.根据《计价规范》规定,下列关于措施项目清单的说法正确的是()A.措施项目清单中未列夜间施工增加费,则必须补充B.措施项目清单分为能计量和不能计量的两类C.措施项目清单为不可调整的闭口清单D.措施项目清单由招标人填写,投标人不能更改2.根据《计价规范》规定,下列关于防水工程量计算规则正确的是()A.斜屋面卷材防水应以斜屋面水平投影面积计算B.屋面卷材防水应扣除屋面小气窗所占面积C.屋面卷材防水不扣除房上烟囱、风帽底座等所占面积D.地面防水不扣除设备基础所占面积3.根据施工图纸和预算定额编制的造价文件是指()A.设计概算B.施工图预算C.施工预算D.投资估算4.根据建标[2003]206号文规定,下列说法不正确的是()A.采购保管人员的工资包括在材料费内B.挖土机驾驶人员的工资应列入机械费内C.仓储损耗费包含在材料的运杂费内D.绑扎钢筋的工人的工资应列入人工费内5.根据建标[2003]206号文规定,下列属于直接工程费中人工费的是()A.失业保险费B.危险作业意外伤害保险C.劳动保险费D.劳动保护费6.为完成工程项目施工,发生于该工程施工前和施工过程中非工程实体项目的费用是指()A.措施费B.直接工程费C.间接费D.规费7.生产某产品时间定额为0.65工日/m³,则其产量定额为()A.0.51m³/工日B.1.54m³/工日C.1.95m³/工日D.4.62m³/工日8.某建筑工程,人工费为50万元,材料费为410万元,机械费为32万元,措施费为直接工程费的5%,管理费为26万元,规费为8万元。则该建筑工程的直接费为()A.516.6万元B.542.6万元C.550.6万元D.558.6万元9.工程建设定额中,分项最细、定额子目最多的定额是指()A.概算指标B.预算定额C.施工定额D.概算定额10.按国家标准(GB/T50353-2005)的规定,下列关于建筑面积说法不正确的是()A.层高在2.2m以下的单层建筑应计一半的建筑面积B.建筑物的阳台均按其水平投影面积的一半计算建筑面积C.建筑物内的垃圾道、电梯井按自然层计算建筑面积D.建筑内变形缝不计算建筑面积11.按国家标准(GB/T50353-2005)的规定,下列不计算建筑面积的是()A.建筑物的阳台B.挑出墙外1.8m的雨蓬C.大厅内设的回廊D.有顶盖而无围护结构的挑廊12.清单规则中,挖土方体积是指...

1、当您付费下载文档后,您只拥有了使用权限,并不意味着购买了版权,文档只能用于自身使用,不得用于其他商业用途(如 [转卖]进行直接盈利或[编辑后售卖]进行间接盈利)。
2、本站所有内容均由合作方或网友上传,本站不对文档的完整性、权威性及其观点立场正确性做任何保证或承诺!文档内容仅供研究参考,付费前请自行鉴别。
3、如文档内容存在违规,或者侵犯商业秘密、侵犯著作权等,请点击“违规举报”。

碎片内容

蜗牛文库的最新文档

二年级数学下册其中检测卷二年级数学下册其中检测卷附答案#期中测试卷.pdf
10.00金币
0下载
二年级数学下册期末质检卷(苏教版)二年级数学下册期末质检卷(苏教版)#期末复习 #期末测试卷 #二年级数学 #二年级数学下册#关注我持续更新小学知识.pdf
10.00金币
0下载
二年级数学下册期末混合运算专项练习二年级数学下册期末混合运算专项练习#二年级#二年级数学下册#关注我持续更新小学知识 #知识分享 #家长收藏孩子受益.pdf
10.00金币
1下载
二年级数学下册年月日三类周期问题解题方法二年级数学下册年月日三类周期问题解题方法#二年级#二年级数学下册#知识分享 #关注我持续更新小学知识 #家长收藏孩子受益.pdf
10.00金币
0下载
二年级数学下册解决问题专项训练二年级数学下册解决问题专项训练#专项训练#解决问题#二年级#二年级数学下册#知识分享.pdf
10.00金币
1下载
二年级数学下册还原问题二年级数学下册还原问题#二年级#二年级数学#关注我持续更新小学知识 #知识分享 #家长收藏孩子受益.pdf
10.00金币
1下载
二年级数学下册第六单元考试卷家长打印出来给孩子测试测试争取拿到高分!#小学二年级试卷分享 #二年级第六单考试数学 #第六单考试#二年级数学下册.pdf
10.00金币
0下载
二年级数学下册必背顺口溜口诀汇总二年级数学下册必背顺口溜口诀汇总#二年级#二年级数学下册 #知识分享 #家长收藏孩子受益 #关注我持续更新小学知识.pdf
10.00金币
0下载
二年级数学下册《重点难点思维题》两大问题解决技巧和方法巧算星期几解决周期问题还原问题强化思维训练老师精心整理家长可以打印出来给孩子练习#家长收藏孩子受益 #学霸秘籍 #思维训练 #二年级 #知识点总结.pdf
10.00金币
0下载
二年级数学下册 必背公式大全寒假提前背一背开学更轻松#二年级 #二年级数学 #二年级数学下册 #寒假充电计划 #公式.pdf
10.00金币
0下载
蜗牛文库+ 关注
实名认证
内容提供者

提供各种专业文档内容

确认删除?
QQ
  • QQ点击这里给我发消息
微信客服
  • 微信客服
回到顶部