电脑桌面
添加蜗牛文库到电脑桌面
安装后可以在桌面快捷访问

2017年10月自考00100国际运输与保险试卷及答案解释.docVIP免费

2017年10月自考00100国际运输与保险试卷及答案解释.doc_第1页
2017年10月自考00100国际运输与保险试卷及答案解释.doc_第2页
2017年10月自考00100国际运输与保险试卷及答案解释.doc_第3页
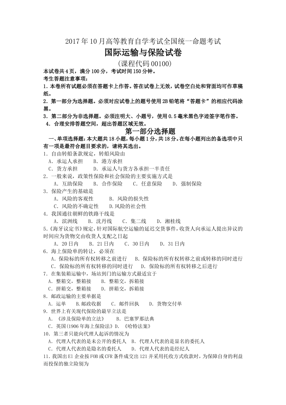
2017年10月高等教育自学考试全国统一命题考试国际运输与保险试卷(课程代码00100)本试卷共4页,满分100分,考试时间l50分钟。考生答题注意事项:1.本卷所有试题必须在答题卡上作答。答在试卷上无效,试卷空白处和背面均可作草稿纸。2.第一部分为选择题。必须对应试卷上的题号使用2B铅笔将“答题卡”的相应代码涂黑。3.第二部分为非选择题。必须注明大、小题号,使用0.5毫米黑色字迹签字笔作答。4.合理安排答题空间,超出答题区域无效。第一部分选择题一、单项选择题:本大题共18小题,每小题1分,共18分。在每小题列出的备选项中只有一项是最符合题目要求的,请将其选出。1.自由转船条款规定,转船风险由A.承运人承担B.港方承担C.货方承担D.承运人与货方各承担一半责任2.一般来说,政策性保险和社会保险的主要实施方式是A.互助保险B.合作保险C.任意保险D.强制保险3.保险产生的基础是A.风险的客观性B.风险的损失性C.风险的不确定性D.风险的社会性4.我国通往朝鲜的铁路干线是A.滨洲线B.沈丹线C.集二线D.湘桂线5.《海牙议定书》规定,针对国际航空运输的延迟交货事件,收货人向承运人提出异议的时间应为货物交由收货人支配之日起A.20日内B.21日内C.30日内D.31日内6.海上保险单的转让,必须在A.保险标的所有权转移之前进行B.保险标的所有权转移之前或转移的同时进行C.保险标的所有权转移的同时进行D.保险标的所有权转移之后进行7.在集装箱运输中,场站到门的运输方式最适宜于A.整箱交,整箱接B.整箱交,拆箱接C.拼箱交,整箱接D.拼箱交,拆箱接8.邮政运输的主要单据是A.运单B.邮政收据C.邮件回执D.货物交付单9.世界上有关现代保险的最早立法是A.《涉及保险单的立法》B.巴塞罗那法典C.英国(1906年海上保险法》D.《哈特法案》10.第三者只能向代理人起诉的情况为A.代理人代表的是未公开的委托人B.代理人代表的是显名的委托人C.代理人代表的是隐名的委托人D.代理人代表的是经纪人11.我国出El企业按FOB或CFR条件成交出121并采用托收方式收款时,为保障自身的利益而投保的独立险别为A.平安险B.水渍险C.一切险D.卖方利益险12.在承运人和托运人之间起桥梁作用,属于中间人性质的运输组织机构是A.外贸部门B.交通运输部门C.货运代理人D.海关13.长期以来,在国际海上救助中普遍采用的救助合同格式依据的原则是A.“有效果、有报酬”B.“无效果、有报酬”C.“无效果、无报酬”D.“无论有无效果均...

1、当您付费下载文档后,您只拥有了使用权限,并不意味着购买了版权,文档只能用于自身使用,不得用于其他商业用途(如 [转卖]进行直接盈利或[编辑后售卖]进行间接盈利)。
2、本站所有内容均由合作方或网友上传,本站不对文档的完整性、权威性及其观点立场正确性做任何保证或承诺!文档内容仅供研究参考,付费前请自行鉴别。
3、如文档内容存在违规,或者侵犯商业秘密、侵犯著作权等,请点击“违规举报”。

碎片内容

蜗牛文库的最新文档

二年级数学下册其中检测卷二年级数学下册其中检测卷附答案#期中测试卷.pdf
10.00金币
0下载
二年级数学下册期末质检卷(苏教版)二年级数学下册期末质检卷(苏教版)#期末复习 #期末测试卷 #二年级数学 #二年级数学下册#关注我持续更新小学知识.pdf
10.00金币
0下载
二年级数学下册期末混合运算专项练习二年级数学下册期末混合运算专项练习#二年级#二年级数学下册#关注我持续更新小学知识 #知识分享 #家长收藏孩子受益.pdf
10.00金币
1下载
二年级数学下册年月日三类周期问题解题方法二年级数学下册年月日三类周期问题解题方法#二年级#二年级数学下册#知识分享 #关注我持续更新小学知识 #家长收藏孩子受益.pdf
10.00金币
0下载
二年级数学下册解决问题专项训练二年级数学下册解决问题专项训练#专项训练#解决问题#二年级#二年级数学下册#知识分享.pdf
10.00金币
1下载
二年级数学下册还原问题二年级数学下册还原问题#二年级#二年级数学#关注我持续更新小学知识 #知识分享 #家长收藏孩子受益.pdf
10.00金币
1下载
二年级数学下册第六单元考试卷家长打印出来给孩子测试测试争取拿到高分!#小学二年级试卷分享 #二年级第六单考试数学 #第六单考试#二年级数学下册.pdf
10.00金币
0下载
二年级数学下册必背顺口溜口诀汇总二年级数学下册必背顺口溜口诀汇总#二年级#二年级数学下册 #知识分享 #家长收藏孩子受益 #关注我持续更新小学知识.pdf
10.00金币
0下载
二年级数学下册《重点难点思维题》两大问题解决技巧和方法巧算星期几解决周期问题还原问题强化思维训练老师精心整理家长可以打印出来给孩子练习#家长收藏孩子受益 #学霸秘籍 #思维训练 #二年级 #知识点总结.pdf
10.00金币
0下载
二年级数学下册 必背公式大全寒假提前背一背开学更轻松#二年级 #二年级数学 #二年级数学下册 #寒假充电计划 #公式.pdf
10.00金币
0下载
蜗牛文库+ 关注
实名认证
内容提供者

提供各种专业文档内容

确认删除?
QQ
  • QQ点击这里给我发消息
微信客服
  • 微信客服
回到顶部