电脑桌面
添加蜗牛文库到电脑桌面
安装后可以在桌面快捷访问

第5章 数据库系统基础知识.pdfVIP免费

第5章 数据库系统基础知识.pdf_第1页
第5章 数据库系统基础知识.pdf_第2页
第5章 数据库系统基础知识.pdf_第3页
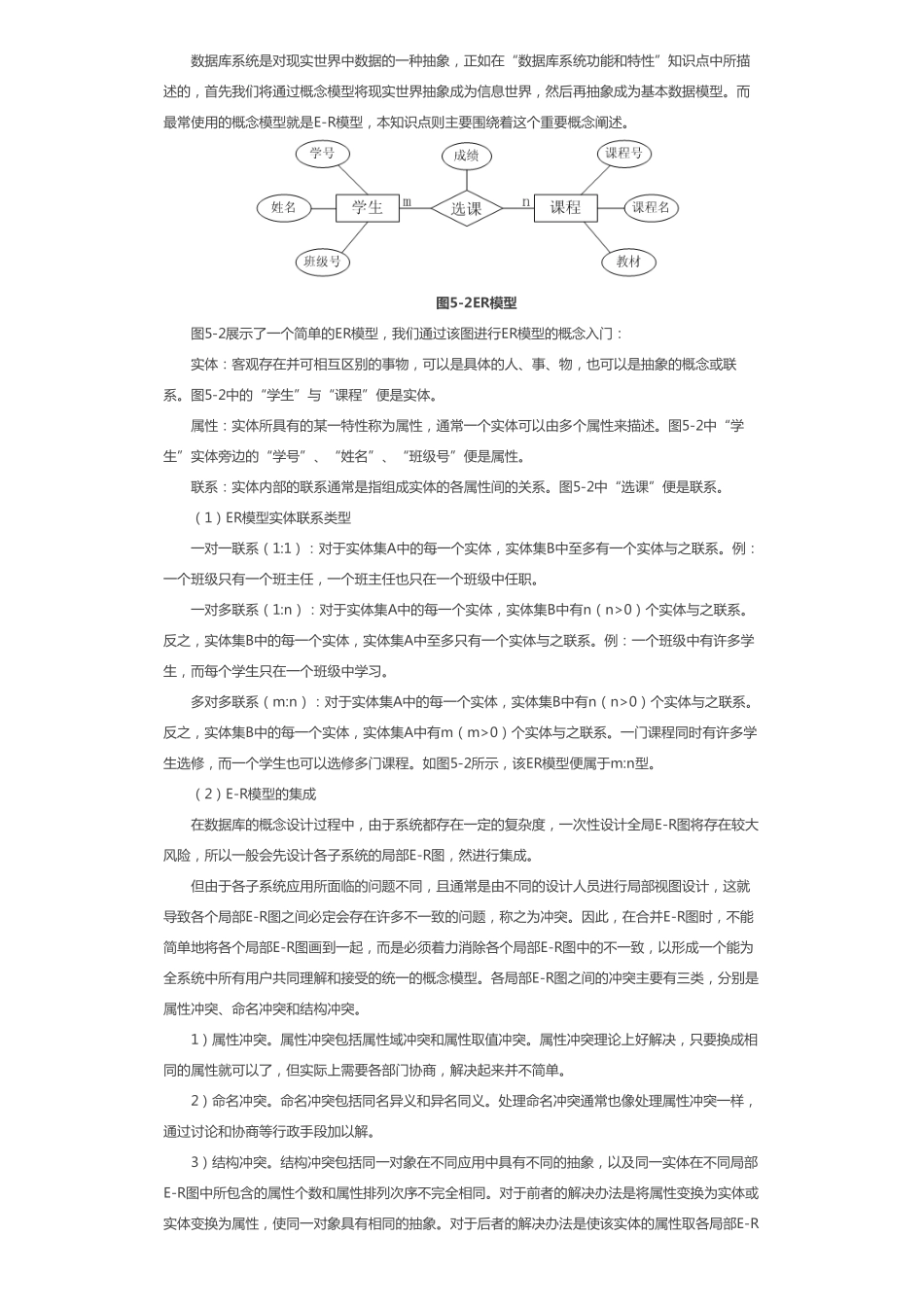
您现在的位置:希赛网>云阅读>软件设计师考前冲刺与考点分析>考点突破第5章:数据库系统基础知识作者:希赛教育软考学院来源:希赛网2014年05月04日考点突破上一节本书简介下一节第5章:数据库系统基础知识作者:希赛教育软考学院来源:希赛网2014年05月04日数据库模式及ER模型上一节本书简介下一节第5章:数据库系统基础知识作者:希赛教育软考学院来源:希赛网2014年05月04日考点精讲根据考试大纲,本章要求考生掌握以下几个方面的知识点。(1)数据库模型(概念模式、外模式、内模式)(2)数据模型,ER图,规范化(3)数据操作(4)数据库语言(5)数据库管理系统的功能和特征(6)数据库的控制功能(7)数据仓库和分布式数据库基础知识从历年的考试情况来看,本章的考点主要集中在:E-R模型、关系代数、元组演算、规范化理论(键、范式、模式分解)、SQL语言等。版权方授权希赛网发布,侵权必究数据库是长期存储在计算机内的、有组织的、可共享的数据集合,数据库系统是指在计算机信息系统中引入数据库后的系统,一般由数据库、数据库管理系统(DataBaseManagementSystem,DBMS)、应用系统、数据库管理员(DataBaseAdministrator,DBA)和用户构成。数据库系统的结构可以有多种不同的层次或不同的角度,其中典型的是三级划分法,其中包括三级模式和两级映射。下面将就该主题,以及ER模型展开论述.版权方授权希赛网发布,侵权必究1.三级模式与两级映射数据库系统由外模式、概念模式和内模式三级构成。其关系如图5-1所示。图5-1数据库三级模式两级映射示意图从图5-1可以看出,整个数据库体系由数据库管理系统(DBMS)进行管理,其内容涉及底层的数据存储问题,顶层涉及与用户的交互,这种层次的划分,主要目标是使数据库体系内部耦合度更低,变得更为灵活。外模式也称为子模式或用户模式,它对应的是我们平时所用到的数据库视图。外模式用来描述用户(包括程序员和最终用户)看到或使用的那部分数据的逻辑结构,是数据库用户的数据视图,是与某一应用有关的数据的逻辑表示。一个数据库可以有多个外模式,一个应用程序只能使用一个外模式。概念模式也称为模式或逻辑模式,它对应我们平时所用到的数据表。概念模式是数据库中全体数据的逻辑结构和特征的描述,是所有用户的公共数据视图,用以描述现实世界中的实体及其性质与联系,定义记录、数据项、数据的完整性约束条件及记录之间的联系。概念模式通常还包含有访问控制、保密定义和完整性检查等...

1、当您付费下载文档后,您只拥有了使用权限,并不意味着购买了版权,文档只能用于自身使用,不得用于其他商业用途(如 [转卖]进行直接盈利或[编辑后售卖]进行间接盈利)。
2、本站所有内容均由合作方或网友上传,本站不对文档的完整性、权威性及其观点立场正确性做任何保证或承诺!文档内容仅供研究参考,付费前请自行鉴别。
3、如文档内容存在违规,或者侵犯商业秘密、侵犯著作权等,请点击“违规举报”。

碎片内容

蜗牛文库的最新文档

二年级数学下册其中检测卷二年级数学下册其中检测卷附答案#期中测试卷.pdf
10.00金币
0下载
二年级数学下册期末质检卷(苏教版)二年级数学下册期末质检卷(苏教版)#期末复习 #期末测试卷 #二年级数学 #二年级数学下册#关注我持续更新小学知识.pdf
10.00金币
0下载
二年级数学下册期末混合运算专项练习二年级数学下册期末混合运算专项练习#二年级#二年级数学下册#关注我持续更新小学知识 #知识分享 #家长收藏孩子受益.pdf
10.00金币
1下载
二年级数学下册年月日三类周期问题解题方法二年级数学下册年月日三类周期问题解题方法#二年级#二年级数学下册#知识分享 #关注我持续更新小学知识 #家长收藏孩子受益.pdf
10.00金币
0下载
二年级数学下册解决问题专项训练二年级数学下册解决问题专项训练#专项训练#解决问题#二年级#二年级数学下册#知识分享.pdf
10.00金币
1下载
二年级数学下册还原问题二年级数学下册还原问题#二年级#二年级数学#关注我持续更新小学知识 #知识分享 #家长收藏孩子受益.pdf
10.00金币
1下载
二年级数学下册第六单元考试卷家长打印出来给孩子测试测试争取拿到高分!#小学二年级试卷分享 #二年级第六单考试数学 #第六单考试#二年级数学下册.pdf
10.00金币
0下载
二年级数学下册必背顺口溜口诀汇总二年级数学下册必背顺口溜口诀汇总#二年级#二年级数学下册 #知识分享 #家长收藏孩子受益 #关注我持续更新小学知识.pdf
10.00金币
0下载
二年级数学下册《重点难点思维题》两大问题解决技巧和方法巧算星期几解决周期问题还原问题强化思维训练老师精心整理家长可以打印出来给孩子练习#家长收藏孩子受益 #学霸秘籍 #思维训练 #二年级 #知识点总结.pdf
10.00金币
0下载
二年级数学下册 必背公式大全寒假提前背一背开学更轻松#二年级 #二年级数学 #二年级数学下册 #寒假充电计划 #公式.pdf
10.00金币
0下载
蜗牛文库+ 关注
实名认证
内容提供者

提供各种专业文档内容

确认删除?
QQ
  • QQ点击这里给我发消息
微信客服
  • 微信客服
回到顶部