电脑桌面
添加蜗牛文库到电脑桌面
安装后可以在桌面快捷访问

投资控制-第七章-工程变更价款确定、施工索赔与现场签证-刘洪勃.pdfVIP免费

投资控制-第七章-工程变更价款确定、施工索赔与现场签证-刘洪勃.pdf_第1页
投资控制-第七章-工程变更价款确定、施工索赔与现场签证-刘洪勃.pdf_第2页
投资控制-第七章-工程变更价款确定、施工索赔与现场签证-刘洪勃.pdf_第3页
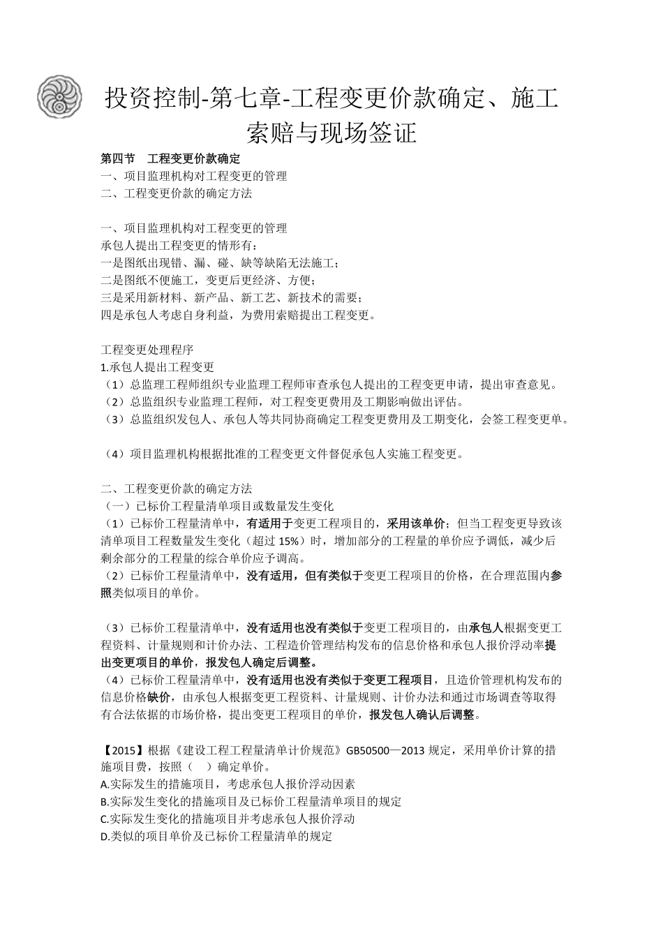
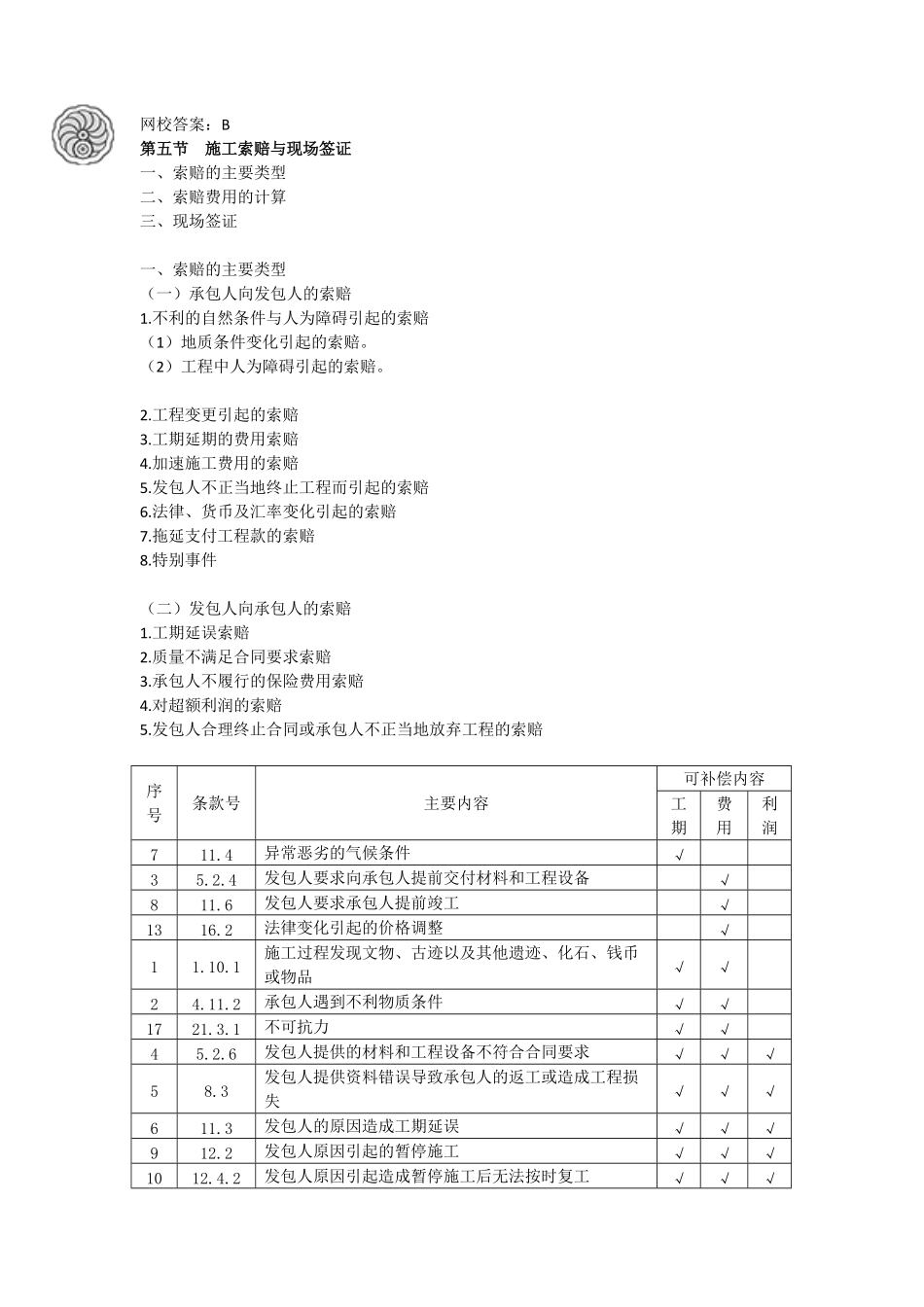
投资控制-第七章-工程变更价款确定、施工索赔与现场签证第四节工程变更价款确定一、项目监理机构对工程变更的管理二、工程变更价款的确定方法一、项目监理机构对工程变更的管理承包人提出工程变更的情形有:一是图纸出现错、漏、碰、缺等缺陷无法施工;二是图纸不便施工,变更后更经济、方便;三是采用新材料、新产品、新工艺、新技术的需要;四是承包人考虑自身利益,为费用索赔提出工程变更。工程变更处理程序1.承包人提出工程变更(1)总监理工程师组织专业监理工程师审查承包人提出的工程变更申请,提出审查意见。(2)总监组织专业监理工程师,对工程变更费用及工期影响做出评估。(3)总监组织发包人、承包人等共同协商确定工程变更费用及工期变化,会签工程变更单。(4)项目监理机构根据批准的工程变更文件督促承包人实施工程变更。二、工程变更价款的确定方法(一)已标价工程量清单项目或数量发生变化(1)已标价工程量清单中,有适用于变更工程项目的,采用该单价;但当工程变更导致该清单项目工程数量发生变化(超过15%)时,增加部分的工程量的单价应予调低,减少后剩余部分的工程量的综合单价应予调高。(2)已标价工程量清单中,没有适用,但有类似于变更工程项目的价格,在合理范围内参照类似项目的单价。(3)已标价工程量清单中,没有适用也没有类似于变更工程项目的,由承包人根据变更工程资料、计量规则和计价办法、工程造价管理结构发布的信息价格和承包人报价浮动率提出变更项目的单价,报发包人确定后调整。(4)已标价工程量清单中,没有适用也没有类似于变更工程项目,且造价管理机构发布的信息价格缺价,由承包人根据变更工程资料、计量规则、计价办法和通过市场调查等取得有合法依据的市场价格,提出变更工程项目的单价,报发包人确认后调整。【2015】根据《建设工程工程量清单计价规范》GB50500—2013规定,采用单价计算的措施项目费,按照()确定单价。A.实际发生的措施项目,考虑承包人报价浮动因素B.实际发生变化的措施项目及已标价工程量清单项目的规定C.实际发生变化的措施项目并考虑承包人报价浮动D.类似的项目单价及已标价工程量清单的规定网校答案:B第五节施工索赔与现场签证一、索赔的主要类型二、索赔费用的计算三、现场签证一、索赔的主要类型(一)承包人向发包人的索赔1.不利的自然条件与人为障碍引起的索赔(1)地质条件变化引起的索赔。(2)工程中人为障碍引起的索赔。2.工程变更引起的索赔3.工期延...

1、当您付费下载文档后,您只拥有了使用权限,并不意味着购买了版权,文档只能用于自身使用,不得用于其他商业用途(如 [转卖]进行直接盈利或[编辑后售卖]进行间接盈利)。
2、本站所有内容均由合作方或网友上传,本站不对文档的完整性、权威性及其观点立场正确性做任何保证或承诺!文档内容仅供研究参考,付费前请自行鉴别。
3、如文档内容存在违规,或者侵犯商业秘密、侵犯著作权等,请点击“违规举报”。

碎片内容

蜗牛文库的最新文档

二年级数学下册其中检测卷二年级数学下册其中检测卷附答案#期中测试卷.pdf
10.00金币
0下载
二年级数学下册期末质检卷(苏教版)二年级数学下册期末质检卷(苏教版)#期末复习 #期末测试卷 #二年级数学 #二年级数学下册#关注我持续更新小学知识.pdf
10.00金币
0下载
二年级数学下册期末混合运算专项练习二年级数学下册期末混合运算专项练习#二年级#二年级数学下册#关注我持续更新小学知识 #知识分享 #家长收藏孩子受益.pdf
10.00金币
1下载
二年级数学下册年月日三类周期问题解题方法二年级数学下册年月日三类周期问题解题方法#二年级#二年级数学下册#知识分享 #关注我持续更新小学知识 #家长收藏孩子受益.pdf
10.00金币
0下载
二年级数学下册解决问题专项训练二年级数学下册解决问题专项训练#专项训练#解决问题#二年级#二年级数学下册#知识分享.pdf
10.00金币
1下载
二年级数学下册还原问题二年级数学下册还原问题#二年级#二年级数学#关注我持续更新小学知识 #知识分享 #家长收藏孩子受益.pdf
10.00金币
1下载
二年级数学下册第六单元考试卷家长打印出来给孩子测试测试争取拿到高分!#小学二年级试卷分享 #二年级第六单考试数学 #第六单考试#二年级数学下册.pdf
10.00金币
0下载
二年级数学下册必背顺口溜口诀汇总二年级数学下册必背顺口溜口诀汇总#二年级#二年级数学下册 #知识分享 #家长收藏孩子受益 #关注我持续更新小学知识.pdf
10.00金币
0下载
二年级数学下册《重点难点思维题》两大问题解决技巧和方法巧算星期几解决周期问题还原问题强化思维训练老师精心整理家长可以打印出来给孩子练习#家长收藏孩子受益 #学霸秘籍 #思维训练 #二年级 #知识点总结.pdf
10.00金币
0下载
二年级数学下册 必背公式大全寒假提前背一背开学更轻松#二年级 #二年级数学 #二年级数学下册 #寒假充电计划 #公式.pdf
10.00金币
0下载
蜗牛文库+ 关注
实名认证
内容提供者

提供各种专业文档内容

确认删除?
QQ
  • QQ点击这里给我发消息
微信客服
  • 微信客服
回到顶部