电脑桌面
添加蜗牛文库到电脑桌面
安装后可以在桌面快捷访问

00262_2012_1 _法律文书写作.docVIP免费

00262_2012_1 _法律文书写作.doc_第1页
00262_2012_1 _法律文书写作.doc_第2页
00262_2012_1 _法律文书写作.doc_第3页
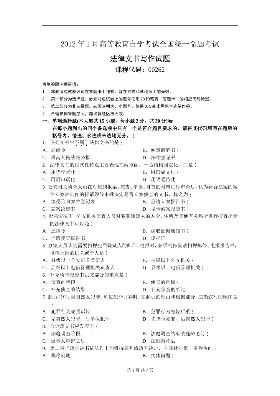
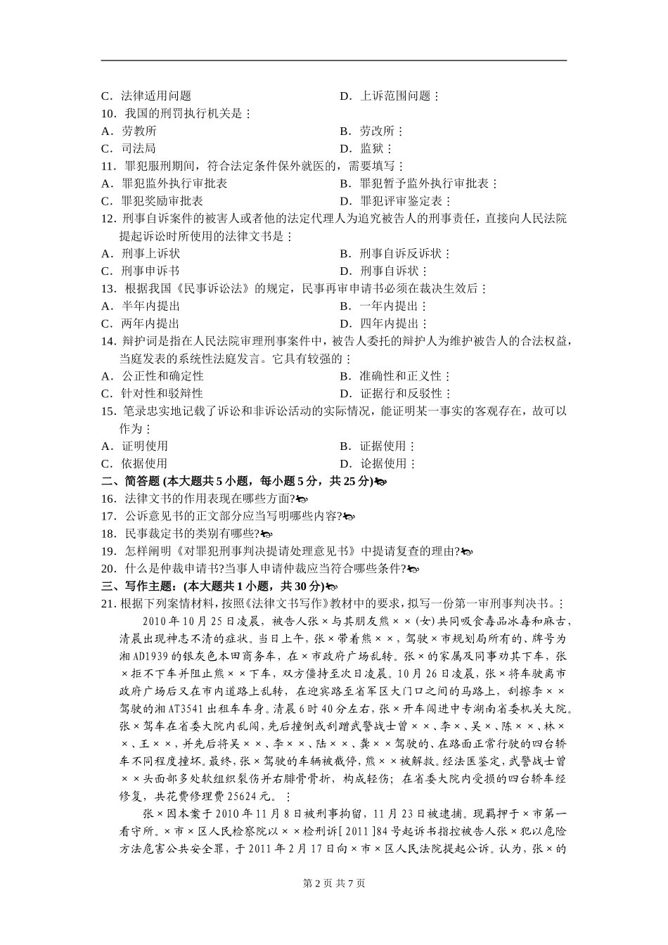
2012年1月高等教育自学考试全国统一命题考试法律文书写作试题课程代码:00262考生答题注意事项:1.本卷所有试卷必须在答题卡上作答。答在试卷和草稿纸上的无效。2.第一部分为选择题。必须对应试卷上的题号使用2B铅笔将“答题卡”的相应代码涂黑。3.第二部分为非选择题。必须注明大、小题号,使用0.5毫米黑色字迹笔作答。4.合理安排答题空间,超出答题区域无效。一、单项选择题(本大题共15小题,每小题2分,共30分)在每小题列出的四个备选项中只有一个是符合题目要求的,请将其代码填写在题后的括号内。错选、多选或未选均无分。1.下列文书中不属于法律文书的是A.通缉令B.仲裁调解书C.最高人民法院公报D.法律意见书2.法律文书的程式性特点主要表现在两方面。一是结构固定化,二是A.用语学术化B.用语成文化C.用语口语化D.用语通俗化3.公安机关侦查人员在对接到报案、控告、举报、自首的材料进行审查后,认为符合立案的案件立案时制作的报请领导审批决定是否立案侦查的文书,称之为A.接受刑事案件登记表B.呈请立案报告书C.立案决定书D.呈请破案报告书4.紧急情况下,公安机关侦查人员对犯罪嫌疑人的人身、住所及其他有关场所进行搜查出示的法律文书可以是A.通缉令B.调取证据通知书C.呈请搜查报告书D.逮捕证5.办案人员认为需要扣押犯罪嫌疑人的邮件、电报时,必须制作呈请扣押邮件、电报报告书,报请批准的机关或个人是A.县级以上公安机关负责人B.县级以上公安机关C.县级以上电信管理机关负责人D.县级以上电信管理机关6.补充侦查报告书正文部分的重点是A.侦查的手段B.侦查的目标C.补充侦查的结果D.补充侦查的经过7.起诉书中,当自然人犯罪、单位犯罪并存时,在起诉的理由和根据部分,应当叙写的顺序是A.犯罪行为先重后轻B.犯罪行为先轻后重C.先自然人犯罪、后单位犯罪D.先单位犯罪、后自然人犯罪8.公诉意见书应发表于A.法庭调查阶段B.法庭调查结束法庭辩论前C.当事人辩护之后D.法庭辩论后9.第二审行政判决书依法作出的维持原判或改判决定,主要针对第一审判决的A.程序问题B.实体问题第1页共7页C.法律适用问题D.上诉范围问题10.我国的刑罚执行机关是A.劳教所B.劳改所C.司法局D.监狱11.罪犯服刑期间,符合法定条件保外就医的,需要填写A.罪犯监外执行审批表B.罪犯暂予监外执行审批表C.罪犯奖励审批表D.罪犯评审鉴定表12.刑...

1、当您付费下载文档后,您只拥有了使用权限,并不意味着购买了版权,文档只能用于自身使用,不得用于其他商业用途(如 [转卖]进行直接盈利或[编辑后售卖]进行间接盈利)。
2、本站所有内容均由合作方或网友上传,本站不对文档的完整性、权威性及其观点立场正确性做任何保证或承诺!文档内容仅供研究参考,付费前请自行鉴别。
3、如文档内容存在违规,或者侵犯商业秘密、侵犯著作权等,请点击“违规举报”。

碎片内容

蜗牛文库的最新文档

二年级数学下册其中检测卷二年级数学下册其中检测卷附答案#期中测试卷.pdf
10.00金币
0下载
二年级数学下册期末质检卷(苏教版)二年级数学下册期末质检卷(苏教版)#期末复习 #期末测试卷 #二年级数学 #二年级数学下册#关注我持续更新小学知识.pdf
10.00金币
0下载
二年级数学下册期末混合运算专项练习二年级数学下册期末混合运算专项练习#二年级#二年级数学下册#关注我持续更新小学知识 #知识分享 #家长收藏孩子受益.pdf
10.00金币
1下载
二年级数学下册年月日三类周期问题解题方法二年级数学下册年月日三类周期问题解题方法#二年级#二年级数学下册#知识分享 #关注我持续更新小学知识 #家长收藏孩子受益.pdf
10.00金币
0下载
二年级数学下册解决问题专项训练二年级数学下册解决问题专项训练#专项训练#解决问题#二年级#二年级数学下册#知识分享.pdf
10.00金币
1下载
二年级数学下册还原问题二年级数学下册还原问题#二年级#二年级数学#关注我持续更新小学知识 #知识分享 #家长收藏孩子受益.pdf
10.00金币
1下载
二年级数学下册第六单元考试卷家长打印出来给孩子测试测试争取拿到高分!#小学二年级试卷分享 #二年级第六单考试数学 #第六单考试#二年级数学下册.pdf
10.00金币
0下载
二年级数学下册必背顺口溜口诀汇总二年级数学下册必背顺口溜口诀汇总#二年级#二年级数学下册 #知识分享 #家长收藏孩子受益 #关注我持续更新小学知识.pdf
10.00金币
0下载
二年级数学下册《重点难点思维题》两大问题解决技巧和方法巧算星期几解决周期问题还原问题强化思维训练老师精心整理家长可以打印出来给孩子练习#家长收藏孩子受益 #学霸秘籍 #思维训练 #二年级 #知识点总结.pdf
10.00金币
0下载
二年级数学下册 必背公式大全寒假提前背一背开学更轻松#二年级 #二年级数学 #二年级数学下册 #寒假充电计划 #公式.pdf
10.00金币
0下载
蜗牛文库+ 关注
实名认证
内容提供者

提供各种专业文档内容

确认删除?
QQ
  • QQ点击这里给我发消息
微信客服
  • 微信客服
回到顶部