电脑桌面
添加蜗牛文库到电脑桌面
安装后可以在桌面快捷访问

2013广东省事业单位考试《公共基础知识》专家命题预测试卷.docVIP免费

2013广东省事业单位考试《公共基础知识》专家命题预测试卷.doc_第1页
2013广东省事业单位考试《公共基础知识》专家命题预测试卷.doc_第2页
2013广东省事业单位考试《公共基础知识》专家命题预测试卷.doc_第3页
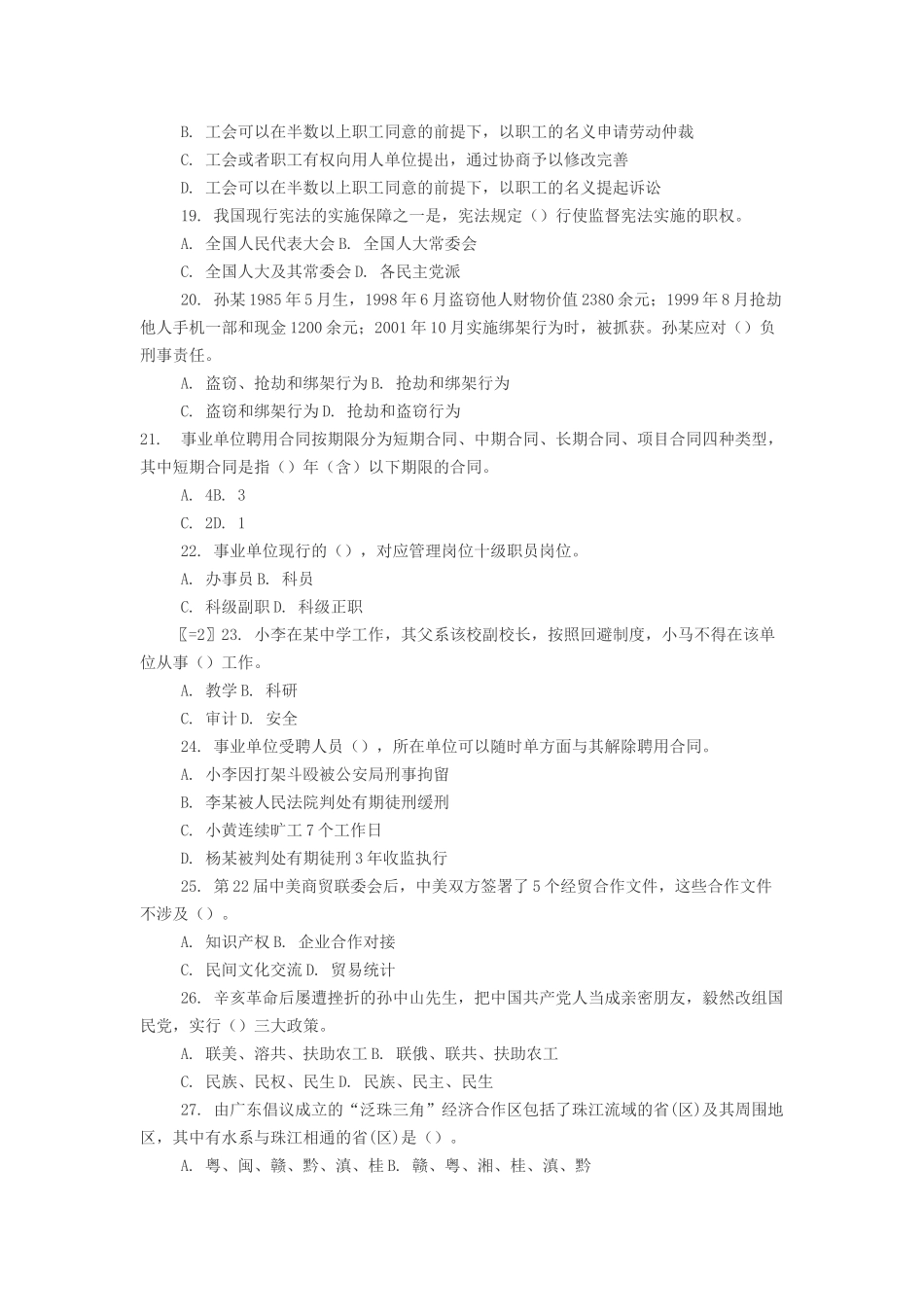
2013广东省事业单位考试《公共基础知识》专家命题预测试卷一、单项选择题(下列各题中只有一个符合题意的正确答案,请选出你认为正确的选项。共30题,每题1分,共30分)1.行政主体作出的行政行为,不论合法还是违法,都推定为合法有效而要求所有机关、组织或个人予以尊重,这主要是行政行为()的体现。A.执行力B.确定力C.公定力D.约束力2.春节即将来临之际,某市卫生行政主管部门对副食品销售市场进行检查。在此行政关系中的主体是()。A.卫生行政主管部门B.副食品销售者C.副食品D.卫生行政主管部门和副食品销售者3.党的政策与法律的关系应该是()。A.互不干涉B.法是制定政策的依据和指导思想C.政策指导法、法制约政策D.法必须服从政策4.依照我国刑法相关规定,以下情形中构成犯罪的是()。A.黄某,1989年5月出生,因于2001年6月伙同施某等三人(另案处理)绑架邻居家的小孩勒索赎金被刑事拘留B.林某,依法配备有公务用枪,一日醉酒后开车回家,见有一拖拉机因故障停在路中,下车与拖拉机司机争执而发生口角,遂拔出枪支向其射击致人死亡C.杨某,间歇性精神病人,坐火车回家,因车上条件恶劣而精神病发,老是怀疑邻座要迫害自己、抢劫自己财物,将其打成轻伤D.童某,失足青少年,1985年11月出生,1999年9月盗窃他人钻石戒指一枚,价值人民币3.5万元5.以下行为,符合民事法律行为成立的要件的是()。A.丙被绑架后,其妻丁向绑架者支付人民币50万元B.乙向丙租房设立电子游戏厅进行赌博,并相约丙不得将此事告知他人C.甲12岁时利用压岁钱购进乙所持政府公债面额3000元D.某公务员在市场花30元买了一只鸭子6.下列不属于民法调整的社会关系的是()。A.甲、乙两个公司之间发生的租赁合同纠纷B.胡某与其弟弟之间因继承发生的纠纷C.杨某与其供职的公司之间发生的知识产权纠纷D.赵某与某行政机关因罚款数额发生的争议7.公文中采用批转、转发性通知批注意见时,必须写明对所转发文件的()。A.检查、监督和执行要求B.态度、意见和执行要求C.批评和意见D.希望和表彰8.关于公文的收文程序,下列选项中正确的是()。A.签收—拟办—审核—承办B.签收—承办—审核—拟办C.签收—审核—拟办—承办D.签收—拟办—承办—审核9.公文中的()总是针对下级机关、单位呈报的请求被动行文。A.答复B.批复C.复函D.审批函10.我国现阶段的统一战线称为()。A.社会主义统一战线B.广泛统一战线C.爱国统一战线D.民族民主统一战线11.市场经济的道德规范不可能自然成为市场主...

1、当您付费下载文档后,您只拥有了使用权限,并不意味着购买了版权,文档只能用于自身使用,不得用于其他商业用途(如 [转卖]进行直接盈利或[编辑后售卖]进行间接盈利)。
2、本站所有内容均由合作方或网友上传,本站不对文档的完整性、权威性及其观点立场正确性做任何保证或承诺!文档内容仅供研究参考,付费前请自行鉴别。
3、如文档内容存在违规,或者侵犯商业秘密、侵犯著作权等,请点击“违规举报”。

碎片内容

蜗牛文库的最新文档

二年级数学下册其中检测卷二年级数学下册其中检测卷附答案#期中测试卷.pdf
10.00金币
0下载
二年级数学下册期末质检卷(苏教版)二年级数学下册期末质检卷(苏教版)#期末复习 #期末测试卷 #二年级数学 #二年级数学下册#关注我持续更新小学知识.pdf
10.00金币
0下载
二年级数学下册期末混合运算专项练习二年级数学下册期末混合运算专项练习#二年级#二年级数学下册#关注我持续更新小学知识 #知识分享 #家长收藏孩子受益.pdf
10.00金币
1下载
二年级数学下册年月日三类周期问题解题方法二年级数学下册年月日三类周期问题解题方法#二年级#二年级数学下册#知识分享 #关注我持续更新小学知识 #家长收藏孩子受益.pdf
10.00金币
0下载
二年级数学下册解决问题专项训练二年级数学下册解决问题专项训练#专项训练#解决问题#二年级#二年级数学下册#知识分享.pdf
10.00金币
1下载
二年级数学下册还原问题二年级数学下册还原问题#二年级#二年级数学#关注我持续更新小学知识 #知识分享 #家长收藏孩子受益.pdf
10.00金币
1下载
二年级数学下册第六单元考试卷家长打印出来给孩子测试测试争取拿到高分!#小学二年级试卷分享 #二年级第六单考试数学 #第六单考试#二年级数学下册.pdf
10.00金币
0下载
二年级数学下册必背顺口溜口诀汇总二年级数学下册必背顺口溜口诀汇总#二年级#二年级数学下册 #知识分享 #家长收藏孩子受益 #关注我持续更新小学知识.pdf
10.00金币
0下载
二年级数学下册《重点难点思维题》两大问题解决技巧和方法巧算星期几解决周期问题还原问题强化思维训练老师精心整理家长可以打印出来给孩子练习#家长收藏孩子受益 #学霸秘籍 #思维训练 #二年级 #知识点总结.pdf
10.00金币
0下载
二年级数学下册 必背公式大全寒假提前背一背开学更轻松#二年级 #二年级数学 #二年级数学下册 #寒假充电计划 #公式.pdf
10.00金币
0下载
蜗牛文库+ 关注
实名认证
内容提供者

提供各种专业文档内容

确认删除?
QQ
  • QQ点击这里给我发消息
微信客服
  • 微信客服
回到顶部