电脑桌面
添加蜗牛文库到电脑桌面
安装后可以在桌面快捷访问

华为IPD模式中跨部门团队成员的考核激励制度.docVIP免费

华为IPD模式中跨部门团队成员的考核激励制度.doc_第1页
华为IPD模式中跨部门团队成员的考核激励制度.doc_第2页
华为IPD模式中跨部门团队成员的考核激励制度.doc_第3页
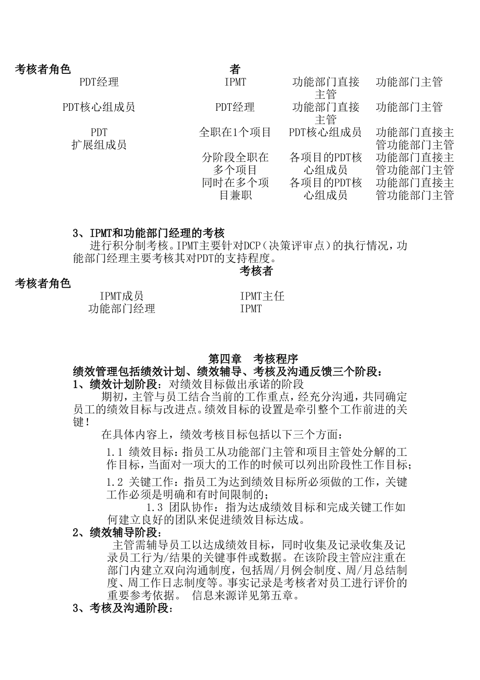
IPD模式中跨部门团队成员的考核激励制度(试行)第一章总则【目的】1、配合公司变革项目的推进,打破部门壁垒,保证IPD试点项目的成功2、促进重量级跨部门团队及与IPD模式相适应的团队文化的建设3、鼓励管理者投身IPD变革,努力学习、理解并掌握IPD的知识和技能,逐步形成IPD模式下的职业经理人群体【适用范围】本制度适用于按IPD模式运作项目的PDT经理、PDT核心组成员、PDT扩展组成员、功能部门经理(功能部门最高主管)、IPMT成员及IPD试点项目所涉及到的功能部门其他主管。第二章指导原则【理念】1、功能部门人员的工作分为本部门工作和跨部门的团队工作,没有派出的概念。2、基于员工的现实工作作出评价,而不是基于其在本部门的工作时间进行评价。3、功能部门主管要对部门成员进行绩效管理,季度考核与任职资格评价相结合。季度作为教练员,强调提升下属能力,推动下属更好地完成目标;到年终评价时侧重为裁判员,强调评价的准确性和一致性。【原则】1、结果导向原则:引导员工用正确的方法做正确的事,时刻关注绩效承诺的达成情况。2、360度考核原则:考核信息要逐步实现全方位的收集,考核结果要充分考虑到相关人员的意见与评价(相关主管、上下接口工作人员/部门等360度调查意见)。13、绩效关联原则:团队、主管、员工是不可分割的利益共同体,团队的整体绩效影响团队成员的绩效。4、阶段性原则:绩效目标按阶段进行层层分解,考核其阶段性目标的达成情况。5、客观性原则:注意定量与定性相结合,强调以数据和事实说话。第三章考核对象、分类及关系【考核形式】考核分为项目阶段考核和基于季度/年度的考核两种形式。PDT经理、PDT核心组成员、PDT扩展组成员同时参加以上两种形式的考核。1、项目阶段考核是对于参加项目并且投入精力超过10%的角色,根据其绩效承诺,对阶段性成果进行的考评,一般按项目决策评审点进行考核,考核结果和意见主要作为功能部门主管考核的重要输入。2、基于季度/年度的考核:指根据公司统一安排的考核时间对员工进行的考核。一般由功能部门参考项目的阶段输出,按季度或年度对员工进行考核。【考核对象及内容】根据成员参与项目的程度不同,可将考核对象分为以下四类,适用于《华为公司个人绩效考核表》,对应的考核内容作如下原则性区分:1、IPMT和功能部门经理:采取积分制考核。IPMT主要是针对DCP(决策评审点)的执行情况,功能部门经理主要针对PDT的支持程度,从数量和质量两方面进行考核,考核结果与其年中...

1、当您付费下载文档后,您只拥有了使用权限,并不意味着购买了版权,文档只能用于自身使用,不得用于其他商业用途(如 [转卖]进行直接盈利或[编辑后售卖]进行间接盈利)。
2、本站所有内容均由合作方或网友上传,本站不对文档的完整性、权威性及其观点立场正确性做任何保证或承诺!文档内容仅供研究参考,付费前请自行鉴别。
3、如文档内容存在违规,或者侵犯商业秘密、侵犯著作权等,请点击“违规举报”。

碎片内容

蜗牛文库的最新文档

二年级数学下册其中检测卷二年级数学下册其中检测卷附答案#期中测试卷.pdf
10.00金币
0下载
二年级数学下册期末质检卷(苏教版)二年级数学下册期末质检卷(苏教版)#期末复习 #期末测试卷 #二年级数学 #二年级数学下册#关注我持续更新小学知识.pdf
10.00金币
0下载
二年级数学下册期末混合运算专项练习二年级数学下册期末混合运算专项练习#二年级#二年级数学下册#关注我持续更新小学知识 #知识分享 #家长收藏孩子受益.pdf
10.00金币
1下载
二年级数学下册年月日三类周期问题解题方法二年级数学下册年月日三类周期问题解题方法#二年级#二年级数学下册#知识分享 #关注我持续更新小学知识 #家长收藏孩子受益.pdf
10.00金币
0下载
二年级数学下册解决问题专项训练二年级数学下册解决问题专项训练#专项训练#解决问题#二年级#二年级数学下册#知识分享.pdf
10.00金币
1下载
二年级数学下册还原问题二年级数学下册还原问题#二年级#二年级数学#关注我持续更新小学知识 #知识分享 #家长收藏孩子受益.pdf
10.00金币
1下载
二年级数学下册第六单元考试卷家长打印出来给孩子测试测试争取拿到高分!#小学二年级试卷分享 #二年级第六单考试数学 #第六单考试#二年级数学下册.pdf
10.00金币
0下载
二年级数学下册必背顺口溜口诀汇总二年级数学下册必背顺口溜口诀汇总#二年级#二年级数学下册 #知识分享 #家长收藏孩子受益 #关注我持续更新小学知识.pdf
10.00金币
0下载
二年级数学下册《重点难点思维题》两大问题解决技巧和方法巧算星期几解决周期问题还原问题强化思维训练老师精心整理家长可以打印出来给孩子练习#家长收藏孩子受益 #学霸秘籍 #思维训练 #二年级 #知识点总结.pdf
10.00金币
0下载
二年级数学下册 必背公式大全寒假提前背一背开学更轻松#二年级 #二年级数学 #二年级数学下册 #寒假充电计划 #公式.pdf
10.00金币
0下载
蜗牛文库+ 关注
实名认证
内容提供者

提供各种专业文档内容

确认删除?
QQ
  • QQ点击这里给我发消息
微信客服
  • 微信客服
回到顶部