电脑桌面
添加蜗牛文库到电脑桌面
安装后可以在桌面快捷访问

2006年国家公务员考试《行测》真题卷(二).docVIP免费

2006年国家公务员考试《行测》真题卷(二).doc_第1页
2006年国家公务员考试《行测》真题卷(二).doc_第2页
2006年国家公务员考试《行测》真题卷(二).doc_第3页
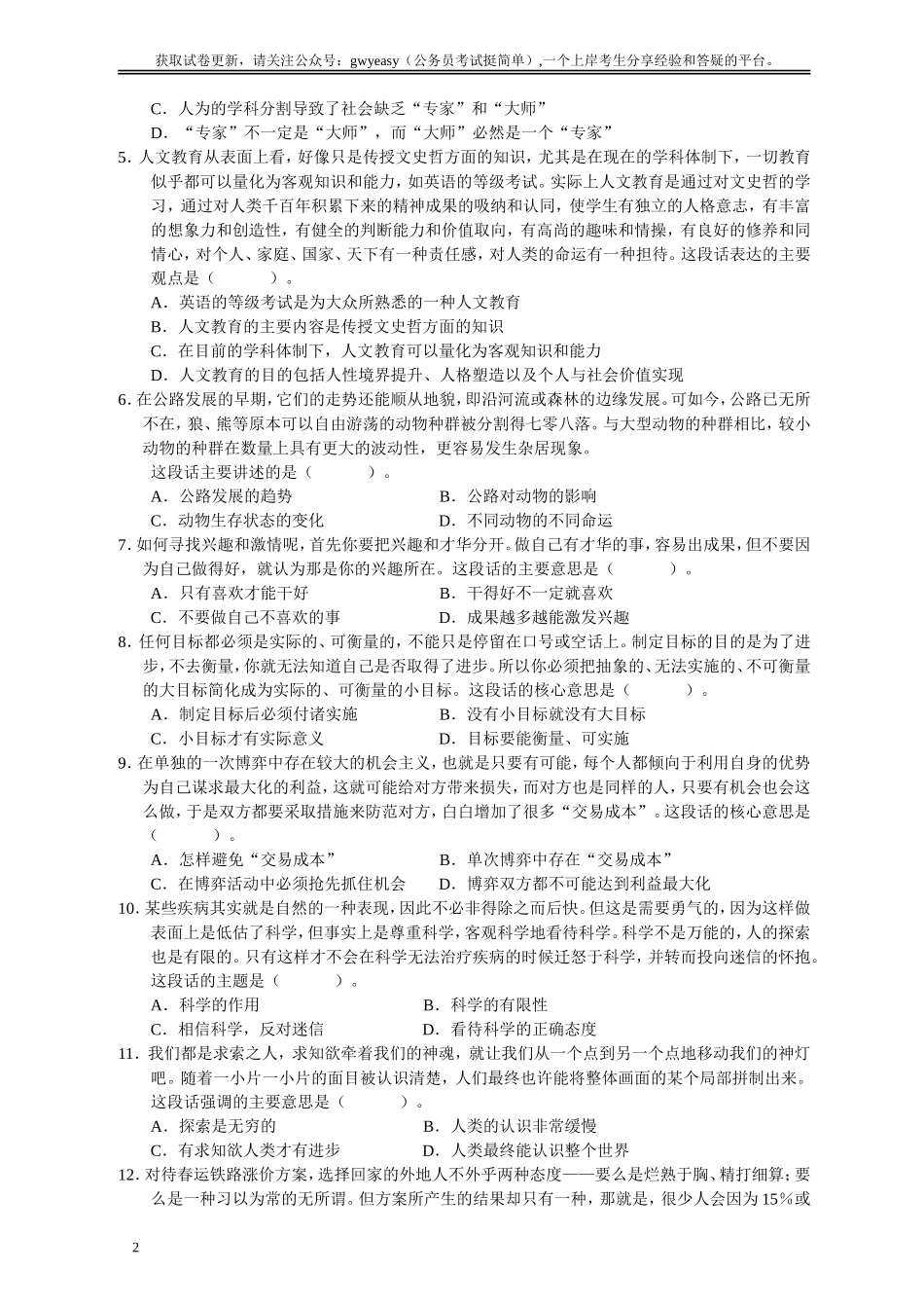
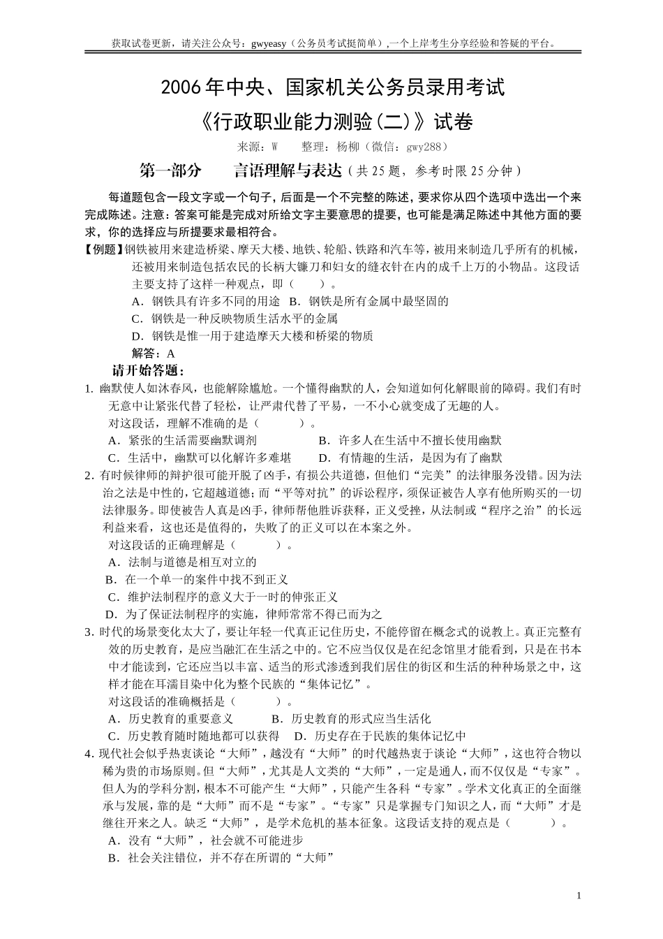
1获取试卷更新,请关注公众号:gwyeasy(公务员考试挺简单),一个上岸考生分享经验和答疑的平台。2006年中央、国家机关公务员录用考试《行政职业能力测验(二)》试卷来源:W整理:杨柳(微信:gwy288)第一部分言语理解与表达(共25题,参考时限25分钟)每道题包含一段文字或一个句子,后面是一个不完整的陈述,要求你从四个选项中选出一个来完成陈述。注意:答案可能是完成对所给文字主要意思的提要,也可能是满足陈述中其他方面的要求,你的选择应与所提要求最相符合。【例题】钢铁被用来建造桥梁、摩天大楼、地铁、轮船、铁路和汽车等,被用来制造几乎所有的机械,还被用来制造包括农民的长柄大镰刀和妇女的缝衣针在内的成千上万的小物品。这段话主要支持了这样一种观点,即()。A.钢铁具有许多不同的用途B.钢铁是所有金属中最坚固的C.钢铁是一种反映物质生活水平的金属D.钢铁是惟一用于建造摩天大楼和桥梁的物质解答:A请开始答题:1.幽默使人如沐春风,也能解除尴尬。一个懂得幽默的人,会知道如何化解眼前的障碍。我们有时无意中让紧张代替了轻松,让严肃代替了平易,一不小心就变成了无趣的人。对这段话,理解不准确的是()。A.紧张的生活需要幽默调剂B.许多人在生活中不擅长使用幽默C.生活中,幽默可以化解许多难堪D.有情趣的生活,是因为有了幽默2.有时候律师的辩护很可能开脱了凶手,有损公共道德,但他们“完美”的法律服务没错。因为法治之法是中性的,它超越道德;而“平等对抗”的诉讼程序,须保证被告人享有他所购买的一切法律服务。即使被告人真是凶手,律师帮他胜诉获释,正义受挫,从法制或“程序之治”的长远利益来看,这也还是值得的,失败了的正义可以在本案之外。对这段话的正确理解是()。A.法制与道德是相互对立的B.在一个单一的案件中找不到正义C.维护法制程序的意义大于一时的伸张正义D.为了保证法制程序的实施,律师常常不得已而为之3.时代的场景变化太大了,要让年轻一代真正记住历史,不能停留在概念式的说教上。真正完整有效的历史教育,是应当融汇在生活之中的。它不应当仅仅是在纪念馆里才能看到,只是在书本中才能读到,它还应当以丰富、适当的形式渗透到我们居住的街区和生活的种种场景之中,这样才能在耳濡目染中化为整个民族的“集体记忆”。对这段话的准确概括是()。A.历史教育的重要意义B.历史教育的形式应当生活化C.历史教育随时随地都可以获得D.历史存在于民族的集体记忆中4.现代...

1、当您付费下载文档后,您只拥有了使用权限,并不意味着购买了版权,文档只能用于自身使用,不得用于其他商业用途(如 [转卖]进行直接盈利或[编辑后售卖]进行间接盈利)。
2、本站所有内容均由合作方或网友上传,本站不对文档的完整性、权威性及其观点立场正确性做任何保证或承诺!文档内容仅供研究参考,付费前请自行鉴别。
3、如文档内容存在违规,或者侵犯商业秘密、侵犯著作权等,请点击“违规举报”。

碎片内容

蜗牛文库的最新文档

二年级数学下册其中检测卷二年级数学下册其中检测卷附答案#期中测试卷.pdf
10.00金币
0下载
二年级数学下册期末质检卷(苏教版)二年级数学下册期末质检卷(苏教版)#期末复习 #期末测试卷 #二年级数学 #二年级数学下册#关注我持续更新小学知识.pdf
10.00金币
0下载
二年级数学下册期末混合运算专项练习二年级数学下册期末混合运算专项练习#二年级#二年级数学下册#关注我持续更新小学知识 #知识分享 #家长收藏孩子受益.pdf
10.00金币
1下载
二年级数学下册年月日三类周期问题解题方法二年级数学下册年月日三类周期问题解题方法#二年级#二年级数学下册#知识分享 #关注我持续更新小学知识 #家长收藏孩子受益.pdf
10.00金币
0下载
二年级数学下册解决问题专项训练二年级数学下册解决问题专项训练#专项训练#解决问题#二年级#二年级数学下册#知识分享.pdf
10.00金币
1下载
二年级数学下册还原问题二年级数学下册还原问题#二年级#二年级数学#关注我持续更新小学知识 #知识分享 #家长收藏孩子受益.pdf
10.00金币
1下载
二年级数学下册第六单元考试卷家长打印出来给孩子测试测试争取拿到高分!#小学二年级试卷分享 #二年级第六单考试数学 #第六单考试#二年级数学下册.pdf
10.00金币
0下载
二年级数学下册必背顺口溜口诀汇总二年级数学下册必背顺口溜口诀汇总#二年级#二年级数学下册 #知识分享 #家长收藏孩子受益 #关注我持续更新小学知识.pdf
10.00金币
0下载
二年级数学下册《重点难点思维题》两大问题解决技巧和方法巧算星期几解决周期问题还原问题强化思维训练老师精心整理家长可以打印出来给孩子练习#家长收藏孩子受益 #学霸秘籍 #思维训练 #二年级 #知识点总结.pdf
10.00金币
0下载
二年级数学下册 必背公式大全寒假提前背一背开学更轻松#二年级 #二年级数学 #二年级数学下册 #寒假充电计划 #公式.pdf
10.00金币
0下载
蜗牛文库+ 关注
实名认证
内容提供者

提供各种专业文档内容

确认删除?
QQ
  • QQ点击这里给我发消息
微信客服
  • 微信客服
回到顶部