电脑桌面
添加蜗牛文库到电脑桌面
安装后可以在桌面快捷访问

高三成稿 1.docVIP免费

高三成稿 1.doc_第1页
高三成稿 1.doc_第2页
高三成稿 1.doc_第3页
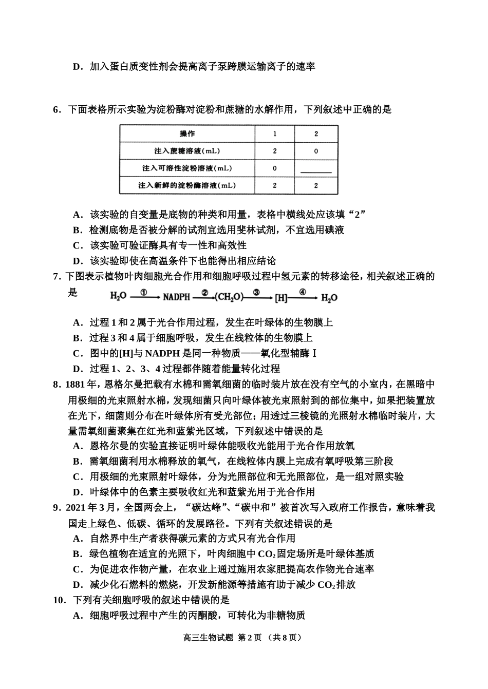
吉林市普通中学2022—2023学年度高中毕业年级第一次调研测试生物说明:本试卷分Ⅰ卷、Ⅱ卷两部分。将第Ⅰ、Ⅱ卷的答案填在答题卡中。考试结束时上交答题卡。考试时间90分钟,满分90分。第Ⅰ卷选择题(共36分)一、单项选择题:(1-20小题每题1分,21-28题每题2分,共36分,答案涂在答题卡上)1.水是细胞中的重要化合物,有关水的叙述中错误的是A.水是极性分子,所以带有电荷的分子或离子容易与水结合B.因水分子之间氢键不断地断裂和形成,使水具有流动性C.细胞中的水绝大部分是结合水,还有一部分是自由水D.生物大分子的形成过程中伴随着水分子的产生2.2022年3月初,新冠肺炎反复突袭吉林省。省政府坚持“动态清零”总方针不动摇,在疫情防控保卫战中取得阶段性胜利,下列有关新冠病毒的叙述中错误的是A.新冠病毒没有细胞结构,以RNA为遗传物质B.新冠病毒营寄生生活,生命活动离不开细胞C.从新冠病毒组成成分角度看,这个生命系统属于最基本的层次D.新冠病毒的遗传物质彻底水解后,可获得6种水解产物3.科学家近日通过实验发现脂肪组织中产生的一种命名为FGF1的激素(多肽类物质),可通过抑制脂肪分解来调节血糖,这是除胰岛素外,第二种降低血糖的激素。对FGF1和胰岛素分析,不能得出的推测是A.两种激素分子中均有肽键的存在,该化学键的合成场所是核糖体B.脂肪组织合成并分泌FGF1的过程中,有内质网和高尔基体参与C.两种激素的靶细胞和受体均相同,且作用方式和机理也相同D.两种激素发挥作用的过程体现了细胞膜具有进行细胞间信息交流的功能4.大量事实表明,在蛋白质合成旺盛的细胞中常有较大的核仁。这可作为以下哪种说法的证据A.核仁为细胞中蛋白质的合成提供能量B.核仁可能与组成核糖体的必需物质的合成有关C.人体的红细胞不能合成蛋白质D.蛋白质的空间结构的形成在核仁内5.离子泵是一种具有ATP水解酶活性的载体蛋白,能利用水解ATP释放的能量跨膜运输离子。下列叙述正确的是A.运输过程中,离子泵结构不会改变B.离子通过离子泵的跨膜运输是顺着浓度梯度进行的C.动物一氧化碳中毒会降低离子泵跨膜运输离子的速率高三生物试题第1页(共8页)★启用前·绝密★D.加入蛋白质变性剂会提高离子泵跨膜运输离子的速率6.下面表格所示实验为淀粉酶对淀粉和蔗糖的水解作用,下列叙述中正确的是A.该实验的自变量是底物的种类和用量,表格中横线处应该填“2”B.检测底物是否被分解的试剂宜选用斐林试剂,不宜选用碘液C.该实验可验证...

1、当您付费下载文档后,您只拥有了使用权限,并不意味着购买了版权,文档只能用于自身使用,不得用于其他商业用途(如 [转卖]进行直接盈利或[编辑后售卖]进行间接盈利)。
2、本站所有内容均由合作方或网友上传,本站不对文档的完整性、权威性及其观点立场正确性做任何保证或承诺!文档内容仅供研究参考,付费前请自行鉴别。
3、如文档内容存在违规,或者侵犯商业秘密、侵犯著作权等,请点击“违规举报”。

碎片内容

蜗牛文库的最新文档

二年级数学下册其中检测卷二年级数学下册其中检测卷附答案#期中测试卷.pdf
10.00金币
0下载
二年级数学下册期末质检卷(苏教版)二年级数学下册期末质检卷(苏教版)#期末复习 #期末测试卷 #二年级数学 #二年级数学下册#关注我持续更新小学知识.pdf
10.00金币
0下载
二年级数学下册期末混合运算专项练习二年级数学下册期末混合运算专项练习#二年级#二年级数学下册#关注我持续更新小学知识 #知识分享 #家长收藏孩子受益.pdf
10.00金币
1下载
二年级数学下册年月日三类周期问题解题方法二年级数学下册年月日三类周期问题解题方法#二年级#二年级数学下册#知识分享 #关注我持续更新小学知识 #家长收藏孩子受益.pdf
10.00金币
0下载
二年级数学下册解决问题专项训练二年级数学下册解决问题专项训练#专项训练#解决问题#二年级#二年级数学下册#知识分享.pdf
10.00金币
1下载
二年级数学下册还原问题二年级数学下册还原问题#二年级#二年级数学#关注我持续更新小学知识 #知识分享 #家长收藏孩子受益.pdf
10.00金币
1下载
二年级数学下册第六单元考试卷家长打印出来给孩子测试测试争取拿到高分!#小学二年级试卷分享 #二年级第六单考试数学 #第六单考试#二年级数学下册.pdf
10.00金币
0下载
二年级数学下册必背顺口溜口诀汇总二年级数学下册必背顺口溜口诀汇总#二年级#二年级数学下册 #知识分享 #家长收藏孩子受益 #关注我持续更新小学知识.pdf
10.00金币
0下载
二年级数学下册《重点难点思维题》两大问题解决技巧和方法巧算星期几解决周期问题还原问题强化思维训练老师精心整理家长可以打印出来给孩子练习#家长收藏孩子受益 #学霸秘籍 #思维训练 #二年级 #知识点总结.pdf
10.00金币
0下载
二年级数学下册 必背公式大全寒假提前背一背开学更轻松#二年级 #二年级数学 #二年级数学下册 #寒假充电计划 #公式.pdf
10.00金币
0下载
蜗牛文库+ 关注
实名认证
内容提供者

提供各种专业文档内容

确认删除?
QQ
  • QQ点击这里给我发消息
微信客服
  • 微信客服
回到顶部