电脑桌面
添加蜗牛文库到电脑桌面
安装后可以在桌面快捷访问

浙江政治(6月)-试题 .docxVIP免费

浙江政治(6月)-试题 .docx_第1页
浙江政治(6月)-试题 .docx_第2页
浙江政治(6月)-试题 .docx_第3页
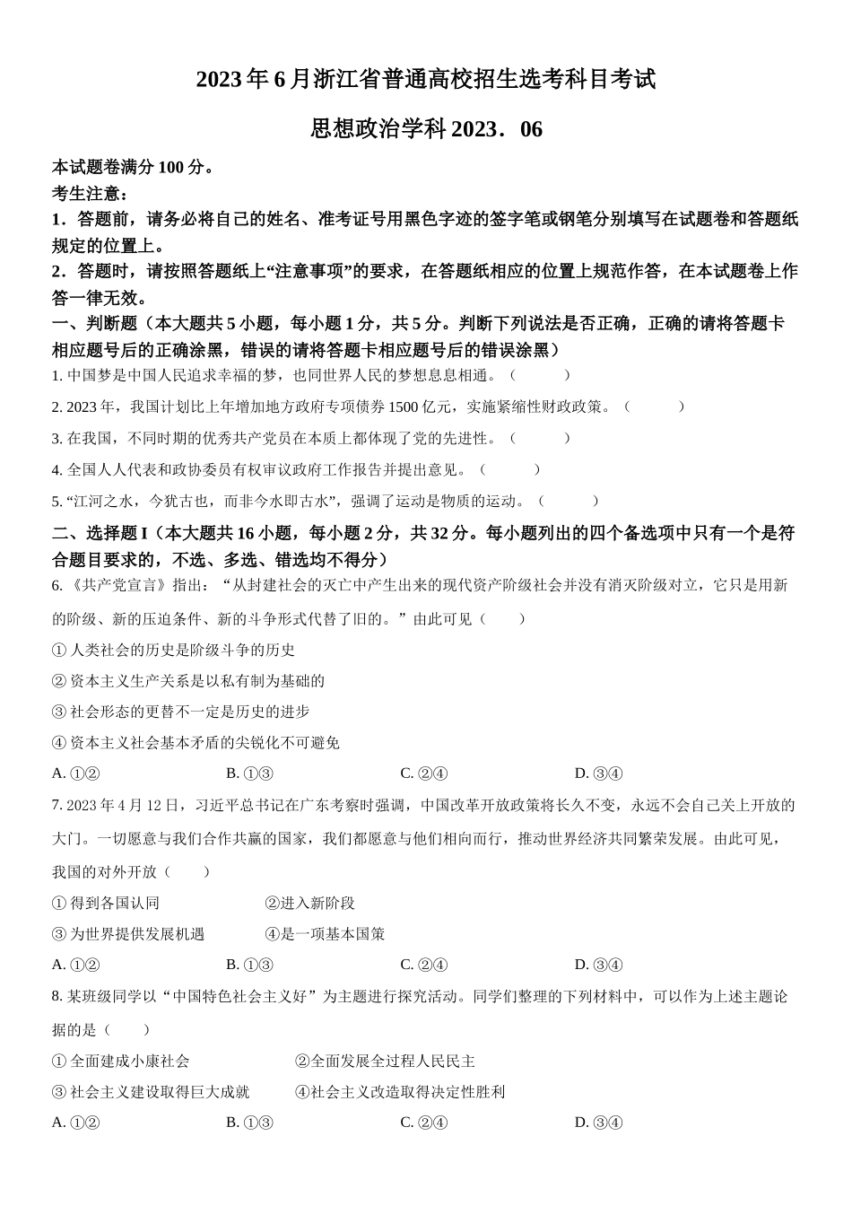
2023年6月浙江省普通高校招生选考科目考试思想政治学科2023.06本试题卷满分100分。考生注意:1.答题前,请务必将自己的姓名、准考证号用黑色字迹的签字笔或钢笔分别填写在试题卷和答题纸规定的位置上。2.答题时,请按照答题纸上“注意事项”的要求,在答题纸相应的位置上规范作答,在本试题卷上作答一律无效。一、判断题(本大题共5小题,每小题1分,共5分。判断下列说法是否正确,正确的请将答题卡相应题号后的正确涂黑,错误的请将答题卡相应题号后的错误涂黑)1.中国梦是中国人民追求幸福的梦,也同世界人民的梦想息息相通。()2.2023年,我国计划比上年增加地方政府专项债券1500亿元,实施紧缩性财政政策。()3.在我国,不同时期的优秀共产党员在本质上都体现了党的先进性。()4.全国人人代表和政协委员有权审议政府工作报告并提出意见。()5.“江河之水,今犹古也,而非今水即古水”,强调了运动是物质的运动。()二、选择题I(本大题共16小题,每小题2分,共32分。每小题列出的四个备选项中只有一个是符合题目要求的,不选、多选、错选均不得分)6.《共产党宣言》指出:“从封建社会的灭亡中产生出来的现代资产阶级社会并没有消灭阶级对立,它只是用新的阶级、新的压迫条件、新的斗争形式代替了旧的。”由此可见()①人类社会的历史是阶级斗争的历史②资本主义生产关系是以私有制为基础的③社会形态的更替不一定是历史的进步④资本主义社会基本矛盾的尖锐化不可避免A.①②B.①③C.②④D.③④7.2023年4月12日,习近平总书记在广东考察时强调,中国改革开放政策将长久不变,永远不会自己关上开放的大门。一切愿意与我们合作共赢的国家,我们都愿意与他们相向而行,推动世界经济共同繁荣发展。由此可见,我国的对外开放()①得到各国认同②进入新阶段③为世界提供发展机遇④是一项基本国策A.①②B.①③C.②④D.③④8.某班级同学以“中国特色社会主义好”为主题进行探究活动。同学们整理的下列材料中,可以作为上述主题论据的是()①全面建成小康社会②全面发展全过程人民民主③社会主义建设取得巨大成就④社会主义改造取得决定性胜利A.①②B.①③C.②④D.③④9.中共中央决定,从2023年4月起,全党开展学习贯彻习近平新时代中国特色社会主义思想主题教育活动,根本任务是把这一思想转化为坚定理想、锤炼党性和指导实践、推动工作的强大力量,开展这一主题教育活动,有利于全党()①提升马克思主义理论水平②确立建成社会主义现代化强...

1、当您付费下载文档后,您只拥有了使用权限,并不意味着购买了版权,文档只能用于自身使用,不得用于其他商业用途(如 [转卖]进行直接盈利或[编辑后售卖]进行间接盈利)。
2、本站所有内容均由合作方或网友上传,本站不对文档的完整性、权威性及其观点立场正确性做任何保证或承诺!文档内容仅供研究参考,付费前请自行鉴别。
3、如文档内容存在违规,或者侵犯商业秘密、侵犯著作权等,请点击“违规举报”。

碎片内容

蜗牛文库的最新文档

二年级数学下册其中检测卷二年级数学下册其中检测卷附答案#期中测试卷.pdf
10.00金币
0下载
二年级数学下册期末质检卷(苏教版)二年级数学下册期末质检卷(苏教版)#期末复习 #期末测试卷 #二年级数学 #二年级数学下册#关注我持续更新小学知识.pdf
10.00金币
0下载
二年级数学下册期末混合运算专项练习二年级数学下册期末混合运算专项练习#二年级#二年级数学下册#关注我持续更新小学知识 #知识分享 #家长收藏孩子受益.pdf
10.00金币
1下载
二年级数学下册年月日三类周期问题解题方法二年级数学下册年月日三类周期问题解题方法#二年级#二年级数学下册#知识分享 #关注我持续更新小学知识 #家长收藏孩子受益.pdf
10.00金币
0下载
二年级数学下册解决问题专项训练二年级数学下册解决问题专项训练#专项训练#解决问题#二年级#二年级数学下册#知识分享.pdf
10.00金币
1下载
二年级数学下册还原问题二年级数学下册还原问题#二年级#二年级数学#关注我持续更新小学知识 #知识分享 #家长收藏孩子受益.pdf
10.00金币
1下载
二年级数学下册第六单元考试卷家长打印出来给孩子测试测试争取拿到高分!#小学二年级试卷分享 #二年级第六单考试数学 #第六单考试#二年级数学下册.pdf
10.00金币
0下载
二年级数学下册必背顺口溜口诀汇总二年级数学下册必背顺口溜口诀汇总#二年级#二年级数学下册 #知识分享 #家长收藏孩子受益 #关注我持续更新小学知识.pdf
10.00金币
0下载
二年级数学下册《重点难点思维题》两大问题解决技巧和方法巧算星期几解决周期问题还原问题强化思维训练老师精心整理家长可以打印出来给孩子练习#家长收藏孩子受益 #学霸秘籍 #思维训练 #二年级 #知识点总结.pdf
10.00金币
0下载
二年级数学下册 必背公式大全寒假提前背一背开学更轻松#二年级 #二年级数学 #二年级数学下册 #寒假充电计划 #公式.pdf
10.00金币
0下载
蜗牛文库+ 关注
实名认证
内容提供者

提供各种专业文档内容

确认删除?
QQ
  • QQ点击这里给我发消息
微信客服
  • 微信客服
回到顶部