电脑桌面
添加蜗牛文库到电脑桌面
安装后可以在桌面快捷访问

年度公司年度招聘计划书.pdfVIP免费

年度公司年度招聘计划书.pdf_第1页
年度公司年度招聘计划书.pdf_第2页
年度公司年度招聘计划书.pdf_第3页
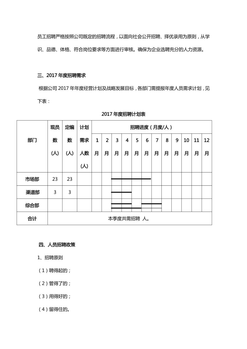
【HR云公社】关注☞微信公众号zjzc625,免费领资料!!【HR云公社】关注☞微信公众号zjzc625,免费领资料!!年度公司年度招聘计划书随着企业规模不断扩大,人才需求日益增加,本着发扬企业文化,提高企业员工素质的目的,以获取企业发展所需人才,为企业发展提供强大的人力支持为宗旨,结合公司2016年度发展战略及相关计划安排,特制定公司2017年度招聘计划。一、2016年度招聘情况回顾及总结2016年度是公司发展壮大的一年,面对严峻的人员招聘问题,人力资源部通过不同渠道为企业招聘人员,然而由于多方面原因导致新员工流失率严重,但基本保障了企业大规模的用人需要。二、2016年度岗位需求状况分析经反复统计与核算,2016年岗位需求涵盖各部门现有人员空缺、离职补缺、新上项目人员配备等方面,具体分析如下:1、根据各部门人员缺口及预估计流失率,经初步分析2017年度招聘岗位信息如下:(1)公司高管包括:执行总经理、运营副总等;(2)中层干部包括:行政管理部经理、销售部渠道部经理等;(3)后勤人员,包括:市场专员、前台,行政,财务等;(4)2017年1月计划招聘总人数:3人左右(销售人员);2、招聘原则:【HR云公社】关注☞微信公众号zjzc625,免费领资料!!【HR云公社】关注☞微信公众号zjzc625,免费领资料!!员工招聘严格按照公司既定的招聘流程,以面向社会公开招聘、择优录用为原则,从学识、品德、体格、符合岗位要求等方面进行审核。确保为企业选聘充分的人力资源。三、2017年度招聘需求根据公司2017年年度经营计划及战略发展目标,各部门需提报年度人员需求计划,见下表:2017年度招聘计划表部门现员数(人)定编数(人)计划需求人数(人)招聘进度(月度/人)1月2月3月4月5月6月7月8月9月10月11月12月市场部2323渠道部33综合部合计本季度共需招聘人。四、人员招聘政策1、招聘原则(1)聘得起的;(2)管得了的;(3)用得好的;(4)留得住的。【HR云公社】关注☞微信公众号zjzc625,免费领资料!!【HR云公社】关注☞微信公众号zjzc625,免费领资料!!2、选人原则(1)合适偏高;(2)目前公司迫切需要的人才。3、招聘方式(1)以网络招聘为主,兼内部推荐等。网络招聘主要以前程无忧人才网、智联招聘、58同城、赶集网、中华英才网、百姓网、腾讯微博、新浪微博、搜狐微博等(具体视情况另定);(3)校园招聘:淄博职业学院等;(4)现场招聘:张店人才市场;(5)补充途径:社会上组织的一些免费招聘会、内部员工推荐。五...

1、当您付费下载文档后,您只拥有了使用权限,并不意味着购买了版权,文档只能用于自身使用,不得用于其他商业用途(如 [转卖]进行直接盈利或[编辑后售卖]进行间接盈利)。
2、本站所有内容均由合作方或网友上传,本站不对文档的完整性、权威性及其观点立场正确性做任何保证或承诺!文档内容仅供研究参考,付费前请自行鉴别。
3、如文档内容存在违规,或者侵犯商业秘密、侵犯著作权等,请点击“违规举报”。

碎片内容

蜗牛文库的最新文档

二年级数学下册其中检测卷二年级数学下册其中检测卷附答案#期中测试卷.pdf
10.00金币
0下载
二年级数学下册期末质检卷(苏教版)二年级数学下册期末质检卷(苏教版)#期末复习 #期末测试卷 #二年级数学 #二年级数学下册#关注我持续更新小学知识.pdf
10.00金币
0下载
二年级数学下册期末混合运算专项练习二年级数学下册期末混合运算专项练习#二年级#二年级数学下册#关注我持续更新小学知识 #知识分享 #家长收藏孩子受益.pdf
10.00金币
1下载
二年级数学下册年月日三类周期问题解题方法二年级数学下册年月日三类周期问题解题方法#二年级#二年级数学下册#知识分享 #关注我持续更新小学知识 #家长收藏孩子受益.pdf
10.00金币
0下载
二年级数学下册解决问题专项训练二年级数学下册解决问题专项训练#专项训练#解决问题#二年级#二年级数学下册#知识分享.pdf
10.00金币
1下载
二年级数学下册还原问题二年级数学下册还原问题#二年级#二年级数学#关注我持续更新小学知识 #知识分享 #家长收藏孩子受益.pdf
10.00金币
1下载
二年级数学下册第六单元考试卷家长打印出来给孩子测试测试争取拿到高分!#小学二年级试卷分享 #二年级第六单考试数学 #第六单考试#二年级数学下册.pdf
10.00金币
0下载
二年级数学下册必背顺口溜口诀汇总二年级数学下册必背顺口溜口诀汇总#二年级#二年级数学下册 #知识分享 #家长收藏孩子受益 #关注我持续更新小学知识.pdf
10.00金币
0下载
二年级数学下册《重点难点思维题》两大问题解决技巧和方法巧算星期几解决周期问题还原问题强化思维训练老师精心整理家长可以打印出来给孩子练习#家长收藏孩子受益 #学霸秘籍 #思维训练 #二年级 #知识点总结.pdf
10.00金币
0下载
二年级数学下册 必背公式大全寒假提前背一背开学更轻松#二年级 #二年级数学 #二年级数学下册 #寒假充电计划 #公式.pdf
10.00金币
0下载
蜗牛文库+ 关注
实名认证
内容提供者

提供各种专业文档内容

确认删除?
QQ
  • QQ点击这里给我发消息
微信客服
  • 微信客服
回到顶部